Suppr超能文献

黑素瘤中依赖细胞血红素蛋白的转录组表明其具有与氧化应激、炎症和癌症相关途径相关的保护功能。

The cytoglobin-dependent transcriptome in melanoma indicates a protective function associated with oxidative stress, inflammation and cancer-associated pathways.

机构信息

Section of Medicine, Department of Endocrinology, Metabolism and Cardiovascular System, University of Fribourg, Fribourg, Switzerland.

Protein Chemistry, Proteomics and Epigenetic Signaling (PPES) Research Group, Department of Biomedical Sciences, University of Antwerp, Antwerp, Belgium.

出版信息

Sci Rep. 2024 Aug 6;14(1):18175. doi: 10.1038/s41598-024-69224-7.

Abstract

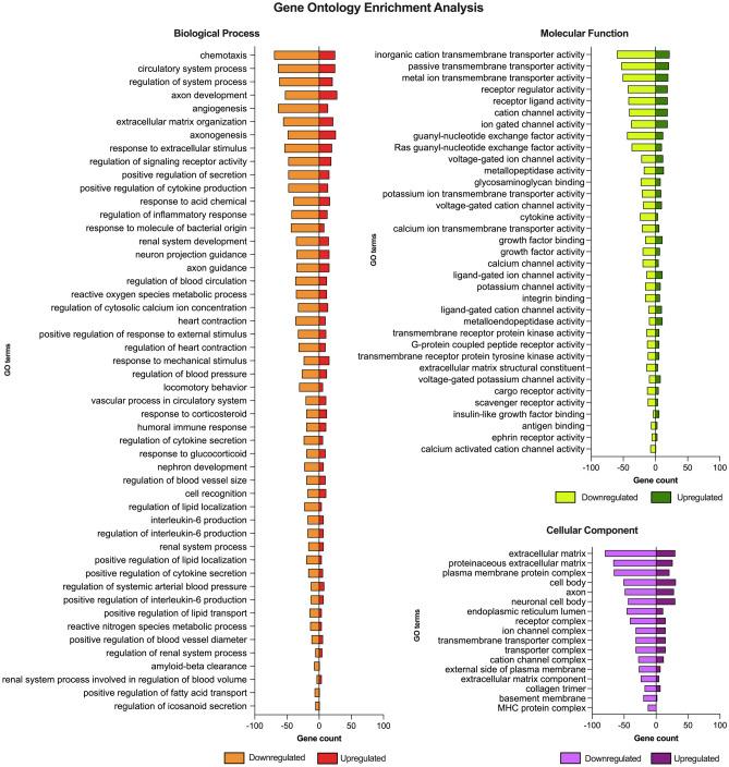
Cytoglobin (CYGB) is a member of the oxygen-binding globin superfamily. In this study we generated stable CYGB overexpressing A375 melanoma cells and performed RNA-sequencing to comprehensively explore the CYGB-dependent transcriptome. Our findings reveal that ectopic expression of CYGB dysregulated multiple cancer-associated genes, including the mTORC1 and AKT/mTOR signaling pathways, which are frequently overactivated in tumors. Moreover, several cancer-associated pathways, such as epithelial-mesenchymal transition (EMT) mediated by CSPG4, were downregulated upon CYGB overexpression. Intriguingly, ectopic expression suggested anti-inflammatory potential of CYGB, as exemplified by downregulation of key inflammasome-associated genes, including NLRP1, CASP1 and CD74, which play pivotal roles in cytokine regulation and inflammasome activation. Consistent with established globin functions, CYGB appears to be involved in redox homeostasis. Furthermore, our study indicates CYGB's association to DNA repair mechanisms and its regulation of NOX4, reinforcing its functional versatility. Additionally, multiple significantly enriched pathways in CYGB overexpressing cells were consistently dysregulated in opposite direction in CYGB depleted cells. Collectively, our RNA-sequencing based investigations illustrate the diverse functions of CYGB in melanoma cells, pointing to its putative roles in cellular protection against oxidative stress, inflammation, and cancer-associated pathways. These findings pave the way for further research into the physiological role of CYGB and its potential as a candidate therapeutic target in melanoma.

摘要

细胞球蛋白(CYGB)是氧结合球蛋白超家族的成员。在这项研究中,我们生成了稳定过表达 CYGB 的 A375 黑色素瘤细胞,并进行了 RNA 测序,全面探索了 CYGB 依赖性转录组。我们的研究结果表明,CYGB 的异位表达失调了多个与癌症相关的基因,包括 mTORC1 和 AKT/mTOR 信号通路,这些通路在肿瘤中经常过度激活。此外,一些与癌症相关的通路,如 CSPG4 介导的上皮-间充质转化(EMT),在 CYGB 过表达时被下调。有趣的是,异位表达表明 CYGB 具有抗炎潜力,例如下调关键炎性小体相关基因,包括 NLRP1、CASP1 和 CD74,这些基因在细胞因子调节和炎性小体激活中发挥关键作用。与已建立的球蛋白功能一致,CYGB 似乎参与了氧化还原稳态。此外,我们的研究表明 CYGB 与 DNA 修复机制有关,并调节 NOX4,这增强了其功能多样性。此外,在 CYGB 过表达细胞中多个显著富集的通路在 CYGB 耗尽细胞中以相反的方向持续失调。总之,我们基于 RNA 测序的研究说明了 CYGB 在黑色素瘤细胞中的多种功能,表明其在细胞对抗氧化应激、炎症和癌症相关通路方面的潜在作用。这些发现为进一步研究 CYGB 的生理作用及其作为黑色素瘤潜在治疗靶点的潜力铺平了道路。

https://cdn.ncbi.nlm.nih.gov/pmc/blobs/8b67/11303788/d1876187e5c2/41598_2024_69224_Fig1_HTML.jpg

文献AI研究员

20分钟写一篇综述,助力文献阅读效率提升50倍。

立即体验

用中文搜PubMed

大模型驱动的PubMed中文搜索引擎

马上搜索

文档翻译

学术文献翻译模型,支持多种主流文档格式。

立即体验