Li Xinyu, Wu Zelun, Ouyang Zhangxian, Cai Wei-Jun
School of Marine Science and Policy, University of Delaware, Newark, DE 19716, USA.
Sci Adv. 2024 Aug 9;10(32):eadl3169. doi: 10.1126/sciadv.adl3169.
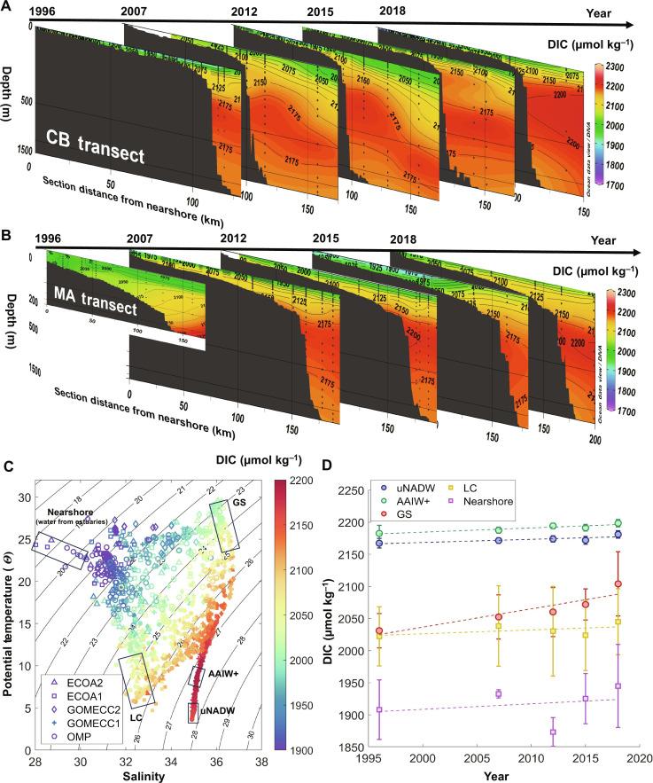
The ocean has absorbed anthropogenic carbon dioxide (C) from the atmosphere and played an important role in mitigating global warming. However, how much C is accumulated in coastal oceans and where it comes from have rarely been addressed with observational data. Here, we use a high-quality carbonate dataset (1996-2018) in the U.S. East Coast to address these questions. Our work shows that the offshore slope waters have the highest C accumulation changes (ΔC) consistent with water mass age and properties. From offshore to nearshore, ΔC decreases with salinity to near zero in the subsurface, indicating no net increase in the export of C from estuaries and wetlands. Excesses over the conservative mixing baseline also reveal an uptake of C from the atmosphere within the shelf. Our analysis suggests that the continental shelf exports most of its absorbed C from the atmosphere to the open ocean and acts as an essential pathway for global ocean C storage and acidification.
海洋从大气中吸收了人为排放的二氧化碳(C),并在缓解全球变暖方面发挥了重要作用。然而,沿海海洋中积累了多少碳以及这些碳来自何处,很少有观测数据能够解答。在此,我们利用美国东海岸高质量的碳酸盐数据集(1996 - 2018年)来解决这些问题。我们的研究表明,近海斜坡水域的碳积累变化(ΔC)最高,这与水体年龄和性质一致。从近海到近岸,ΔC随盐度降低,在次表层接近零,这表明河口和湿地的碳输出没有净增加。超过保守混合基线的过量部分也揭示了陆架内从大气中吸收的碳。我们的分析表明,大陆架将其从大气中吸收的大部分碳输出到开阔海洋,是全球海洋碳储存和酸化的重要途径。