Suppr超能文献

由 Rela 和 Stat3 驱动的肝细胞特异性转录程序通过调节胆汁合成加剧了小鼠实验性结肠炎。

A hepatocyte-specific transcriptional program driven by Rela and Stat3 exacerbates experimental colitis in mice by modulating bile synthesis.

机构信息

Immunometabolism Laboratory, National Institute of Immunology, New Delhi, India.

System Immunology Laboratory, National Institute of Immunology, New Delhi, India.

出版信息

Elife. 2024 Aug 13;12:RP93273. doi: 10.7554/eLife.93273.

Abstract

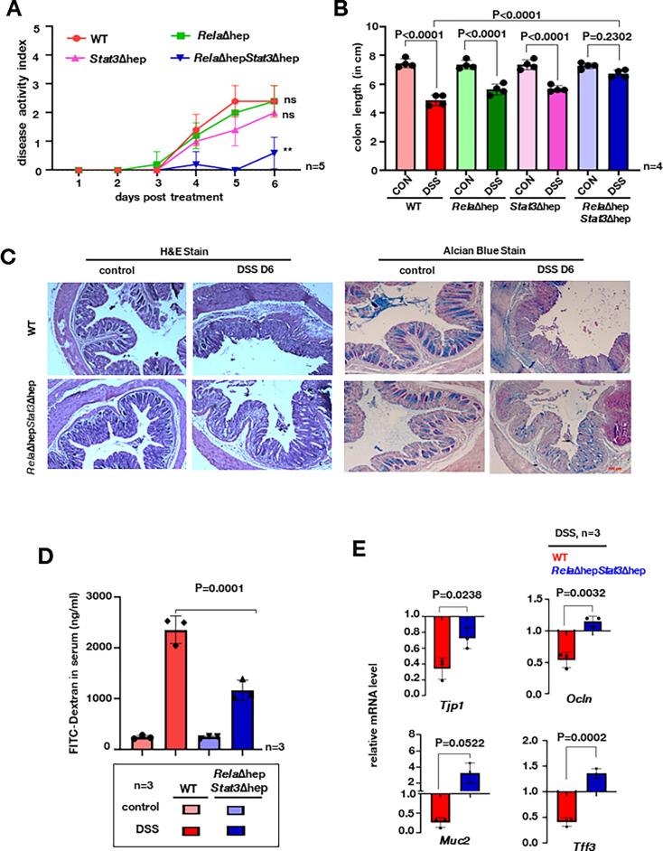
Hepatic factors secreted by the liver promote homeostasis and are pivotal for maintaining the liver-gut axis. Bile acid metabolism is one such example wherein, bile acid synthesis occurs in the liver and its biotransformation happens in the intestine. Dysfunctional interactions between the liver and the intestine stimulate varied pathological outcomes through its bidirectional portal communication. Indeed, aberrant bile acid metabolism has been reported in inflammatory bowel disease (IBD). However, the molecular mechanisms underlying these crosstalks that perpetuate intestinal permeability and inflammation remain obscure. Here, we identify a novel hepatic gene program regulated by Rela and Stat3 that accentuates the inflammation in an acute experimental colitis model. Hepatocyte-specific ablation of Rela and Stat3 reduces the levels of primary bile acids in both the liver and the gut and shows a restricted colitogenic phenotype. On supplementation of chenodeoxycholic acid (CDCA), knock-out mice exhibit enhanced colitis-induced alterations. This study provides persuasive evidence for the development of multi-organ strategies for treating IBD and identifies a hepatocyte-specific Rela-Stat3 network as a promising therapeutic target.

摘要

肝脏分泌的肝源因子促进内稳态,并对维持肝肠轴至关重要。胆汁酸代谢就是一个例子,胆汁酸的合成发生在肝脏,其生物转化发生在肠道。肝脏和肠道之间功能失调的相互作用通过其双向门脉通讯刺激各种病理结果。事实上,炎症性肠病(IBD)中存在异常的胆汁酸代谢。然而,持续肠道通透性和炎症的这些串扰的分子机制仍然不清楚。在这里,我们确定了一个由 Rela 和 Stat3 调节的新的肝脏基因程序,该程序在急性实验性结肠炎模型中加重了炎症。肝细胞特异性敲除 Rela 和 Stat3 可降低肝脏和肠道中初级胆汁酸的水平,并表现出受限的结肠炎表型。补充鹅脱氧胆酸(CDCA)后,敲除小鼠表现出增强的结肠炎诱导改变。这项研究为治疗 IBD 的多器官策略的发展提供了有力证据,并确定了肝细胞特异性 Rela-Stat3 网络作为有前途的治疗靶点。

https://cdn.ncbi.nlm.nih.gov/pmc/blobs/2a4a/11321761/f2d572b8def4/elife-93273-fig1.jpg

文献检索

告别复杂PubMed语法,用中文像聊天一样搜索,搜遍4000万医学文献。AI智能推荐,让科研检索更轻松。

立即免费搜索

文件翻译

保留排版,准确专业,支持PDF/Word/PPT等文件格式,支持 12+语言互译。

免费翻译文档

深度研究

AI帮你快速写综述,25分钟生成高质量综述,智能提取关键信息,辅助科研写作。

立即免费体验