Suppr超能文献

评估门诊患者中熊去氧胆酸对新型冠状病毒肺炎的保护效果及危险因素。

Evaluating the protective effectiveness and risk factors of ursodeoxycholic acid on COVID-19 among outpatients.

作者信息

Li Di, Fang Qimei, Chen Zhiwei, Tang Jing, Tang Haoling, Cai Nan, Qiu Ke, Zhu Mingyang, Yang Xuemei, Yang Lu, Yang Yujie, Huang Yong, Lei Xiaomei, Zhang Huanhuan, Lin Qiankai, Mao Qiang, Xu Te, Li Yan, Zheng Yang, Peng Mingli, Hu Peng

机构信息

Department of Infectious Diseases, Key Laboratory of Molecular Biology for Infectious Diseases (Ministry of Education), Institute for Viral Hepatitis, The Second Affiliated Hospital of Chongqing Medical University, Chongqing, China.

Department of Pharmacy, The Second Affiliated Hospital of Chongqing Medical University, Chongqing, China.

出版信息

Front Pharmacol. 2024 Jul 31;15:1381830. doi: 10.3389/fphar.2024.1381830. eCollection 2024.

Abstract

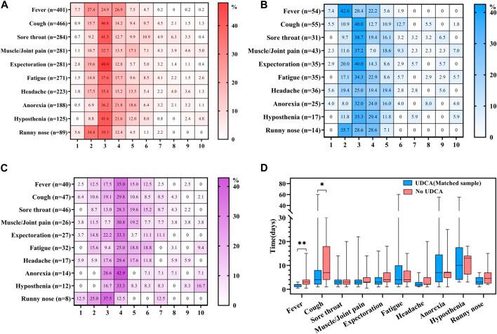
This study aimed to assess the chemopreventive effect of ursodeoxycholic acid (UDCA) against COVID-19 and to analyze infection risk factors, symptoms, and recovery in outpatients with UDCA exposure. The study enrolled outpatients prescribed UDCA from the Second Affiliated Hospital of Chongqing Medical University, China, between 01 July 2022, and 31 December 2022. Data on demographics, comorbidities, and drug combinations were collected using electronic medical records. COVID-19 infection, symptoms, severity, prognosis, vaccinations, and UDCA administration were surveyed by telephone interviews. UDCA non-users served as controls and were matched in a 1:2 ratio with UDCA users using propensity score matching with the nearest neighbor algorithm. Infection rates, symptomatology, severity, and prognosis were compared between matched and control cohorts, and risk factors and infection and recovery symptoms were analyzed in UDCA-exposed outpatients. UDCA-exposed outpatients (n = 778, 74.8%) and matched UDCA users (n = 95, 74.2%) showed significantly lower SARS-CoV-2 infection rates than control patients (n = 59, 92.2%) ( < 0.05). The matched UDCA group exhibited substantially lower fever, cough, sore throat, and fatigue rates than controls ( < 0.05). Participants with UDCA exposure generally experienced mild symptoms, while those without UDCA had moderate symptoms. The matched UDCA group also had significantly shorter durations of fever and cough ( < 0.05). Risk factors such as age over 60, less than 1 month of UDCA administration, diabetes mellitus, and coronary artery disease significantly increased SARS-CoV-2 infection rates ( < 0.05), while smoking led to a decrease ( < 0.05). Hypertension was associated with a prolonged COVID-19 recovery ( < 0.05), while smoking, vaccination, and fatty liver disease were associated with shorter recovery periods ( < 0.05). The main symptoms in the full UDCA cohort were fever, cough, and sore throat, with fatigue, cough, and hyposthenia being the most persistent. UDCA demonstrated chemopreventive effect against SARS-CoV-2 in outpatients by significantly reducing infection incidence and mitigating COVID-19 symptoms, severity, and recovery duration. Old age, short UDCA course, and comorbidities such as diabetes mellitus and CAD increased infection rates, while hypertension prolonged recovery. Smoking, vaccination, and fatty liver disease reduced infection rates and shortened recovery. UDCA had minimal impact on symptom types. Larger and longer-term clinical studies are needed further to assess UDCA's effectiveness in COVID-19 prevention or treatment.

摘要

本研究旨在评估熊去氧胆酸(UDCA)对新型冠状病毒肺炎(COVID-19)的化学预防作用,并分析UDCA暴露门诊患者的感染风险因素、症状及康复情况。该研究纳入了2022年7月1日至2022年12月31日期间在中国重庆医科大学附属第二医院开具UDCA处方的门诊患者。使用电子病历收集人口统计学、合并症及药物联用的数据。通过电话访谈调查COVID-19感染、症状、严重程度、预后、疫苗接种及UDCA使用情况。未使用UDCA的患者作为对照,采用倾向评分匹配最近邻算法按1:2的比例与UDCA使用者进行匹配。比较匹配队列与对照队列之间的感染率、症状学、严重程度及预后,并分析UDCA暴露门诊患者的风险因素以及感染和康复症状。UDCA暴露门诊患者(n = 778,74.8%)及匹配的UDCA使用者(n = 95,74.2%)的严重急性呼吸综合征冠状病毒2(SARS-CoV-2)感染率显著低于对照患者(n = 59,92.2%)(P<0.05)。匹配的UDCA组发热、咳嗽、咽痛及乏力发生率显著低于对照组(P<0.05)。UDCA暴露参与者通常症状较轻,而未使用UDCA者症状中度。匹配的UDCA组发热和咳嗽持续时间也显著缩短(P<0.05)。60岁以上、UDCA使用时间不足1个月、糖尿病及冠状动脉疾病等风险因素显著增加SARS-CoV-2感染率(P<0.05),而吸烟导致感染率降低(P<0.05)。高血压与COVID-19康复时间延长相关(P<0.05),而吸烟、疫苗接种及脂肪肝疾病与康复时间缩短相关(P<0.05)。整个UDCA队列的主要症状为发热、咳嗽及咽痛,乏力、咳嗽及体力减退最为持久。UDCA通过显著降低感染发生率及减轻COVID-19症状、严重程度和康复持续时间,对门诊患者的SARS-CoV-2具有化学预防作用。高龄、UDCA疗程短以及糖尿病和冠状动脉粥样硬化性心脏病等合并症增加感染率,而高血压延长康复时间。吸烟、疫苗接种及脂肪肝疾病降低感染率并缩短康复时间。UDCA对症状类型影响极小。需要更大规模和更长时间的临床研究进一步评估UDCA在预防或治疗COVID-19中的有效性。

https://cdn.ncbi.nlm.nih.gov/pmc/blobs/e921/11321974/caf775bf778d/fphar-15-1381830-g001.jpg

文献检索

告别复杂PubMed语法,用中文像聊天一样搜索,搜遍4000万医学文献。AI智能推荐,让科研检索更轻松。

立即免费搜索

文件翻译

保留排版,准确专业,支持PDF/Word/PPT等文件格式,支持 12+语言互译。

免费翻译文档

深度研究

AI帮你快速写综述,25分钟生成高质量综述,智能提取关键信息,辅助科研写作。

立即免费体验