• 文献检索
  • 文档翻译
  • 深度研究
  • 学术资讯
  • Suppr Zotero 插件Zotero 插件
  • 邀请有礼
  • 套餐&价格
  • 历史记录
应用&插件
Suppr Zotero 插件Zotero 插件浏览器插件Mac 客户端Windows 客户端微信小程序
定价
高级版会员购买积分包购买API积分包
服务
文献检索文档翻译深度研究API 文档MCP 服务
关于我们
关于 Suppr公司介绍联系我们用户协议隐私条款
关注我们

Suppr 超能文献

核心技术专利:CN118964589B侵权必究
粤ICP备2023148730 号-1Suppr @ 2026

文献检索

告别复杂PubMed语法,用中文像聊天一样搜索,搜遍4000万医学文献。AI智能推荐,让科研检索更轻松。

立即免费搜索

文件翻译

保留排版,准确专业,支持PDF/Word/PPT等文件格式,支持 12+语言互译。

免费翻译文档

深度研究

AI帮你快速写综述,25分钟生成高质量综述,智能提取关键信息,辅助科研写作。

立即免费体验

基于炎症相关生物标志物的肺结节良恶性预测与验证

Prediction and verification of benignancy and malignancy of pulmonary nodules based on inflammatory related biological markers.

作者信息

Zhang Zexin, Wu Wenfeng, Li Xuewei, Lin Siqi, Lei Qiwei, Yu Ling, Lin Jietao, Sun Lingling, Zhang Haibo, Lin Lizhu

机构信息

Guangzhou University of Chinese Medicine, Guangzhou, China.

The First Affiliated Hospital of Guangzhou University of Chinese Medicine, Guangzhou, China.

出版信息

Heliyon. 2024 Jul 21;10(15):e34585. doi: 10.1016/j.heliyon.2024.e34585. eCollection 2024 Aug 15.

DOI:10.1016/j.heliyon.2024.e34585
PMID:39144966
原文链接:https://pmc.ncbi.nlm.nih.gov/articles/PMC11320450/
Abstract

OBJECTIVE

Inflammation plays an important role in the transformation of pulmonary nodules (PNs) from benign to malignant. Prediction of benignancy and malignancy of PNs is still lacking efficacy methods. Although Mayo or Brock model have been widely applied in clinical practices, their application conditions are limited. This study aims to construct a diagnostic model of PNs by machine learning using inflammation-related biological markers (IRBMs).

METHODS

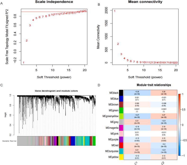
Inflammatory related genes (IRGs) were first extracted from GSE135304 chip data. Then, differentially expressed genes (DEGs) and infiltrating immune cells were screened between malignant pulmonary nodules (MN) and benign pulmonary nodule (BN). Correlation analysis was performed on DEGs and infiltrating immune cells. Molecular modules of IRGs were identified through Consistency cluster analysis. Subsequently, IRBMs in IRGs modules were filtered through Weighted gene co-expression network analysis (WGCNA). An optimal diagnostic model was established using machine learning methods. Finally, external dataset GSE108375 was used to verify this result.

RESULTS

4 hub IRGs and 3 immune cells showed significantly difference between MN and BN, C1 and C2 module, namely PRTN3, ELANE, NFKB1 and CTLA4, T cells CD4 naïve, NK cells activated and Monocytes. IRBMs were screened from black module and yellowgreen module through WGCNA analysis. The Support vector machines (SVM) was identified as the optimal model with the Area Under Curve (AUC) was 0.753. A nomogram was established based on 5 hub IRBMs, namely HS.137078, KLC3, C13ORF15, STOM and KCTD13. Finally, external dataset GSE108375 verified this result, with the AUC was 0.718.

CONCLUSION

SVM model established by 5 hub IRBMs was able to effectively identify MN or BN. Accumulating inflammation and immune dysfunction were important to the transformation from BN to MN.

摘要

目的

炎症在肺结节(PNs)从良性向恶性转变过程中起重要作用。目前仍缺乏有效的肺结节良恶性预测方法。尽管梅奥(Mayo)或布罗克(Brock)模型已在临床实践中广泛应用,但其应用条件有限。本研究旨在利用炎症相关生物标志物(IRBMs)通过机器学习构建肺结节诊断模型。

方法

首先从GSE135304芯片数据中提取炎症相关基因(IRGs)。然后,筛选出恶性肺结节(MN)和良性肺结节(BN)之间的差异表达基因(DEGs)和浸润免疫细胞。对DEGs和浸润免疫细胞进行相关性分析。通过一致性聚类分析确定IRGs的分子模块。随后,通过加权基因共表达网络分析(WGCNA)筛选IRGs模块中的IRBMs。利用机器学习方法建立最佳诊断模型。最后,使用外部数据集GSE108375验证该结果。

结果

4个关键IRGs和3种免疫细胞在MN和BN、C1和C2模块之间存在显著差异,即蛋白酶3(PRTN3)、弹性蛋白酶3(ELANE)、核因子κB1(NFKB1)和细胞毒性T淋巴细胞相关蛋白4(CTLA4),初始CD4 + T细胞、活化自然杀伤细胞和单核细胞。通过WGCNA分析从黑色模块和黄绿色模块中筛选出IRBMs。支持向量机(SVM)被确定为最佳模型,曲线下面积(AUC)为0.753。基于5个关键IRBMs建立了列线图,即HS.137078、动力蛋白轻链3(KLC3)、13号染色体开放阅读框15(C13ORF15)、 stomatin(STOM)和钾通道四聚体结构域蛋白13(KCTD13)。最后,外部数据集GSE108375验证了该结果,AUC为0.718。

结论

由5个关键IRBMs建立的SVM模型能够有效识别MN或BN。炎症积累和免疫功能障碍对BN向MN的转变很重要。

https://cdn.ncbi.nlm.nih.gov/pmc/blobs/bc65/11320450/b2ced9284053/gr10.jpg
https://cdn.ncbi.nlm.nih.gov/pmc/blobs/bc65/11320450/77ac435e895f/gr1.jpg
https://cdn.ncbi.nlm.nih.gov/pmc/blobs/bc65/11320450/5e373cc86c43/gr2.jpg
https://cdn.ncbi.nlm.nih.gov/pmc/blobs/bc65/11320450/8f16cbfed7e4/gr3.jpg
https://cdn.ncbi.nlm.nih.gov/pmc/blobs/bc65/11320450/40f464f6b09d/gr4.jpg
https://cdn.ncbi.nlm.nih.gov/pmc/blobs/bc65/11320450/2d3ed881cc20/gr5.jpg
https://cdn.ncbi.nlm.nih.gov/pmc/blobs/bc65/11320450/d68d96e64434/gr6.jpg
https://cdn.ncbi.nlm.nih.gov/pmc/blobs/bc65/11320450/4ad527f5b4b7/gr7.jpg
https://cdn.ncbi.nlm.nih.gov/pmc/blobs/bc65/11320450/b88f1582de60/gr8.jpg
https://cdn.ncbi.nlm.nih.gov/pmc/blobs/bc65/11320450/ffe1e1450bfc/gr9.jpg
https://cdn.ncbi.nlm.nih.gov/pmc/blobs/bc65/11320450/b2ced9284053/gr10.jpg
https://cdn.ncbi.nlm.nih.gov/pmc/blobs/bc65/11320450/77ac435e895f/gr1.jpg
https://cdn.ncbi.nlm.nih.gov/pmc/blobs/bc65/11320450/5e373cc86c43/gr2.jpg
https://cdn.ncbi.nlm.nih.gov/pmc/blobs/bc65/11320450/8f16cbfed7e4/gr3.jpg
https://cdn.ncbi.nlm.nih.gov/pmc/blobs/bc65/11320450/40f464f6b09d/gr4.jpg
https://cdn.ncbi.nlm.nih.gov/pmc/blobs/bc65/11320450/2d3ed881cc20/gr5.jpg
https://cdn.ncbi.nlm.nih.gov/pmc/blobs/bc65/11320450/d68d96e64434/gr6.jpg
https://cdn.ncbi.nlm.nih.gov/pmc/blobs/bc65/11320450/4ad527f5b4b7/gr7.jpg
https://cdn.ncbi.nlm.nih.gov/pmc/blobs/bc65/11320450/b88f1582de60/gr8.jpg
https://cdn.ncbi.nlm.nih.gov/pmc/blobs/bc65/11320450/ffe1e1450bfc/gr9.jpg
https://cdn.ncbi.nlm.nih.gov/pmc/blobs/bc65/11320450/b2ced9284053/gr10.jpg

相似文献

1
Prediction and verification of benignancy and malignancy of pulmonary nodules based on inflammatory related biological markers.基于炎症相关生物标志物的肺结节良恶性预测与验证
Heliyon. 2024 Jul 21;10(15):e34585. doi: 10.1016/j.heliyon.2024.e34585. eCollection 2024 Aug 15.
2
Identification of novel biomarkers and immune infiltration characteristics of ischemic stroke based on comprehensive bioinformatic analysis and machine learning.基于综合生物信息分析和机器学习的缺血性中风新型生物标志物及免疫浸润特征的鉴定
Biochem Biophys Rep. 2023 Dec 7;37:101595. doi: 10.1016/j.bbrep.2023.101595. eCollection 2024 Mar.
3
Construction and verification of atopic dermatitis diagnostic model based on pyroptosis related biological markers using machine learning methods.基于机器学习方法的细胞焦亡相关生物标志物构建及验证特应性皮炎诊断模型。
BMC Med Genomics. 2023 Jun 17;16(1):138. doi: 10.1186/s12920-023-01552-5.
4
Bioinformatics analysis of the immune cell infiltration characteristics and correlation with crucial diagnostic markers in pulmonary arterial hypertension.肺高血压免疫细胞浸润特征的生物信息学分析及其与关键诊断标志物的相关性。
BMC Pulm Med. 2023 Aug 15;23(1):300. doi: 10.1186/s12890-023-02584-4.
5
Identification of immune- and autophagy-related genes and effective diagnostic biomarkers in endometriosis: a bioinformatics analysis.子宫内膜异位症中免疫和自噬相关基因的鉴定及有效诊断生物标志物:一项生物信息学分析
Ann Transl Med. 2022 Dec;10(24):1397. doi: 10.21037/atm-22-5979.
6
Identification of hub biomarkers of myocardial infarction by single-cell sequencing, bioinformatics, and machine learning.通过单细胞测序、生物信息学和机器学习鉴定心肌梗死的核心生物标志物
Front Cardiovasc Med. 2022 Jul 25;9:939972. doi: 10.3389/fcvm.2022.939972. eCollection 2022.
7
Development of a Novel Inflammatory-Associated Gene Signature and Immune Infiltration Patterns in Intervertebral Disc Degeneration.新型炎症相关基因特征及椎间盘退变中免疫浸润模式的研究
Oxid Med Cell Longev. 2022 Sep 22;2022:2481071. doi: 10.1155/2022/2481071. eCollection 2022.
8
Identification of immune-related molecular clusters and diagnostic markers in chronic kidney disease based on cluster analysis.基于聚类分析的慢性肾脏病免疫相关分子簇及诊断标志物的鉴定
Front Genet. 2023 Feb 6;14:1111976. doi: 10.3389/fgene.2023.1111976. eCollection 2023.
9
Establishment and validation of multiclassification prediction models for pulmonary nodules based on machine learning.基于机器学习的肺结节多分类预测模型的建立与验证。
Clin Respir J. 2024 May;18(5):e13769. doi: 10.1111/crj.13769.
10
Identification of Effective Diagnostic Biomarkers and Immune Cell Infiltration in Atopic Dermatitis by Comprehensive Bioinformatics Analysis.通过综合生物信息学分析鉴定特应性皮炎中有效的诊断生物标志物和免疫细胞浸润
Front Mol Biosci. 2022 Jul 14;9:917077. doi: 10.3389/fmolb.2022.917077. eCollection 2022.

本文引用的文献

1
Accurate classification of pulmonary nodules by a combined model of clinical, imaging, and cell-free DNA methylation biomarkers: a model development and external validation study.通过临床、影像和游离DNA甲基化生物标志物的联合模型对肺结节进行准确分类:一项模型开发与外部验证研究
Lancet Digit Health. 2023 Oct;5(10):e647-e656. doi: 10.1016/S2589-7500(23)00125-5. Epub 2023 Aug 9.
2
Establishment of a malignancy and benignancy prediction model of sub-centimeter pulmonary ground-glass nodules based on the inflammation-cancer transformation theory.基于炎症-癌转化理论建立亚厘米级肺磨玻璃结节良恶性预测模型
Front Med (Lausanne). 2022 Oct 5;9:1007589. doi: 10.3389/fmed.2022.1007589. eCollection 2022.
3
Identification and Validation of Serum CST1 as a Diagnostic Marker for Differentiating Early-Stage Non-Small Cell Lung Cancer from Pulmonary Benign Nodules.
鉴定和验证 CST1 血清标志物在区分早期非小细胞肺癌与肺部良性结节中的诊断价值。
Cancer Control. 2022 Jan-Dec;29:10732748221104661. doi: 10.1177/10732748221104661.
4
Associations of systemic inflammation markers with identification of pulmonary nodule and incident lung cancer in Chinese population.系统性炎症标志物与中国人群肺结节和肺癌发病的相关性研究。
Cancer Med. 2022 Jun;11(12):2482-2491. doi: 10.1002/cam4.4606. Epub 2022 Apr 5.
5
Nonlinear Associations between Medical Expenditure, Perceived Medical Attitude, and Sociodemographics, and Older Adults' Self-Rated Health in China: Applying the Extreme Gradient Boosting Model.医疗支出、感知医疗态度、社会人口统计学与中国老年人自评健康之间的非线性关联:应用极端梯度提升模型
Healthcare (Basel). 2021 Dec 26;10(1):39. doi: 10.3390/healthcare10010039.
6
Evaluating the Patient With a Pulmonary Nodule: A Review.评估肺部结节患者:综述。
JAMA. 2022 Jan 18;327(3):264-273. doi: 10.1001/jama.2021.24287.
7
Identification of long non-coding RNAs and RNA binding proteins in breast cancer subtypes.鉴定乳腺癌亚型中的长非编码 RNA 和 RNA 结合蛋白。
Sci Rep. 2022 Jan 13;12(1):693. doi: 10.1038/s41598-021-04664-z.
8
The foundations of immune checkpoint blockade and the ipilimumab approval decennial.免疫检查点阻断的基础和伊匹单抗批准的十年。
Nat Rev Drug Discov. 2022 Jul;21(7):509-528. doi: 10.1038/s41573-021-00345-8. Epub 2021 Dec 22.
9
Diagnosis of pulmonary nodules by DNA methylation analysis in bronchoalveolar lavage fluids.通过支气管肺泡灌洗液中的 DNA 甲基化分析诊断肺结节。
Clin Epigenetics. 2021 Oct 7;13(1):185. doi: 10.1186/s13148-021-01163-w.
10
Links between Infections, Lung Cancer, and the Immune System.感染、肺癌与免疫系统之间的联系。
Int J Mol Sci. 2021 Aug 30;22(17):9394. doi: 10.3390/ijms22179394.