Suppr超能文献

KLF1 连接子 2 中的突变会损害膜转运蛋白和细胞骨架蛋白的表达,从而导致溶血。

Mutations in linker-2 of KLF1 impair expression of membrane transporters and cytoskeletal proteins causing hemolysis.

机构信息

Mater Research Institute - UQ, The University of Queensland, St Lucia, Australia.

School of Biomedical Sciences, The University of Queensland, St Lucia, Australia.

出版信息

Nat Commun. 2024 Aug 15;15(1):7019. doi: 10.1038/s41467-024-50579-4.

Abstract

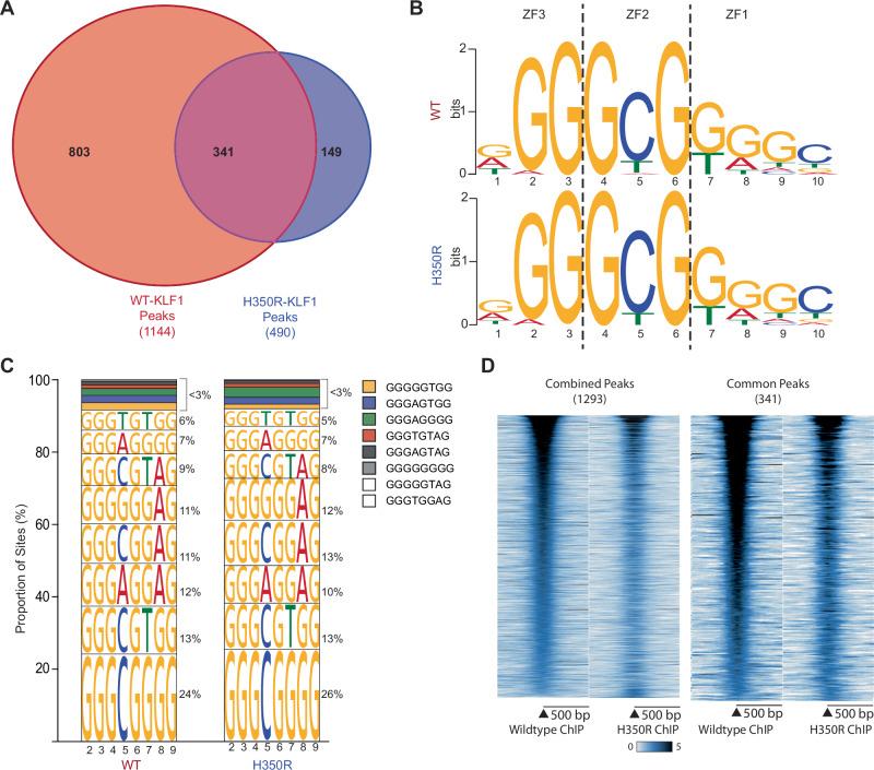
The SP/KLF family of transcription factors harbour three C-terminal C2H2 zinc fingers interspersed by two linkers which confers DNA-binding to a 9-10 bp motif. Mutations in KLF1, the founding member of the family, are common. Missense mutations in linker two result in a mild phenotype. However, when co-inherited with loss-of-function mutations, they result in severe non-spherocytic hemolytic anemia. We generate a mouse model of this disease by crossing Klf1 mice with Klf1 mice that harbour a missense mutation in linker-2. Klf1 mice exhibit severe hemolysis without thalassemia. RNA-seq demonstrate loss of expression of genes encoding transmembrane and cytoskeletal proteins, but not globins. ChIP-seq show no change in DNA-binding specificity, but a global reduction in affinity, which is confirmed using recombinant proteins and in vitro binding assays. This study provides new insights into how linker mutations in zinc finger transcription factors result in different phenotypes to those caused by loss-of-function mutations.

摘要

SP/KLF 家族转录因子含有三个 C 端 C2H2 锌指,由两个连接子隔开,使 DNA 结合到 9-10bp 的基序。家族的创始成员 KLF1 的突变很常见。连接子 2 中的错义突变导致轻度表型。然而,当与功能丧失突变共同遗传时,会导致严重的非球形细胞溶血性贫血。我们通过将 Klf1 小鼠与携带连接子 2 中错义突变的 Klf1 小鼠杂交,产生了这种疾病的小鼠模型。Klf1 小鼠表现出严重的溶血而没有地中海贫血。RNA-seq 显示编码跨膜和细胞骨架蛋白的基因表达缺失,但球蛋白基因不受影响。ChIP-seq 显示 DNA 结合特异性没有改变,但亲和力整体降低,这通过重组蛋白和体外结合实验得到证实。这项研究提供了新的见解,说明锌指转录因子中的连接子突变如何导致与功能丧失突变引起的不同表型。

https://cdn.ncbi.nlm.nih.gov/pmc/blobs/5147/11327367/4f5a8fb98f17/41467_2024_50579_Fig1_HTML.jpg

文献检索

告别复杂PubMed语法,用中文像聊天一样搜索,搜遍4000万医学文献。AI智能推荐,让科研检索更轻松。

立即免费搜索

文件翻译

保留排版,准确专业,支持PDF/Word/PPT等文件格式,支持 12+语言互译。

免费翻译文档

深度研究

AI帮你快速写综述,25分钟生成高质量综述,智能提取关键信息,辅助科研写作。

立即免费体验