Suppr超能文献

正己烷提取物通过抑制细胞周期蛋白D1/细胞周期蛋白依赖性激酶4-视网膜母细胞瘤蛋白(Cyclin D1/CDK4-Rb)信号通路,诱导G0/G1期阻滞和凋亡性细胞死亡,从而抑制乳腺癌进展。

n-hexane extract suppressed breast cancer progression through induction of G0/G1 phase arrest and apoptotic cell death by inhibiting the Cyclin D1/CDK4-Rb signaling pathway.

作者信息

Huang Huiming, Xie Jinxin, Wang Fei, Jiao Shungang, Li Xingxing, Wang Longyan, Liu Dongxiao, Wang Chaochao, Wei Xuejiao, Tan Peng, Tu Pengfei, Li Jun, Hu Zhongdong

机构信息

School of Chinese Materia Medica, Beijing University of Chinese Medicine, Beijing, China.

Modern Research Center for Traditional Chinese Medicine, Beijing Research Institute of Chinese Medicine, Beijing University of Chinese Medicine, Beijing, China.

出版信息

Front Pharmacol. 2024 Aug 5;15:1425157. doi: 10.3389/fphar.2024.1425157. eCollection 2024.

Abstract

BACKGROUND

Breast cancer (BC) is one of the most frequently observed malignancies globally, yet drug development for BC has been encountering escalating challenges. is derived from the dried resin of (T. Nees) Engl., and is widely adopted in China for treating BC. However, the anti-BC effect and underlying mechanism of remain largely unclear.

METHODS

MTT assay, EdU assay, and colony formation were used to determine the effect of n-hexane extract (CMHE) on the proliferation of human BC cells. Cell cycle distribution and apoptosis were assessed via flow cytometry analysis. Moreover, metastatic potential was evaluated using wound-scratch assay and matrigel invasion assay. The 4T1 breast cancer-bearing mouse model was established to evaluate the anti-BC efficacy of CMHE . RNA-sequencing analysis, quantitative real-time PCR, immunoblotting, immunohistochemical analysis, RNA interference assay, and database analysis were conducted to uncover the underlying mechanism of the anti-BC effect of CMHE.

RESULTS

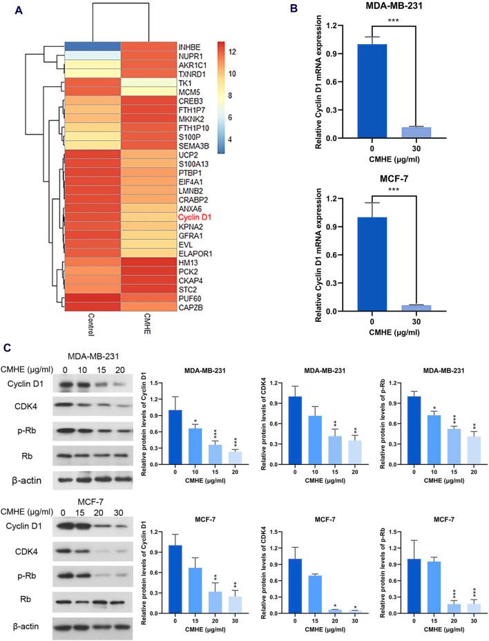
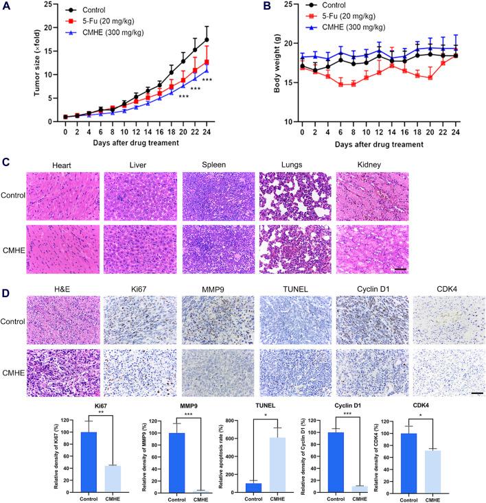
We demonstrated the significant inhibition in the proliferative capability of BC cell lines MDA-MB-231 and MCF-7 by CMHE. Moreover, CMHE-induced G0/G1 phase arrest and apoptosis of the above two BC cell lines were also observed. CMHE dramatically repressed the metastatic potential of these two cells . Additionally, the administration of CMHE remarkably suppressed tumor growth in 4T1 tumor-bearing mice. No obvious toxic or side effects of CMHE administration in mice were noted. Furthermore, immunohistochemical (IHC) analysis demonstrated that CMHE treatment inhibited the proliferative and metastatic abilities of cancer cells, while also promoting apoptosis in the tumor tissues of mice. Based on RNA sequencing analysis, quantitative real-time PCR, immunoblotting, and IHC assay, the administration of CMHE downregulated Cyclin D1/CDK4-Rb signaling pathway in BC. Furthermore, RNA interference assay and database analysis showed that downregulated Cyclin D1/CDK4 signaling cascade participated in the anti-BC activity of CMHE.

CONCLUSION

CMHE treatment resulted in the suppression of BC cell growth through the stimulation of cell cycle arrest at the G0/G1 phase and the induction of apoptotic cell death via the inhibition of the Cyclin D1/CDK4-Rb pathway, thereby enhancing the anti-BC effect of CMHE. CMHE has potential anti-BC effects, particularly in those harboring aberrant activation of Cyclin D1/CDK4-Rb signaling.

摘要

背景

乳腺癌(BC)是全球最常见的恶性肿瘤之一,然而BC的药物开发一直面临着不断升级的挑战。 源自(T. Nees) Engl. 的干燥树脂,在中国被广泛用于治疗BC。然而, 的抗BC作用及其潜在机制在很大程度上仍不清楚。

方法

采用MTT法、EdU法和集落形成实验来确定 正己烷提取物(CMHE)对人BC细胞增殖的影响。通过流式细胞术分析评估细胞周期分布和凋亡情况。此外,使用划痕实验和基质胶侵袭实验评估转移潜能。建立4T1荷乳腺癌小鼠模型以评估CMHE的抗BC疗效。进行RNA测序分析、定量实时PCR、免疫印迹、免疫组化分析、RNA干扰实验和数据库分析,以揭示CMHE抗BC作用的潜在机制。

结果

我们证明了CMHE对BC细胞系MDA-MB-231和MCF-7的增殖能力有显著抑制作用。此外,还观察到CMHE诱导上述两种BC细胞系的G0/G1期阻滞和凋亡。CMHE显著抑制了这两种细胞的转移潜能。此外,给予CMHE可显著抑制4T1荷瘤小鼠的肿瘤生长。未观察到CMHE对小鼠有明显的毒副作用。此外,免疫组化(IHC)分析表明,CMHE治疗可抑制癌细胞的增殖和转移能力,同时还能促进小鼠肿瘤组织中的细胞凋亡。基于RNA测序分析、定量实时PCR、免疫印迹和IHC检测,给予CMHE可下调BC中的细胞周期蛋白D1/细胞周期蛋白依赖性激酶4-Rb信号通路。此外,RNA干扰实验和数据库分析表明,下调的细胞周期蛋白D1/细胞周期蛋白依赖性激酶4信号级联参与了CMHE的抗BC活性。

结论

CMHE治疗通过刺激细胞周期阻滞在G0/G1期并通过抑制细胞周期蛋白D1/细胞周期蛋白依赖性激酶4-Rb途径诱导凋亡性细胞死亡,从而抑制BC细胞生长,进而增强了CMHE的抗BC作用。CMHE具有潜在的抗BC作用,特别是对那些细胞周期蛋白D1/细胞周期蛋白依赖性激酶4-Rb信号异常激活的患者。

https://cdn.ncbi.nlm.nih.gov/pmc/blobs/2664/11330881/4823d08d66d5/fphar-15-1425157-g001.jpg

文献检索

告别复杂PubMed语法,用中文像聊天一样搜索,搜遍4000万医学文献。AI智能推荐,让科研检索更轻松。

立即免费搜索

文件翻译

保留排版,准确专业,支持PDF/Word/PPT等文件格式,支持 12+语言互译。

免费翻译文档

深度研究

AI帮你快速写综述,25分钟生成高质量综述,智能提取关键信息,辅助科研写作。

立即免费体验