Suppr超能文献

新型 ERBB2 变异体可能与 ERBB2 扩增转移性结直肠癌中抗 HER2 单克隆抗体治疗的耐药性相关。

Novel ERBB2 Variant Potentially Associated with Resistance against Anti-HER2 Monoclonal Antibody-Based Therapy in ERBB2-Amplified Metastatic Colorectal Cancer.

机构信息

Translational Research Support Office, National Cancer Center Hospital East, Kashiwa, Japan.

Department of Clinical Oncology, Hiroshima University Hospital, Hiroshima, Japan.

出版信息

Clin Cancer Res. 2024 Sep 13;30(18):4167-4178. doi: 10.1158/1078-0432.CCR-24-1023.

Abstract

PURPOSE

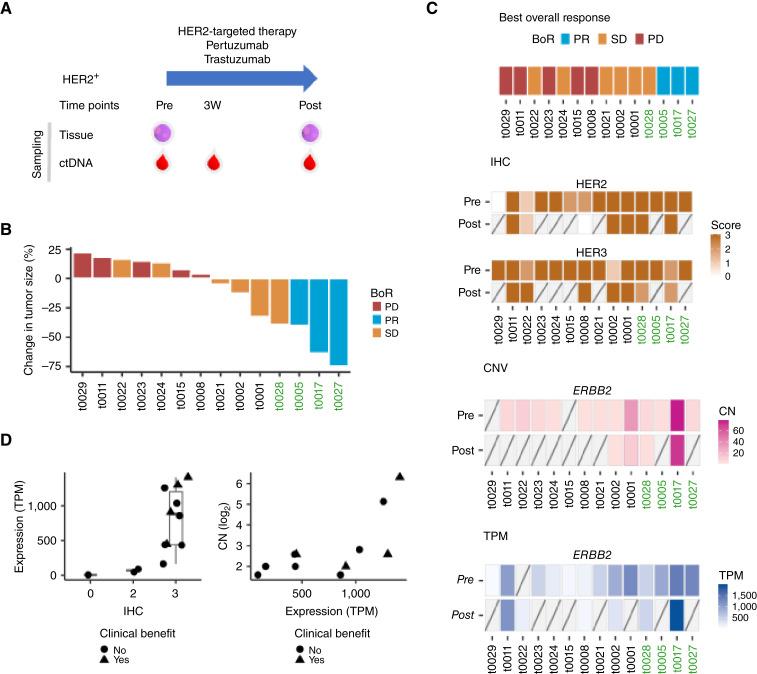
HER2-targeted therapies in ERBB2-amplified metastatic colorectal cancer (mCRC) are effective; however, a notable portion of patients do not respond to treatment, and secondary resistance occurs in most patients receiving these treatments. The purpose of this study was to investigate determinants of treatment efficacy and resistance in patients with ERBB2-amplified mCRC who received HER2-targeted therapy by analyzing multiomics data.

EXPERIMENTAL DESIGN

We investigated genomic data from a nationwide large cancer genomic screening project, the SCRUM-Japan project. We analyzed paired genome and transcriptome data of tissue and genomic data of ctDNA collected pre- and postprogression in patients enrolled in the related trial, TRIUMPH, in ERBB2-amplified mCRC.

RESULTS

In 155 patients with ERBB2-amplified solid tumors who received HER2-targeted therapy based on the SCRUM-Japan project, the objective response rate was 50%, 51%, and 35% in ERBB2 wild-type, variant of unknown significance, and pathogenic variant groups, respectively. In the paired genome and transcriptome data analyses in TRIUMPH, we identified the novel splicing-associated variant c.644-66_-2del in one of the 11 patients with paired whole-exome sequencing and whole-transcriptome sequencing data sets, which lacks the binding domain of pertuzumab, in progressed metastatic tumor as a variant with potential pathogenicity. The time-course ctDNA analysis detected c.644-66_-2del as an acquired variant.

CONCLUSIONS

This study highlighted the importance of ERBB2 genomic status when evaluating the efficacy of HER2-targeted therapies in ERBB2-amplified mCRC. The identification of a novel splicing-associated variant may provide insights into potential mechanisms of treatment resistance. Furthermore, we demonstrated the utility of ctDNA to follow the acquired genomic status of mCRC tumors.

摘要

目的

在 ERBB2 扩增的转移性结直肠癌(mCRC)中,HER2 靶向治疗是有效的;然而,相当一部分患者对治疗没有反应,并且大多数接受这些治疗的患者会出现继发耐药。本研究旨在通过分析多组学数据,研究 ERBB2 扩增的 mCRC 患者接受 HER2 靶向治疗的疗效和耐药的决定因素。

实验设计

我们研究了 SCRUM-Japan 项目这一全国性大型癌症基因组筛查项目的基因组数据。我们分析了入组 TRIUMPH 相关试验的患者的组织配对基因组和转录组数据以及进展时收集的 ctDNA 的基因组数据。

结果

在 155 例接受基于 SCRUM-Japan 项目的 HER2 靶向治疗的 ERBB2 扩增实体瘤患者中,ERBB2 野生型、意义不明的变异型和致病性变异型组的客观缓解率分别为 50%、51%和 35%。在 TRIUMPH 的配对基因组和转录组数据分析中,我们在 11 例具有配对全外显子测序和全转录组测序数据集的患者之一中发现了新的剪接相关变异 c.644-66_-2del,该变异在进展性转移性肿瘤中缺失了 pertuzumab 的结合域,是一种具有潜在致病性的变异。ctDNA 的时间过程分析检测到 c.644-66_-2del 是一个获得性变异。

结论

本研究强调了在评估 ERBB2 扩增的 mCRC 中 HER2 靶向治疗的疗效时 ERBB2 基因组状态的重要性。新型剪接相关变异的鉴定可能为治疗耐药的潜在机制提供新的思路。此外,我们证明了 ctDNA 可用于监测 mCRC 肿瘤获得性基因组状态。

https://cdn.ncbi.nlm.nih.gov/pmc/blobs/81cf/11393546/edc88dd52194/ccr-24-1023_f1.jpg

文献AI研究员

20分钟写一篇综述,助力文献阅读效率提升50倍。

立即体验

用中文搜PubMed

大模型驱动的PubMed中文搜索引擎

马上搜索

文档翻译

学术文献翻译模型,支持多种主流文档格式。

立即体验