Suppr超能文献

Th9细胞中PU.1-IL9的正反馈回路促进类风湿关节炎的发展。

Positive feedback loop PU.1-IL9 in Th9 promotes rheumatoid arthritis development.

作者信息

Tu Jiajie, Chen Weile, Huang Wei, Wang Xinming, Fang Yilong, Wu Xuming, Zhang Huiru, Liu Chong, Tan Xuewen, Zhu Xiangling, Wang Huihui, Han Dafei, Chen Yizhao, Wang Anqi, Zhou Yuanyuan, Xue Zimeng, Xue Hui, Yan Shangxue, Zhang Lingling, Li Zhenbao, Yang Chunlan, Deng Yujie, Zhang Shihao, Zhu Chen, Wei Wei

机构信息

Institute of Clinical Pharmacology, Anhui Medical University, Hefei, Anhui, China.

Department of Orthopedics, The First Affiliated Hospital of USTC, Division of Life Sciences and Medicine, University of Science and Technology of China, Hefei, Anhui, China.

出版信息

Ann Rheum Dis. 2024 Nov 14;83(12):1707-1721. doi: 10.1136/ard-2024-226067.

Abstract

OBJECTIVES

T helper 9 (Th9) cells are recognised for their characteristic expression of the transcription factor PU.1 and production of interleukin-9 (IL-9), which has been implicated in various autoimmune diseases. However, its precise relationship with rheumatoid arthritis (RA) pathogenesis needs to be further clarified.

METHODS

The expression levels of PU.1 and IL-9 in patients with RA were determined by ELISA, western blotting (WB) and immunohistochemical staining. PU.1-T cell-conditional knockout (KO) mice, IL-9 KO and IL-9R KO mice were used to establish collagen antibody-induced arthritis (CAIA), respectively. The inhibitor of PU.1 and IL-9 blocking antibody was used in collagen-induced arthritis (CIA). In an in vitro study, the effects of IL-9 were investigated using siRNAs and IL-9 recombinant proteins. Finally, the underlying mechanisms were further investigated by luciferase reporter analysis, WB and Chip-qPCR.

RESULTS

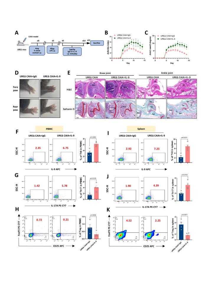
The upregulation of IL-9 expression in patients with RA exhibited a positive correlation with clinical markers. Using CAIA and CIA model, we demonstrated that interventions targeting PU.1 and IL-9 substantially mitigated the inflammatory phenotype. Furthermore, in vitro assays provided the proinflammatory role of IL-9, particularly in the hyperactivation of macrophages and fibroblast-like synoviocytes. Mechanistically, we uncovered that PU.1 and IL-9 form a positive feedback loop in RA: (1) PU.1 directly binds to the IL-9 promoter, activating its transcription and (2) Th9-derived IL-9 induces PU.1 via the IL-9R-JAK1/STAT3 pathway.

CONCLUSIONS

These results support that the PU.1-IL-9 axis forms a positive loop in Th9 dysregulation of RA. Targeting this signalling axis presents a potential target approach for treating RA.

摘要

目的

辅助性T细胞9(Th9细胞)因其转录因子PU.1的特征性表达和白细胞介素9(IL-9)的产生而受到关注,IL-9与多种自身免疫性疾病有关。然而,其与类风湿关节炎(RA)发病机制的确切关系尚需进一步阐明。

方法

采用酶联免疫吸附测定(ELISA)、蛋白质免疫印迹法(WB)和免疫组织化学染色法检测RA患者中PU.1和IL-9的表达水平。分别使用PU.1-T细胞条件性敲除(KO)小鼠、IL-9 KO小鼠和IL-9R KO小鼠建立胶原抗体诱导的关节炎(CAIA)模型。将PU.1抑制剂和IL-9阻断抗体用于胶原诱导的关节炎(CIA)模型。在体外研究中,使用小干扰RNA(siRNAs)和IL-9重组蛋白研究IL-9的作用。最后,通过荧光素酶报告基因分析、WB和染色质免疫沉淀-定量聚合酶链反应(Chip-qPCR)进一步研究潜在机制。

结果

RA患者中IL-9表达上调与临床指标呈正相关。利用CAIA和CIA模型,我们证明针对PU.1和IL-9的干预措施可显著减轻炎症表型。此外,体外试验证实了IL-9的促炎作用,特别是在巨噬细胞和成纤维样滑膜细胞的过度激活方面。从机制上讲,我们发现PU.1和IL-9在RA中形成正反馈回路:(1)PU.1直接结合IL-9启动子,激活其转录;(2)Th9来源的IL-9通过IL-9R-JAK1/STAT3途径诱导PU.1。

结论

这些结果支持PU.1-IL-9轴在RA的Th9失调中形成正反馈回路。靶向该信号轴为治疗RA提供了一种潜在的靶向治疗方法。

https://cdn.ncbi.nlm.nih.gov/pmc/blobs/919c/11672030/bb572fab0171/ard-83-12-g001.jpg

文献检索

告别复杂PubMed语法,用中文像聊天一样搜索,搜遍4000万医学文献。AI智能推荐,让科研检索更轻松。

立即免费搜索

文件翻译

保留排版,准确专业,支持PDF/Word/PPT等文件格式,支持 12+语言互译。

免费翻译文档

深度研究

AI帮你快速写综述,25分钟生成高质量综述,智能提取关键信息,辅助科研写作。

立即免费体验