Suppr超能文献

剑尾鱼杂交种揭示了基因组进化在最初杂交后是惊人地可预测的。

Swordtail fish hybrids reveal that genome evolution is surprisingly predictable after initial hybridization.

机构信息

Department of Biology, Stanford University, Stanford, California, United States of America.

Centro de Investigaciones Científicas de las Huastecas "Aguazarca", A.C., Calnali, Hidalgo, Mexico.

出版信息

PLoS Biol. 2024 Aug 26;22(8):e3002742. doi: 10.1371/journal.pbio.3002742. eCollection 2024 Aug.

Abstract

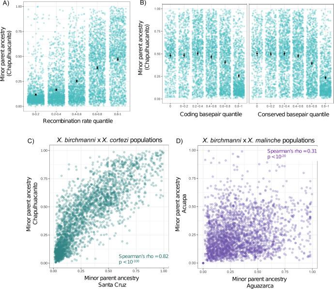
Over the past 2 decades, biologists have come to appreciate that hybridization, or genetic exchange between distinct lineages, is remarkably common-not just in particular lineages but in taxonomic groups across the tree of life. As a result, the genomes of many modern species harbor regions inherited from related species. This observation has raised fundamental questions about the degree to which the genomic outcomes of hybridization are repeatable and the degree to which natural selection drives such repeatability. However, a lack of appropriate systems to answer these questions has limited empirical progress in this area. Here, we leverage independently formed hybrid populations between the swordtail fish Xiphophorus birchmanni and X. cortezi to address this fundamental question. We find that local ancestry in one hybrid population is remarkably predictive of local ancestry in another, demographically independent hybrid population. Applying newly developed methods, we can attribute much of this repeatability to strong selection in the earliest generations after initial hybridization. We complement these analyses with time-series data that demonstrates that ancestry at regions under selection has remained stable over the past approximately 40 generations of evolution. Finally, we compare our results to the well-studied X. birchmanni × X. malinche hybrid populations and conclude that deeper evolutionary divergence has resulted in stronger selection and higher repeatability in patterns of local ancestry in hybrids between X. birchmanni and X. cortezi.

摘要

在过去的 20 年里,生物学家开始认识到杂交,或不同谱系之间的基因交换,是非常普遍的——不仅在特定的谱系中,而且在整个生命之树上的分类群中都是如此。因此,许多现代物种的基因组都携带有来自相关物种的区域。这一观察结果引发了关于杂交基因组结果的可重复性以及自然选择驱动这种可重复性的程度的基本问题。然而,缺乏适当的系统来回答这些问题,限制了这一领域的经验进展。在这里,我们利用剑尾鱼 Xiphophorus birchmanni 和 X. cortezi 之间独立形成的杂交群体来解决这个基本问题。我们发现,一个杂交群体中的局部血统与另一个在人口统计学上独立的杂交群体中的局部血统具有惊人的预测性。应用新开发的方法,我们可以将这种可重复性归因于初始杂交后最早几代的强烈选择。我们用时间序列数据补充了这些分析,该数据表明,在过去大约 40 代的进化过程中,选择区域的祖先一直保持稳定。最后,我们将我们的结果与研究充分的 X. birchmanni × X. malinche 杂交群体进行了比较,并得出结论,在 X. birchmanni 和 X. cortezi 之间的杂交中,更深的进化分歧导致了更强的选择和更高的局部祖先模式的可重复性。

https://cdn.ncbi.nlm.nih.gov/pmc/blobs/1115/11379403/ab81a2786103/pbio.3002742.g001.jpg

文献检索

告别复杂PubMed语法,用中文像聊天一样搜索,搜遍4000万医学文献。AI智能推荐,让科研检索更轻松。

立即免费搜索

文件翻译

保留排版,准确专业,支持PDF/Word/PPT等文件格式,支持 12+语言互译。

免费翻译文档

深度研究

AI帮你快速写综述,25分钟生成高质量综述,智能提取关键信息,辅助科研写作。

立即免费体验