Suppr超能文献

短暂抑制翻译可通过减轻炎症反应改善缺血/再灌注后的心脏功能。

Transient Inhibition of Translation Improves Cardiac Function After Ischemia/Reperfusion by Attenuating the Inflammatory Response.

机构信息

Department of Internal Medicine III (Cardiology, Angiology, and Pneumology [C.H., A.S., O.M.S., J.F., F. Sicklinger, F.S.Y., I.S.M., E.M., C. Sandmann, L.J., V.K.-S., C. Stroh, Z.L., D.F., E.B., H.A.K., N.F., F.L., M.V.]), Heidelberg University Hospital, Germany.

German Center for Cardiovascular Research, Partner Site Heidelberg/Mannheim, Heidelberg (C.H., A.S., O.M.S., A.F., F. Sicklinger, F.S.Y., I.S.M., E.M., C. Sandmann, L.J., V.K.-S., C. Stroh, Z.L., D.F., E.B., A.B., H.A.K., N.F., F.L., M.V.).

出版信息

Circulation. 2024 Oct 15;150(16):1248-1267. doi: 10.1161/CIRCULATIONAHA.123.067479. Epub 2024 Aug 29.

Abstract

BACKGROUND

The myocardium adapts to ischemia/reperfusion (I/R) by changes in gene expression, determining the cardiac response to reperfusion. mRNA translation is a key component of gene expression. It is largely unknown how regulation of mRNA translation contributes to cardiac gene expression and inflammation in response to reperfusion and whether it can be targeted to mitigate I/R injury.

METHODS

To examine translation and its impact on gene expression in response to I/R, we measured protein synthesis after reperfusion in vitro and in vivo. Underlying mechanisms of translational control were examined by pharmacological and genetic targeting of translation initiation in mice. Cell type-specific ribosome profiling was performed in mice that had been subjected to I/R to determine the impact of mRNA translation on the regulation of gene expression in cardiomyocytes. Translational regulation of inflammation was studied by quantification of immune cell infiltration, inflammatory gene expression, and cardiac function after short-term inhibition of translation initiation.

RESULTS

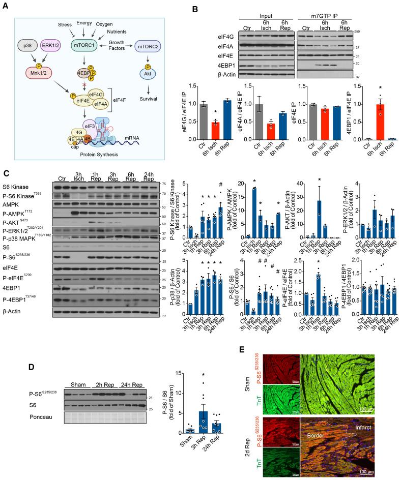
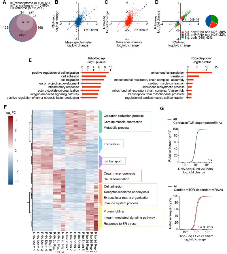
Reperfusion induced a rapid recovery of translational activity that exceeds baseline levels in the infarct and border zone and is mediated by translation initiation through the mTORC1 (mechanistic target of rapamycin complex 1)-4EBP1 (eIF4E-binding protein 1)-eIF (eukaryotic initiation factor) 4F axis. Cardiomyocyte-specific ribosome profiling identified that I/R increased translation of mRNA networks associated with cardiac inflammation and cell infiltration. Short-term inhibition of the mTORC1-4EBP1-eIF4F axis decreased the expression of proinflammatory cytokines such as Ccl2 (C-C motif chemokine ligand 2) of border zone cardiomyocytes, thereby attenuating Ly6C monocyte infiltration and myocardial inflammation. In addition, we identified a systemic immunosuppressive effect of eIF4F translation inhibitors on circulating monocytes, directly inhibiting monocyte infiltration. Short-term pharmacological inhibition of eIF4F complex formation by 4EGI-1 or rapamycin attenuated translation, reduced infarct size, and improved cardiac function after myocardial infarction.

CONCLUSIONS

Global protein synthesis is inhibited during ischemia and shortly after reperfusion, followed by a recovery of protein synthesis that exceeds baseline levels in the border and infarct zones. Activation of mRNA translation after reperfusion is driven by mTORC1/eIF4F-mediated regulation of initiation and mediates an mRNA network that controls inflammation and monocyte infiltration to the myocardium. Transient inhibition of the mTORC1-/eIF4F axis inhibits translation and attenuates Ly6C monocyte infiltration by inhibiting a proinflammatory response at the site of injury and of circulating monocytes.

摘要

背景

心肌通过基因表达的变化来适应缺血/再灌注(I/R),从而决定了心肌对再灌注的反应。mRNA 翻译是基因表达的关键组成部分。目前尚不清楚 mRNA 翻译的调节如何有助于再灌注后的心脏基因表达和炎症反应,以及是否可以通过靶向该调节来减轻 I/R 损伤。

方法

为了研究再灌注时翻译及其对基因表达的影响,我们在体外和体内测量了再灌注后的蛋白质合成。通过在小鼠中靶向翻译起始的药理学和遗传学方法,研究翻译调控的潜在机制。在经历 I/R 的小鼠中进行细胞类型特异性核糖体谱分析,以确定 mRNA 翻译对心肌细胞中基因表达调控的影响。通过短期抑制翻译起始来量化免疫细胞浸润、炎症基因表达和心脏功能,研究炎症的翻译调控。

结果

再灌注诱导翻译活性迅速恢复,梗死区和边缘区的翻译活性超过基线水平,这是通过 mTORC1(雷帕霉素靶蛋白复合体 1)-4EBP1(eIF4E 结合蛋白 1)-eIF(真核起始因子)4F 轴的翻译起始介导的。心肌细胞特异性核糖体谱分析表明,I/R 增加了与心脏炎症和细胞浸润相关的 mRNA 网络的翻译。mTORC1-4EBP1-eIF4F 轴的短期抑制降低了边缘区心肌细胞中 Ccl2(C 型趋化因子配体 2)等促炎细胞因子的表达,从而减轻 Ly6C 单核细胞浸润和心肌炎症。此外,我们发现 mTORC1-4EBP1-eIF4F 翻译抑制剂对循环单核细胞具有系统性免疫抑制作用,直接抑制单核细胞浸润。通过 4EGI-1 或雷帕霉素短期抑制 eIF4F 复合物的形成可减弱翻译、减少梗死面积并改善心肌梗死后的心脏功能。

结论

缺血期间和再灌注后不久,整体蛋白质合成受到抑制,随后在边缘区和梗死区的蛋白质合成恢复到基线以上。再灌注后 mRNA 翻译的激活是由 mTORC1/eIF4F 介导的起始调节驱动的,并介导了控制炎症和单核细胞浸润到心肌的 mRNA 网络。mTORC1-/eIF4F 轴的短暂抑制通过抑制损伤部位和循环单核细胞的促炎反应来抑制翻译并抑制 Ly6C 单核细胞浸润。

https://cdn.ncbi.nlm.nih.gov/pmc/blobs/5a25/11472906/83b761ee4ff5/cir-150-1248-g001.jpg

文献检索

告别复杂PubMed语法,用中文像聊天一样搜索,搜遍4000万医学文献。AI智能推荐,让科研检索更轻松。

立即免费搜索

文件翻译

保留排版,准确专业,支持PDF/Word/PPT等文件格式,支持 12+语言互译。

免费翻译文档

深度研究

AI帮你快速写综述,25分钟生成高质量综述,智能提取关键信息,辅助科研写作。

立即免费体验