• 文献检索
  • 文档翻译
  • 深度研究
  • 学术资讯
  • Suppr Zotero 插件Zotero 插件
  • 邀请有礼
  • 套餐&价格
  • 历史记录
应用&插件
Suppr Zotero 插件Zotero 插件浏览器插件Mac 客户端Windows 客户端微信小程序
定价
高级版会员购买积分包购买API积分包
服务
文献检索文档翻译深度研究API 文档MCP 服务
关于我们
关于 Suppr公司介绍联系我们用户协议隐私条款
关注我们

Suppr 超能文献

核心技术专利:CN118964589B侵权必究
粤ICP备2023148730 号-1Suppr @ 2026

文献检索

告别复杂PubMed语法,用中文像聊天一样搜索,搜遍4000万医学文献。AI智能推荐,让科研检索更轻松。

立即免费搜索

文件翻译

保留排版,准确专业,支持PDF/Word/PPT等文件格式,支持 12+语言互译。

免费翻译文档

深度研究

AI帮你快速写综述,25分钟生成高质量综述,智能提取关键信息,辅助科研写作。

立即免费体验

雄激素生成、摄取和转化(APUC)基因可定义具有不同临床结局的前列腺癌患者。

Androgen production, uptake, and conversion (APUC) genes define prostate cancer patients with distinct clinical outcomes.

机构信息

Masonic Cancer Center, and.

Department of Medicine, University of Minnesota-Twin Cities, Minneapolis, Minnesota, USA.

出版信息

JCI Insight. 2024 Oct 22;9(20):e183158. doi: 10.1172/jci.insight.183158.

DOI:10.1172/jci.insight.183158
PMID:39207857
原文链接:https://pmc.ncbi.nlm.nih.gov/articles/PMC11530133/
Abstract

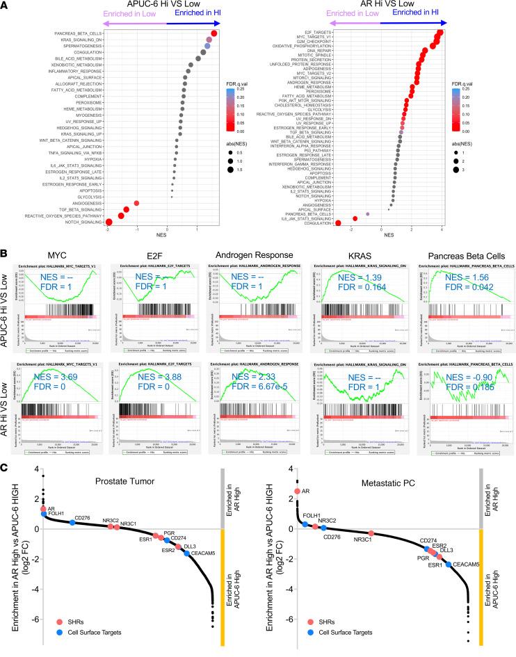
BACKGROUNDProstate cancer (PC) is driven by aberrant signaling of the androgen receptor (AR) or its ligands, and androgen deprivation therapies (ADTs) are a cornerstone of treatment. ADT responsiveness may be associated with germline changes in genes that regulate androgen production, uptake, and conversion (APUC).METHODSWe analyzed whole-exome sequencing (WES) and whole-transcriptome sequencing (WTS) data from prostate tissues (SU2C/PCF, TCGA, GETx). We also interrogated the Caris Precision Oncology Alliance (POA) DNA (592-gene/whole exome) and RNA (whole transcriptome) next-generation sequencing databases. Algorithm for Linking Activity Networks (ALAN) was used to quantify all pairwise gene-to-gene associations. Real-world overall survival was determined from insurance claims data using Kaplan-Meier estimates.RESULTSSix APUC genes (HSD3B1, HSD3B2, CYP3A43, CYP11A1, CYP11B1, CYP17A1) exhibited coalescent gene behavior in a cohort of metastatic tumors (n = 208). In the Caris POA dataset, the 6 APUC genes (APUC-6) exhibited robust clustering in primary prostate (n = 4,490) and metastatic (n = 2,593) biopsies. Surprisingly, tumors with elevated APUC-6 expression had statically lower expression of AR, AR-V7, and AR signaling scores, suggesting ligand-driven disease biology. APUC-6 genes instead associated with the expression of alternative steroid hormone receptors, ESR1/2 and PGR. We used RNA expression of AR or APUC-6 genes to define 2 subgroups of tumors with differential association with hallmark pathways and cell surface targets.CONCLUSIONSThe APUC-6-high/AR-low tumors represented a subgroup of patients with good clinical outcomes, in contrast with the AR-high or neuroendocrine PCs. Altogether, measuring the aggregate expression of APUC-6 genes in current genomic tests identifies PCs that are ligand (rather than AR) driven and require distinct therapeutic strategies.FUNDINGNCI/NIH 1R37CA288972-01, NCI Cancer Center Support P30 CA077598, DOD W81XWH-22-2-0025, R01 CA249279.

摘要

背景

前列腺癌(PC)是由雄激素受体(AR)或其配体的异常信号驱动的,雄激素剥夺疗法(ADT)是治疗的基石。ADT 的反应性可能与调节雄激素产生、摄取和转化(APUC)的基因的种系变化有关。

方法

我们分析了前列腺组织的全外显子组测序(WES)和全转录组测序(WTS)数据(SU2C/PCF、TCGA、GETx)。我们还研究了 Caris Precision Oncology Alliance(POA)DNA(592 基因/全外显子)和 RNA(全转录组)下一代测序数据库。算法用于链接活动网络(ALAN)用于量化所有基因对基因的关联。使用 Kaplan-Meier 估计从保险索赔数据中确定真实世界的总体生存率。

结果

在转移性肿瘤队列(n = 208)中,有 6 个 APUC 基因(HSD3B1、HSD3B2、CYP3A43、CYP11A1、CYP11B1、CYP17A1)表现出凝聚的基因行为。在 Caris POA 数据集,6 个 APUC 基因(APUC-6)在原发性前列腺(n = 4490)和转移性(n = 2593)活检中表现出稳健的聚类。令人惊讶的是,APUC-6 表达升高的肿瘤 AR、AR-V7 和 AR 信号评分的表达却较低,表明存在配体驱动的疾病生物学。APUC-6 基因与替代甾体激素受体 ESR1/2 和 PGR 的表达相关。我们使用 AR 或 APUC-6 基因的 RNA 表达来定义与标志性途径和细胞表面靶标具有不同关联的肿瘤亚组。

结论

APUC-6-高/AR-低肿瘤代表了一组具有良好临床结果的患者,与 AR-高或神经内分泌 PC 不同。总之,在当前的基因组测试中测量 APUC-6 基因的总表达,可识别出受配体(而非 AR)驱动的 PC,需要采用不同的治疗策略。

资金

NCI/NIH 1R37CA288972-01、NCI 癌症中心支持 P30 CA077598、DOD W81XWH-22-2-0025、R01 CA249279。

https://cdn.ncbi.nlm.nih.gov/pmc/blobs/ee18/11530133/5a75af0f7215/jciinsight-9-183158-g044.jpg
https://cdn.ncbi.nlm.nih.gov/pmc/blobs/ee18/11530133/0a625988d51d/jciinsight-9-183158-g038.jpg
https://cdn.ncbi.nlm.nih.gov/pmc/blobs/ee18/11530133/50d7023413c9/jciinsight-9-183158-g039.jpg
https://cdn.ncbi.nlm.nih.gov/pmc/blobs/ee18/11530133/b786c881c02c/jciinsight-9-183158-g040.jpg
https://cdn.ncbi.nlm.nih.gov/pmc/blobs/ee18/11530133/377bb6f987e7/jciinsight-9-183158-g041.jpg
https://cdn.ncbi.nlm.nih.gov/pmc/blobs/ee18/11530133/fd64b3de5031/jciinsight-9-183158-g042.jpg
https://cdn.ncbi.nlm.nih.gov/pmc/blobs/ee18/11530133/89af2d23a81b/jciinsight-9-183158-g043.jpg
https://cdn.ncbi.nlm.nih.gov/pmc/blobs/ee18/11530133/5a75af0f7215/jciinsight-9-183158-g044.jpg
https://cdn.ncbi.nlm.nih.gov/pmc/blobs/ee18/11530133/0a625988d51d/jciinsight-9-183158-g038.jpg
https://cdn.ncbi.nlm.nih.gov/pmc/blobs/ee18/11530133/50d7023413c9/jciinsight-9-183158-g039.jpg
https://cdn.ncbi.nlm.nih.gov/pmc/blobs/ee18/11530133/b786c881c02c/jciinsight-9-183158-g040.jpg
https://cdn.ncbi.nlm.nih.gov/pmc/blobs/ee18/11530133/377bb6f987e7/jciinsight-9-183158-g041.jpg
https://cdn.ncbi.nlm.nih.gov/pmc/blobs/ee18/11530133/fd64b3de5031/jciinsight-9-183158-g042.jpg
https://cdn.ncbi.nlm.nih.gov/pmc/blobs/ee18/11530133/89af2d23a81b/jciinsight-9-183158-g043.jpg
https://cdn.ncbi.nlm.nih.gov/pmc/blobs/ee18/11530133/5a75af0f7215/jciinsight-9-183158-g044.jpg

相似文献

1
Androgen production, uptake, and conversion (APUC) genes define prostate cancer patients with distinct clinical outcomes.雄激素生成、摄取和转化(APUC)基因可定义具有不同临床结局的前列腺癌患者。
JCI Insight. 2024 Oct 22;9(20):e183158. doi: 10.1172/jci.insight.183158.
2
B7-H3 as a Therapeutic Target in Advanced Prostate Cancer.B7-H3 作为晚期前列腺癌的治疗靶点。
Eur Urol. 2023 Mar;83(3):224-238. doi: 10.1016/j.eururo.2022.09.004. Epub 2022 Sep 13.
3
Survival of men with metastatic hormone-sensitive prostate cancer and adrenal-permissive HSD3B1 inheritance.具有转移性激素敏感型前列腺癌和肾上腺允许型 HSD3B1 遗传的男性的生存情况。
J Clin Invest. 2024 Sep 17;134(18):e183583. doi: 10.1172/JCI183583.
4
Natural Killer Cell Infiltration in Prostate Cancers Predict Improved Patient Outcomes.前列腺癌中自然杀伤细胞浸润预示患者预后改善。
Prostate Cancer Prostatic Dis. 2025 Mar;28(1):129-137. doi: 10.1038/s41391-024-00797-0. Epub 2024 Feb 28.
5
Developmental expression patterns of gonadal hormone receptors in arcuate kisspeptin and GABA neurons of the postnatal female mouse.产后雌性小鼠弓状核吻素神经元和γ-氨基丁酸能神经元中性腺激素受体的发育表达模式
J Neuroendocrinol. 2025 Jan;37(1):e13477. doi: 10.1111/jne.13477. Epub 2024 Nov 28.
6
Matching-adjusted indirect comparison of enzalutamide versus darolutamide doublet in mHSPC.恩杂鲁胺与达罗他胺双重疗法在转移性去势敏感性前列腺癌中的匹配调整间接比较
Future Oncol. 2025 Aug;21(19):2459-2469. doi: 10.1080/14796694.2025.2526324. Epub 2025 Jul 14.
7
Efficacy of Systemic Treatment in Prostate Cancer Patients With Visceral Metastasis: A Systematic Review, Meta-analysis, and Network Meta-analysis.系统治疗对有内脏转移的前列腺癌患者的疗效:系统评价、荟萃分析和网络荟萃分析。
J Urol. 2023 Sep;210(3):416-429. doi: 10.1097/JU.0000000000003594. Epub 2023 Jun 20.
8
Covalent Destabilizing Degrader of AR and AR-V7 in Androgen-Independent Prostate Cancer Cells.雄激素非依赖性前列腺癌细胞中AR和AR-V7的共价去稳定化降解剂
J Am Chem Soc. 2025 Jun 18;147(24):20512-20524. doi: 10.1021/jacs.5c02801. Epub 2025 Jun 9.
9
Androgen Receptor Signaling Inhibitors in Addition to Docetaxel with Androgen Deprivation Therapy for Metastatic Hormone-sensitive Prostate Cancer: A Systematic Review and Meta-analysis.雄激素受体信号抑制剂联合多西他赛与雄激素剥夺疗法治疗转移性激素敏感前列腺癌:系统评价和荟萃分析。
Eur Urol. 2022 Dec;82(6):584-598. doi: 10.1016/j.eururo.2022.08.002. Epub 2022 Aug 19.
10
rechARge: a randomized phase III trial of the androgen receptor ligand-directed degrader, BMS-986365, vs investigator's choice in patients with mCRPC.再充电:一项关于雄激素受体配体导向降解剂BMS-986365与研究者选择方案对比治疗转移性去势抵抗性前列腺癌(mCRPC)患者的随机III期试验
Future Oncol. 2025 Jun;21(14):1771-1777. doi: 10.1080/14796694.2025.2502318. Epub 2025 Jun 2.

引用本文的文献

1
Investigation of GPR137C as a promising novel marker for the progression of prostate cancer through G4 screen and bioinformatics analyses.通过G4筛选和生物信息学分析研究GPR137C作为前列腺癌进展有前景的新型标志物。
Front Immunol. 2025 May 30;16:1576835. doi: 10.3389/fimmu.2025.1576835. eCollection 2025.
2
Current uses and resistance mechanisms of enzalutamide in prostate cancer treatment.恩杂鲁胺在前列腺癌治疗中的应用及耐药机制。
Expert Rev Anticancer Ther. 2024 Nov;24(11):1085-1100. doi: 10.1080/14737140.2024.2405103. Epub 2024 Sep 20.

本文引用的文献

1
Targeted Inhibition of CYP11A1 in Castration-Resistant Prostate Cancer.靶向抑制 CYP11A1 在去势抵抗性前列腺癌中的作用。
NEJM Evid. 2024 Jan;3(1):EVIDoa2300171. doi: 10.1056/EVIDoa2300171. Epub 2023 Dec 26.
2
Prostate cancer epidemiology and prognostic factors in the United States.美国前列腺癌的流行病学及预后因素
Front Oncol. 2023 Oct 12;13:1142976. doi: 10.3389/fonc.2023.1142976. eCollection 2023.
3
Comprehensive genomic profiling of penile squamous cell carcinoma and the impact of human papillomavirus status on immune-checkpoint inhibitor-related biomarkers.
阴茎鳞状细胞癌的全面基因组分析及人乳头瘤病毒状态对免疫检查点抑制剂相关生物标志物的影响。
Cancer. 2023 Dec 15;129(24):3884-3893. doi: 10.1002/cncr.34982. Epub 2023 Aug 11.
4
Regulatory genes in the androgen production, uptake and conversion (APUC) pathway in advanced prostate cancer.晚期前列腺癌雄激素产生、摄取和转化(APUC)途径中的调控基因。
Endocr Oncol. 2022 Jun 7;2(1):R51-R64. doi: 10.1530/EO-22-0058. eCollection 2022 Jan.
5
Metastatic Prostate Cancers with BRCA2 versus ATM Mutations Exhibit Divergent Molecular Features and Clinical Outcomes.BRCA2 与 ATM 突变的转移性前列腺癌表现出不同的分子特征和临床结局。
Clin Cancer Res. 2023 Jul 14;29(14):2702-2713. doi: 10.1158/1078-0432.CCR-22-3394.
6
ALAN is a computational approach that interprets genomic findings in the context of tumor ecosystems.ALAN 是一种计算方法,可在肿瘤生态系统的背景下解释基因组发现。
Commun Biol. 2023 Apr 14;6(1):417. doi: 10.1038/s42003-023-04795-1.
7
BMX controls 3βHSD1 and sex steroid biosynthesis in cancer.BMX 控制 3βHSD1 和癌症中的性激素生物合成。
J Clin Invest. 2023 Jan 17;133(2):e163498. doi: 10.1172/JCI163498.
8
Integrative molecular analyses define correlates of high B7-H3 expression in metastatic castrate-resistant prostate cancer.综合分子分析确定了转移性去势抵抗性前列腺癌中高B7-H3表达的相关因素。
NPJ Precis Oncol. 2022 Nov 2;6(1):80. doi: 10.1038/s41698-022-00323-2.
9
Prostate Cancer Mortality Associated with Aggregate Polymorphisms in Androgen-Regulating Genes: The Atherosclerosis Risk in the Communities (ARIC) Study.雄激素调节基因的聚合多态性与前列腺癌死亡率:社区动脉粥样硬化风险(ARIC)研究
Cancers (Basel). 2021 Apr 19;13(8):1958. doi: 10.3390/cancers13081958.
10
Regulation of CEACAM5 and Therapeutic Efficacy of an Anti-CEACAM5-SN38 Antibody-drug Conjugate in Neuroendocrine Prostate Cancer.CEACAM5 的调控与抗 CEACAM5-SN38 抗体药物偶联物在神经内分泌前列腺癌中的治疗效果。
Clin Cancer Res. 2021 Feb 1;27(3):759-774. doi: 10.1158/1078-0432.CCR-20-3396. Epub 2020 Nov 16.