• 文献检索
  • 文档翻译
  • 深度研究
  • 学术资讯
  • Suppr Zotero 插件Zotero 插件
  • 邀请有礼
  • 套餐&价格
  • 历史记录
应用&插件
Suppr Zotero 插件Zotero 插件浏览器插件Mac 客户端Windows 客户端微信小程序
定价
高级版会员购买积分包购买API积分包
服务
文献检索文档翻译深度研究API 文档MCP 服务
关于我们
关于 Suppr公司介绍联系我们用户协议隐私条款
关注我们

Suppr 超能文献

核心技术专利:CN118964589B侵权必究
粤ICP备2023148730 号-1Suppr @ 2026

文献检索

告别复杂PubMed语法,用中文像聊天一样搜索,搜遍4000万医学文献。AI智能推荐,让科研检索更轻松。

立即免费搜索

文件翻译

保留排版,准确专业,支持PDF/Word/PPT等文件格式,支持 12+语言互译。

免费翻译文档

深度研究

AI帮你快速写综述,25分钟生成高质量综述,智能提取关键信息,辅助科研写作。

立即免费体验

BAFF 抑制和 B 细胞耗竭在非肥胖型糖尿病小鼠中的疗效,作为干燥综合征的自发性模型。

Efficacy of BAFF inhibition and B-cell depletion in non-obese diabetic mice as a spontaneous model for Sjögren's disease.

机构信息

Service de Rhumatologie - Centre National de Référence des maladies auto-immuneset et auto-inflammatoires systémiques rares RESO, Hopitaux universitaires de Strasbourg, Strasbourg, France.

Immunologie, Immunopathologie et Chimie Thérapeutique, CNRS UPR 3572, IBMC, Strasbourg, France.

出版信息

RMD Open. 2024 Aug 28;10(3):e004112. doi: 10.1136/rmdopen-2024-004112.

DOI:10.1136/rmdopen-2024-004112
PMID:39209370
原文链接:https://pmc.ncbi.nlm.nih.gov/articles/PMC11367362/
Abstract

INTRODUCTION

The therapeutic interest of targeting B-cell activating factor (BAFF) in Sjögren's disease (SjD) can be suspected from the results of two phase II clinical trials but has not been evaluated in an animal model of the disease. We aimed to evaluate the therapeutic efficacy of this strategy on dryness and salivary gland (SG) infiltrates in the NOD mouse model of SjD.

MATERIAL AND METHODS

Female NOD mice between ages 10 and 18 weeks were treated with a BAFF-blocking monoclonal antibody, Sandy-2 or an isotype control. Dryness was measured by the stimulated salivary flow. Salivary lymphocytic infiltrates were assessed by immunohistochemistry. Blood, SGs, spleen and lymph-node lymphocyte subpopulations were analysed by flow cytometry. SG mRNA expression was analysed by transcriptomic analysis.

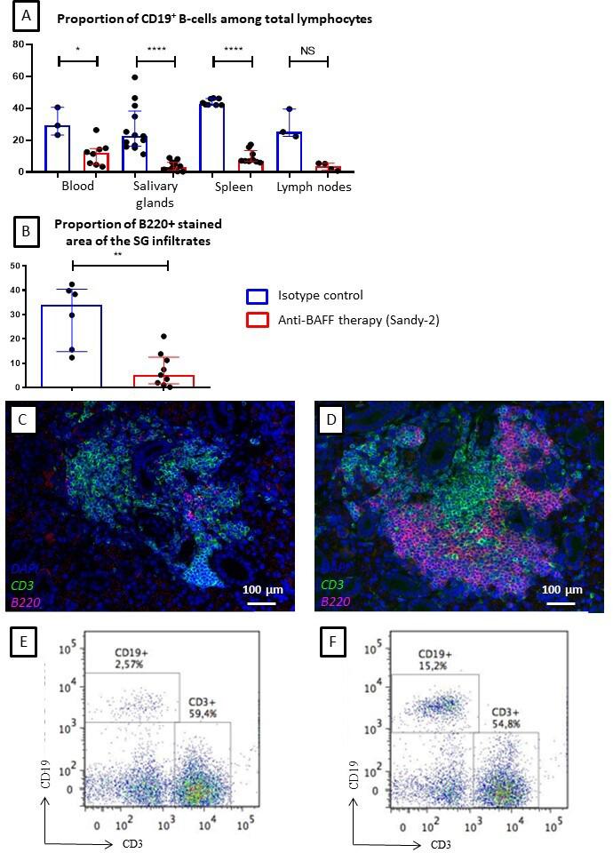
RESULTS

BAFF inhibition significantly decreased SG lymphocytic infiltrates, which was inversely correlated with salivary flow. The treatment markedly decreased B-cell number in SGs, blood, lymph nodes and spleen and increased Foxp3 regulatory and CD3CD4CD8 double negative T-cell numbers in SGs.

CONCLUSION

A monoclonal antibody blocking BAFF and depleting B cells had therapeutic effectiveness in the NOD mouse model of SjD. The increase in regulatory T-lymphocyte populations might underlie the efficacy of this treatment.

摘要

简介

从两项 II 期临床试验的结果可以推测出靶向 B 细胞激活因子(BAFF)在干燥综合征(SjD)中的治疗意义,但尚未在疾病的动物模型中进行评估。我们旨在评估该策略对 NOD 小鼠 SjD 模型中干燥和唾液腺(SG)浸润的治疗效果。

材料和方法

年龄在 10 至 18 周之间的雌性 NOD 小鼠接受 BAFF 阻断单克隆抗体 Sandy-2 或同型对照治疗。通过刺激唾液流来测量干燥度。通过免疫组织化学评估唾液淋巴细胞浸润。通过流式细胞术分析血液、SG、脾脏和淋巴结淋巴细胞亚群。通过转录组分析分析 SG mRNA 表达。

结果

BAFF 抑制显著减少了 SG 淋巴细胞浸润,这与唾液流量呈负相关。该治疗显著减少了 SG、血液、淋巴结和脾脏中的 B 细胞数量,并增加了 SG 中的 Foxp3 调节性和 CD3CD4CD8 双阴性 T 细胞数量。

结论

阻断 BAFF 并耗尽 B 细胞的单克隆抗体在 SjD 的 NOD 小鼠模型中具有治疗效果。调节性 T 淋巴细胞群体的增加可能是这种治疗效果的基础。

https://cdn.ncbi.nlm.nih.gov/pmc/blobs/e077/11367362/06ac4e3c6be5/rmdopen-10-3-g004.jpg
https://cdn.ncbi.nlm.nih.gov/pmc/blobs/e077/11367362/6f25b55e4165/rmdopen-10-3-g001.jpg
https://cdn.ncbi.nlm.nih.gov/pmc/blobs/e077/11367362/31dc55dea977/rmdopen-10-3-g002.jpg
https://cdn.ncbi.nlm.nih.gov/pmc/blobs/e077/11367362/8fe7bf1b679e/rmdopen-10-3-g003.jpg
https://cdn.ncbi.nlm.nih.gov/pmc/blobs/e077/11367362/06ac4e3c6be5/rmdopen-10-3-g004.jpg
https://cdn.ncbi.nlm.nih.gov/pmc/blobs/e077/11367362/6f25b55e4165/rmdopen-10-3-g001.jpg
https://cdn.ncbi.nlm.nih.gov/pmc/blobs/e077/11367362/31dc55dea977/rmdopen-10-3-g002.jpg
https://cdn.ncbi.nlm.nih.gov/pmc/blobs/e077/11367362/8fe7bf1b679e/rmdopen-10-3-g003.jpg
https://cdn.ncbi.nlm.nih.gov/pmc/blobs/e077/11367362/06ac4e3c6be5/rmdopen-10-3-g004.jpg

相似文献

1
Efficacy of BAFF inhibition and B-cell depletion in non-obese diabetic mice as a spontaneous model for Sjögren's disease.BAFF 抑制和 B 细胞耗竭在非肥胖型糖尿病小鼠中的疗效,作为干燥综合征的自发性模型。
RMD Open. 2024 Aug 28;10(3):e004112. doi: 10.1136/rmdopen-2024-004112.
2
Blood and salivary-gland BAFF-driven B-cell hyperactivity is associated to rituximab inefficacy in primary Sjögren's syndrome.血液和唾液腺 BAFF 驱动的 B 细胞活性亢进与原发性干燥综合征中利妥昔单抗疗效不佳有关。
J Autoimmun. 2016 Feb;67:102-110. doi: 10.1016/j.jaut.2015.11.002. Epub 2015 Dec 10.
3
B7-H4 Inhibits the Development of Primary Sjögren's Syndrome by Regulating Treg Differentiation in NOD/Ltj Mice.B7-H4 通过调节 NOD/Ltj 小鼠中的 Treg 分化来抑制原发性干燥综合征的发展。
J Immunol Res. 2020 Sep 27;2020:4896727. doi: 10.1155/2020/4896727. eCollection 2020.
4
Artesunate inhibits Sjögren's syndrome-like autoimmune responses and BAFF-induced B cell hyperactivation via TRAF6-mediated NF-κB signaling.青蒿琥酯通过 TRAF6 介导的 NF-κB 信号通路抑制干燥综合征样自身免疫反应和 BAFF 诱导的 B 细胞过度激活。
Phytomedicine. 2021 Jan;80:153381. doi: 10.1016/j.phymed.2020.153381. Epub 2020 Oct 13.
5
Metformin improves salivary gland inflammation and hypofunction in murine Sjögren's syndrome.二甲双胍可改善干燥综合征小鼠的唾液腺炎症和功能减退。
Arthritis Res Ther. 2019 Jun 4;21(1):136. doi: 10.1186/s13075-019-1904-0.
6
Ly9 (CD229) Antibody Targeting Depletes Marginal Zone and Germinal Center B Cells in Lymphoid Tissues and Reduces Salivary Gland Inflammation in a Mouse Model of Sjögren's Syndrome.Ly9(CD229)抗体靶向清除淋巴组织中的边缘区和生发中心 B 细胞,并减轻干燥综合征小鼠模型唾液腺炎症。
Front Immunol. 2018 Nov 16;9:2661. doi: 10.3389/fimmu.2018.02661. eCollection 2018.
7
BAFF overexpression increases lymphocytic infiltration in Sjögren's target tissue, but only inefficiently promotes ectopic B-cell differentiation.BAFF 过表达增加干燥综合征靶组织中的淋巴细胞浸润,但仅低效地促进异位 B 细胞分化。
Clin Immunol. 2016 Aug;169:69-79. doi: 10.1016/j.clim.2016.06.007. Epub 2016 Jun 25.
8
JAK-1 Inhibition Suppresses Interferon-Induced BAFF Production in Human Salivary Gland: Potential Therapeutic Strategy for Primary Sjögren's Syndrome.JAK-1 抑制作用可抑制人唾液腺中干扰素诱导的 BAFF 产生:原发性干燥综合征的潜在治疗策略。
Arthritis Rheumatol. 2018 Dec;70(12):2057-2066. doi: 10.1002/art.40589. Epub 2018 Oct 24.
9
Temporal changes in salivary glands of non-obese diabetic mice as a model for Sjögren's syndrome.非肥胖型糖尿病小鼠唾液腺的时相变化作为干燥综合征模型。
Oral Dis. 2012 Jan;18(1):96-106. doi: 10.1111/j.1601-0825.2011.01852.x. Epub 2011 Sep 14.
10
BAFF-modulated repopulation of B lymphocytes in the blood and salivary glands of rituximab-treated patients with Sjögren's syndrome.在接受利妥昔单抗治疗的干燥综合征患者的血液和唾液腺中,BAFF调节的B淋巴细胞再填充。
Arthritis Rheum. 2007 May;56(5):1464-77. doi: 10.1002/art.22603.

引用本文的文献

1
Advances in the treatment of systemic lupus erythematosus.系统性红斑狼疮治疗的进展
Nat Rev Drug Discov. 2025 Jul 17. doi: 10.1038/s41573-025-01242-0.

本文引用的文献

1
Excess BAFF Alters NR4As Expression Levels and Breg Function of Human Precursor-like Marginal Zone B-Cells in the Context of HIV-1 Infection.过量 BAFF 改变 HIV-1 感染中人前体样边缘区 B 细胞中 NR4As 的表达水平和 Breg 功能。
Int J Mol Sci. 2022 Dec 1;23(23):15142. doi: 10.3390/ijms232315142.
2
A randomized, phase II study of sequential belimumab and rituximab in primary Sjögren's syndrome.一项原发性干燥综合征中贝尼单抗序贯利妥昔单抗的随机、II 期研究。
JCI Insight. 2022 Dec 8;7(23):e163030. doi: 10.1172/jci.insight.163030.
3
BAFFR activates PI3K/AKT signaling in human naive but not in switched memory B cells through direct interactions with B cell antigen receptors.
BAFFR 通过与 B 细胞抗原受体直接相互作用,激活人幼稚但不激活已转换记忆 B 细胞中的 PI3K/AKT 信号通路。
Cell Rep. 2022 Jun 28;39(13):111019. doi: 10.1016/j.celrep.2022.111019.
4
Safety and efficacy of subcutaneous ianalumab (VAY736) in patients with primary Sjögren's syndrome: a randomised, double-blind, placebo-controlled, phase 2b dose-finding trial.皮下注射伊纳鲁单抗(VAY736)治疗原发性干燥综合征患者的安全性和有效性:一项随机、双盲、安慰剂对照的2b期剂量探索试验。
Lancet. 2022 Jan 8;399(10320):161-171. doi: 10.1016/S0140-6736(21)02251-0. Epub 2021 Nov 30.
5
De novo germline mutation in the dual specificity phosphatase 10 gene accelerates autoimmune diabetes.双特异性磷酸酶 10 基因中的从头种系突变加速自身免疫性糖尿病。
Proc Natl Acad Sci U S A. 2021 Nov 23;118(47). doi: 10.1073/pnas.2112032118.
6
Double anti-B cell and anti-BAFF targeting for the treatment of primary Sjögren's syndrome.双靶点 B 细胞和 B 细胞活化因子靶向治疗原发性干燥综合征。
Clin Exp Rheumatol. 2019 May-Jun;37 Suppl 118(3):199-208. Epub 2019 Jul 22.
7
Phase III, multicentre, randomised, double-blind, placebo-controlled, 104-week study of subcutaneous belimumab administered in combination with rituximab in adults with systemic lupus erythematosus (SLE): BLISS-BELIEVE study protocol.III 期、多中心、随机、双盲、安慰剂对照、104 周皮下注射贝利尤单抗联合利妥昔单抗治疗成人系统性红斑狼疮(SLE)的研究:BLISS-BELIEVE 研究方案。
BMJ Open. 2019 Mar 20;9(3):e025687. doi: 10.1136/bmjopen-2018-025687.
8
Treatment of primary Sjögren's syndrome with ianalumab (VAY736) targeting B cells by BAFF receptor blockade coupled with enhanced, antibody-dependent cellular cytotoxicity.靶向 B 细胞 BAFF 受体阻断与增强的抗体依赖性细胞细胞毒性联用治疗原发性干燥综合征的 ian alumab(VAY736)。
Ann Rheum Dis. 2019 May;78(5):641-647. doi: 10.1136/annrheumdis-2018-214720. Epub 2019 Mar 2.
9
Belimumab restores Treg/Th17 balance in patients with refractory systemic lupus erythematosus.贝利尤单抗可恢复难治性系统性红斑狼疮患者的调节性T细胞/辅助性T细胞17平衡。
Lupus. 2018 Oct;27(12):1926-1935. doi: 10.1177/0961203318797425. Epub 2018 Sep 4.
10
BAFF inhibition attenuates fibrosis in scleroderma by modulating the regulatory and effector B cell balance.BAFF 抑制通过调节调节性和效应性 B 细胞平衡来减轻硬皮病的纤维化。
Sci Adv. 2018 Jul 11;4(7):eaas9944. doi: 10.1126/sciadv.aas9944. eCollection 2018 Jul.