Zhao Qingtao, Li Bin, Zhang Xiaopeng, Zhao Huanfen, Xue Wenfei, Yuan Zheng, Xu Shun, Duan Guochen
Department of Thoracic Surgery, Hebei General Hospital, Shijiazhuang, Hebei Province, China.
Hebei Bio-High Technology Development Co.Ltd, Shijiazhuang, Hebei Province, China.
NPJ Precis Oncol. 2024 Aug 30;8(1):185. doi: 10.1038/s41698-024-00675-x.
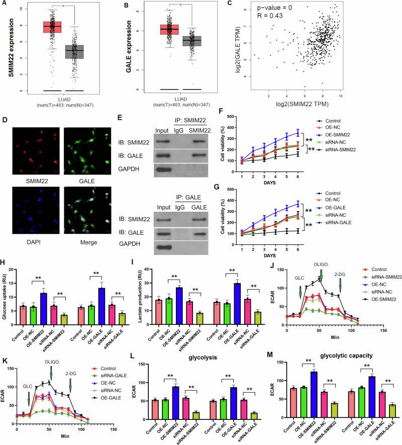
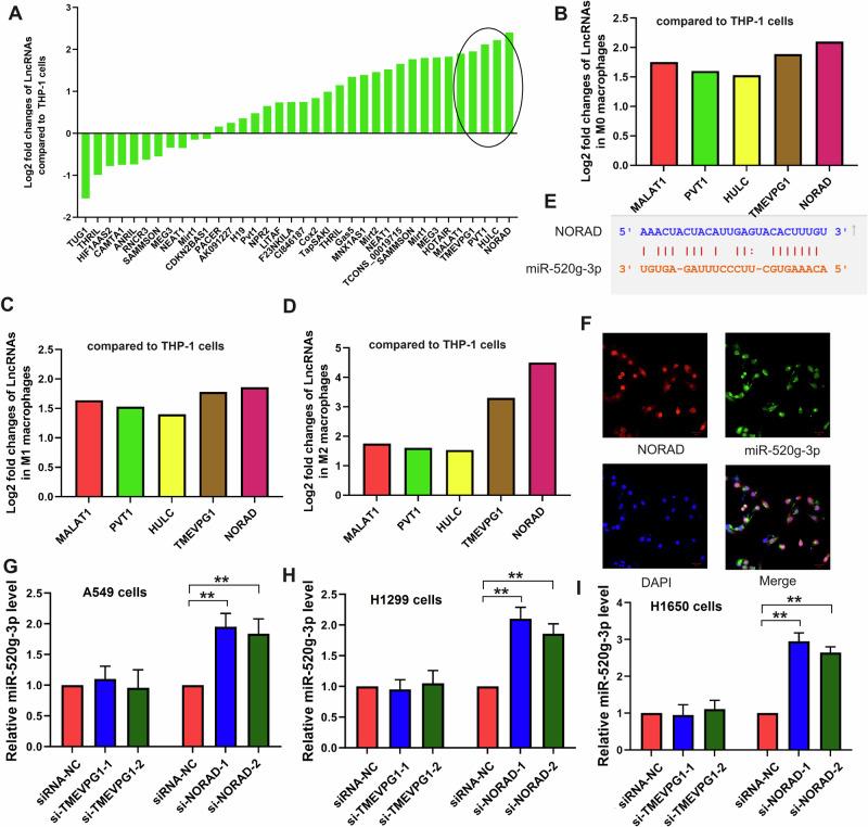
Non-small cell lung cancer (NSCLC) constitutes the majority of lung cancer cases, accounting for over 80%. RNAs in EVs play a pivotal role in various biological and pathological processes mediated by extracellular vesicle (EV). Long non-coding RNAs (lncRNAs) are widely associated with cancer-related functions, including cell proliferation, migration, invasion, and drug resistance. Tumor-associated macrophages are recognized as pivotal contributors to tumorigenesis. Given these insights, this study aims to uncover the impact of lncRNA NORAD in EVs derived from M2 macrophages in NSCLC cell lines and xenograft mouse models of NSCLC. EVs were meticulously isolated and verified based on their morphology and specific biomarkers. The interaction between lncRNA NORAD and SMIM22 was investigated using immunoprecipitation. The influence of SMIM22/GALE or lncRNA NORAD in EVs on glycolysis was assessed in NSCLC cell lines. Additionally, we evaluated the effects of M2 macrophage-derived lncRNA NORAD in EVs on cell proliferation and apoptosis through colony formation and flow cytometry assays. Furthermore, the impact of M2 macrophage-derived lncRNA NORAD in EVs on tumor growth was confirmed using xenograft tumor animal models. The results underscored the potential role of M2 macrophage-derived lncRNA NORAD in EVs in NSCLC. SMIM22/GALE promoted glycolysis and the proliferation of NSCLC cells. Furthermore, lncRNA NORAD in EVs targeted SMIM22 and miR-520g-3p in NSCLC cells. Notably, lncRNA NORAD in EVs promoted the proliferation of NSCLC cells and facilitated NSCLC tumor growth through the miR-520g-3p axis. In conclusion, M2 macrophage-derived lncRNA NORAD in EVs promotes NSCLC progression through the miR-520g-3p/SMIM22/GALE axis.
非小细胞肺癌(NSCLC)占肺癌病例的大多数,超过80%。细胞外囊泡(EV)中的RNA在由细胞外囊泡介导的各种生物学和病理过程中起关键作用。长链非编码RNA(lncRNA)与癌症相关功能广泛相关,包括细胞增殖、迁移、侵袭和耐药性。肿瘤相关巨噬细胞被认为是肿瘤发生的关键因素。基于这些见解,本研究旨在揭示NSCLC细胞系和NSCLC异种移植小鼠模型中,M2巨噬细胞来源的细胞外囊泡中lncRNA NORAD的影响。根据其形态和特定生物标志物,精心分离并验证了细胞外囊泡。使用免疫沉淀法研究了lncRNA NORAD与SMIM22之间的相互作用。在NSCLC细胞系中评估了细胞外囊泡中SMIM22/GALE或lncRNA NORAD对糖酵解的影响。此外,我们通过集落形成和流式细胞术检测,评估了细胞外囊泡中M2巨噬细胞来源的lncRNA NORAD对细胞增殖和凋亡的影响。此外,使用异种移植肿瘤动物模型证实了细胞外囊泡中M2巨噬细胞来源的lncRNA NORAD对肿瘤生长的影响。结果强调了细胞外囊泡中M2巨噬细胞来源的lncRNA NORAD在NSCLC中的潜在作用。SMIM22/GALE促进了NSCLC细胞的糖酵解和增殖。此外,细胞外囊泡中的lncRNA NORAD靶向NSCLC细胞中的SMIM22和miR-520g-3p。值得注意的是,细胞外囊泡中的lncRNA NORAD通过miR-520g-3p轴促进了NSCLC细胞的增殖并促进了NSCLC肿瘤生长。总之,细胞外囊泡中M2巨噬细胞来源的lncRNA NORAD通过miR-520g-3p/SMIM22/GALE轴促进NSCLC进展。