Suppr超能文献

一个通过模糊认知图对数学教育中学生认知过程进行建模的整体框架。

A holistic framework to model student's cognitive process in mathematics education through fuzzy cognitive maps.

作者信息

Lepore Mario

机构信息

University of Salerno, Giovanni Paolo II street 84100, Fisciano, SA, Italy.

出版信息

Heliyon. 2024 Aug 9;10(16):e35863. doi: 10.1016/j.heliyon.2024.e35863. eCollection 2024 Aug 30.

Abstract

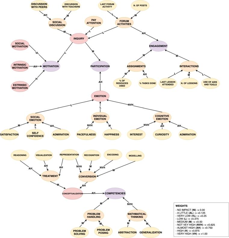
This study introduces a pioneering framework for modeling students' cognitive processes in mathematics education through Fuzzy Cognitive Maps (FCMs). By integrating key educational theories-Duval's Semiotic Representation Theory, Niss's Mathematical Competencies, Marton's Variation Theory, and the broad Engagement, Motivation, and Participation framework- the model offers a comprehensive and holistic understanding of students' cognitive landscapes. This research underscores the necessity of a multidimensional approach to capturing the intricate interplay of cognitive, affective, and behavioral factors in students' mathematical learning experiences. The novelty lies in its methodological innovation, employing FCMs to transcend traditional qualitative analyzes and facilitate quantitative insights into students' cognitive processes. This approach is particularly relevant in the current era dominated by digital learning environments and artificial intelligence, where real-time, automated analysis of student interactions is increasingly vital. The proposed FCM has been developed over the years with a data-driven approach; the concepts and relationships in it have been derived from the literature and refined by the author's experience in the field. Illustrated through case studies, the framework's utility is demonstrated in diverse contexts, highlighting how the quantitative data obtained are confirmed by qualitative approach: analyzing the impact of remote learning during the Covid-19 pandemic on student engagement and exploring Augmented Reality's role in enhancing mathematical conceptualization. These applications show the framework's adaptability and its potential to integrate new technologies in educational practices. However, the transition from qualitative to quantitative methodologies poses a challenge, given the prevalent use of qualitative approaches in mathematics education research. Additionally, the technological implementation of the FCM model in educational software presents practical hurdles, necessitating further development to ensure ease of integration and use in real-time educational settings. Future work will focus on bridging these methodological gaps and overcoming technological challenges to broaden the FCM model's applicability and enhance its contribution to advancing mathematics education.

摘要

本研究引入了一个开创性的框架,通过模糊认知图(FCM)对数学教育中学生的认知过程进行建模。该模型整合了关键教育理论——杜瓦尔的符号表征理论、尼斯的数学能力、马顿的变异理论以及广泛的参与、动机和参与框架,全面、整体地展现了学生的认知图景。本研究强调了采用多维方法来捕捉学生数学学习经历中认知、情感和行为因素复杂相互作用的必要性。其新颖之处在于方法创新,运用模糊认知图超越传统定性分析,促进对学生认知过程的定量洞察。在当前以数字学习环境和人工智能为主导的时代,这种方法尤为重要,因为对学生互动进行实时、自动分析变得越来越关键。所提出的模糊认知图多年来通过数据驱动的方法得以发展;其中的概念和关系源自文献,并经作者在该领域的经验完善。通过案例研究进行说明,该框架在不同情境中的实用性得到了证明,突出了定性方法如何验证所获得的定量数据:分析新冠疫情期间远程学习对学生参与度的影响,以及探索增强现实在提升数学概念化方面的作用。这些应用展示了该框架的适应性及其在教育实践中整合新技术的潜力。然而,鉴于定性方法在数学教育研究中的普遍应用,从定性方法向定量方法的转变带来了挑战。此外,模糊认知图模型在教育软件中的技术实施存在实际障碍,需要进一步发展以确保在实时教育环境中易于集成和使用。未来的工作将专注于弥合这些方法差距并克服技术挑战,以扩大模糊认知图模型的适用性,增强其对推进数学教育的贡献。

https://cdn.ncbi.nlm.nih.gov/pmc/blobs/56e8/11369433/7248685bdd60/gr001.jpg

文献检索

告别复杂PubMed语法,用中文像聊天一样搜索,搜遍4000万医学文献。AI智能推荐,让科研检索更轻松。

立即免费搜索

文件翻译

保留排版,准确专业,支持PDF/Word/PPT等文件格式,支持 12+语言互译。

免费翻译文档

深度研究

AI帮你快速写综述,25分钟生成高质量综述,智能提取关键信息,辅助科研写作。

立即免费体验