• 文献检索
  • 文档翻译
  • 深度研究
  • 学术资讯
  • Suppr Zotero 插件Zotero 插件
  • 邀请有礼
  • 套餐&价格
  • 历史记录
应用&插件
Suppr Zotero 插件Zotero 插件浏览器插件Mac 客户端Windows 客户端微信小程序
定价
高级版会员购买积分包购买API积分包
服务
文献检索文档翻译深度研究API 文档MCP 服务
关于我们
关于 Suppr公司介绍联系我们用户协议隐私条款
关注我们

Suppr 超能文献

核心技术专利:CN118964589B侵权必究
粤ICP备2023148730 号-1Suppr @ 2026

文献检索

告别复杂PubMed语法,用中文像聊天一样搜索,搜遍4000万医学文献。AI智能推荐,让科研检索更轻松。

立即免费搜索

文件翻译

保留排版,准确专业,支持PDF/Word/PPT等文件格式,支持 12+语言互译。

免费翻译文档

深度研究

AI帮你快速写综述,25分钟生成高质量综述,智能提取关键信息,辅助科研写作。

立即免费体验

杂合变异作为端粒生物学疾病的新的遗传原因。

Heterozygous variant as a novel genetic cause of telomere biology disorders.

机构信息

UMR7258 Centre National de la Recherche Scientifique (CNRS), UMR1068 Institut National de la Santé et de la Recherche Médicale (INSERM), UM105 Aix Marseille University, Institut Paoli-Calmettes, Centre de Recherche en Cancérologie de Marseille (CRCM), Laboratoire Labellisée par la Ligue Nationale Contre le Cancer, F-13009 Marseille, France.

U1152 INSERM, Department of Genetics, Assistance Publique-Hôpitaux de Paris, Bichat Hospital, Paris Cité University, F-75018 Paris, France.

出版信息

Genes Dev. 2024 Sep 19;38(15-16):755-771. doi: 10.1101/gad.352032.124.

DOI:10.1101/gad.352032.124
PMID:39231615
原文链接:
https://pmc.ncbi.nlm.nih.gov/articles/PMC11444173/
Abstract

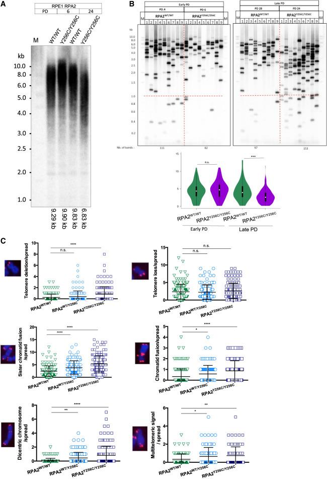
Premature telomere shortening or telomere instability is associated with a group of rare and heterogeneous diseases collectively known as telomere biology disorders (TBDs). Here we identified two unrelated individuals with clinical manifestations of TBDs and short telomeres associated with the identical monoallelic variant c.767A>G; Y256C in Although the replication protein A2 (RPA2) mutant did not affect ssDNA binding and G-quadruplex-unfolding properties of RPA, the mutation reduced the affinity of RPA2 with the ubiquitin ligase RFWD3 and reduced RPA ubiquitination. Using engineered knock-in cell lines, we found an accumulation of RPA at telomeres that did not trigger ATR activation but caused short and dysfunctional telomeres. Finally, both patients acquired, in a subset of blood cells, somatic genetic rescue events in either genes or promoters known to counteract the accelerated telomere shortening. Collectively, our study indicates that variants in represent a novel genetic cause of TBDs. Our results further support the fundamental role of the RPA complex in regulating telomere length and stability in humans.

摘要

端粒缩短或不稳定与一组罕见且异质性的疾病有关,统称为端粒生物学疾病(TBDs)。在这里,我们鉴定了两个无关联的个体,他们具有 TBDs 的临床表现和短端粒,这些与相同的单等位基因变异 c.767A>G;Y256C 有关。尽管复制蛋白 A2(RPA2)突变不影响 RPA 的单链 DNA 结合和 G-四链体解旋特性,但该突变降低了 RPA2 与泛素连接酶 RFWD3 的亲和力,并降低了 RPA 的泛素化。使用工程化敲入细胞系,我们发现 RPA 在端粒处积累,这不会触发 ATR 的激活,但会导致短而功能失调的端粒。最后,两名患者在血液细胞的亚群中获得了已知可对抗端粒加速缩短的基因或基因启动子的体细胞遗传挽救事件。总的来说,我们的研究表明,基因中的变异代表了 TBDs 的一种新的遗传原因。我们的结果进一步支持了 RPA 复合物在调节人类端粒长度和稳定性方面的基本作用。

https://cdn.ncbi.nlm.nih.gov/pmc/blobs/5f90/11444173/e09788b85a74/755f08.jpg
https://cdn.ncbi.nlm.nih.gov/pmc/blobs/5f90/11444173/4dcda7796718/755f01.jpg
https://cdn.ncbi.nlm.nih.gov/pmc/blobs/5f90/11444173/265ab5653c9f/755f02.jpg
https://cdn.ncbi.nlm.nih.gov/pmc/blobs/5f90/11444173/2821770f0d21/755f03.jpg
https://cdn.ncbi.nlm.nih.gov/pmc/blobs/5f90/11444173/0f68a5f880e9/755f04.jpg
https://cdn.ncbi.nlm.nih.gov/pmc/blobs/5f90/11444173/d4145b3038dd/755f05.jpg
https://cdn.ncbi.nlm.nih.gov/pmc/blobs/5f90/11444173/664091a32bb1/755f06.jpg
https://cdn.ncbi.nlm.nih.gov/pmc/blobs/5f90/11444173/7f620b08c264/755f07.jpg
https://cdn.ncbi.nlm.nih.gov/pmc/blobs/5f90/11444173/e09788b85a74/755f08.jpg
https://cdn.ncbi.nlm.nih.gov/pmc/blobs/5f90/11444173/4dcda7796718/755f01.jpg
https://cdn.ncbi.nlm.nih.gov/pmc/blobs/5f90/11444173/265ab5653c9f/755f02.jpg
https://cdn.ncbi.nlm.nih.gov/pmc/blobs/5f90/11444173/2821770f0d21/755f03.jpg
https://cdn.ncbi.nlm.nih.gov/pmc/blobs/5f90/11444173/0f68a5f880e9/755f04.jpg
https://cdn.ncbi.nlm.nih.gov/pmc/blobs/5f90/11444173/d4145b3038dd/755f05.jpg
https://cdn.ncbi.nlm.nih.gov/pmc/blobs/5f90/11444173/664091a32bb1/755f06.jpg
https://cdn.ncbi.nlm.nih.gov/pmc/blobs/5f90/11444173/7f620b08c264/755f07.jpg
https://cdn.ncbi.nlm.nih.gov/pmc/blobs/5f90/11444173/e09788b85a74/755f08.jpg

相似文献

1
Heterozygous variant as a novel genetic cause of telomere biology disorders.杂合变异作为端粒生物学疾病的新的遗传原因。
Genes Dev. 2024 Sep 19;38(15-16):755-771. doi: 10.1101/gad.352032.124.
2
RPA and POT1: friends or foes at telomeres?RPA 和 POT1:端粒处的朋友还是敌人?
Cell Cycle. 2012 Feb 15;11(4):652-7. doi: 10.4161/cc.11.4.19061.
3
Characterization of novel mutations in the TEL-patch domain of the telomeric factor TPP1 associated with telomere biology disorders.鉴定与端粒生物学疾病相关的端粒因子 TPP1 的 TEL-patch 结构域中的新型突变。
Hum Mol Genet. 2024 Mar 20;33(7):612-623. doi: 10.1093/hmg/ddad210.
4
TERRA and hnRNPA1 orchestrate an RPA-to-POT1 switch on telomeric single-stranded DNA.TERRA 和 hnRNPA1 协调端粒单链 DNA 上的 RPA 到 POT1 的转换。
Nature. 2011 Mar 24;471(7339):532-6. doi: 10.1038/nature09772. Epub 2011 Mar 13.
5
The canonical RPA complex interacts with Est3 to regulate yeast telomerase activity.典型的RPA复合物与Est3相互作用以调节酵母端粒酶活性。
Proc Natl Acad Sci U S A. 2025 Feb 18;122(7):e2419309122. doi: 10.1073/pnas.2419309122. Epub 2025 Feb 6.
6
RPA prevents G-rich structure formation at lagging-strand telomeres to allow maintenance of chromosome ends.RPA可防止滞后链端粒处形成富含G的结构,从而维持染色体末端。
EMBO J. 2015 Jul 14;34(14):1942-58. doi: 10.15252/embj.201490773. Epub 2015 Jun 3.
7
Functional Diversification of Replication Protein A Paralogs and Telomere Length Maintenance in Arabidopsis.复制蛋白 A 同工基因的功能多样化与拟南芥端粒长度的维持。
Genetics. 2020 Aug;215(4):989-1002. doi: 10.1534/genetics.120.303222. Epub 2020 Jun 12.
8
Pot1b -/- tumors activate G-quadruplex-induced DNA damage to promote telomere hyper-elongation.Pot1b -/- 肿瘤激活 G-四链体诱导的 DNA 损伤,以促进端粒的过度延长。
Nucleic Acids Res. 2023 Sep 22;51(17):9227-9247. doi: 10.1093/nar/gkad648.
9
Gain-of-function mutations in RPA1 cause a syndrome with short telomeres and somatic genetic rescue.RPA1 功能获得性突变导致伴有短端粒和体细胞遗传拯救的综合征。
Blood. 2022 Feb 17;139(7):1039-1051. doi: 10.1182/blood.2021011980.
10
The Insertion in Fingers Domain in Human Telomerase Can Mediate Enzyme Processivity and Telomerase Recruitment to Telomeres in a TPP1-Dependent Manner.人类端粒酶中的手指插入结构域可通过依赖TPP1的方式介导酶的持续合成能力以及端粒酶向端粒的募集。
Mol Cell Biol. 2015 Oct 26;36(1):210-22. doi: 10.1128/MCB.00746-15. Print 2016 Jan 1.

引用本文的文献

1
Insights into the length and breadth of methodologies harnessed to study human telomeres.对用于研究人类端粒的方法的长度和广度的见解。
Biomark Res. 2024 Oct 22;12(1):127. doi: 10.1186/s40364-024-00668-9.

本文引用的文献

1
SMARCAL1 ubiquitylation controls its association with RPA-coated ssDNA and promotes replication fork stability.SMARCAL1 的泛素化控制其与 RPA 包被的单链 DNA 的结合,并促进复制叉的稳定性。
PLoS Biol. 2024 Mar 19;22(3):e3002552. doi: 10.1371/journal.pbio.3002552. eCollection 2024 Mar.
2
Replication Protein A, the Main Eukaryotic Single-Stranded DNA Binding Protein, a Focal Point in Cellular DNA Metabolism.复制蛋白 A,主要的真核细胞单链 DNA 结合蛋白,细胞 DNA 代谢的焦点。
Int J Mol Sci. 2024 Jan 2;25(1):588. doi: 10.3390/ijms25010588.
3
Characterization of novel mutations in the TEL-patch domain of the telomeric factor TPP1 associated with telomere biology disorders.
鉴定与端粒生物学疾病相关的端粒因子 TPP1 的 TEL-patch 结构域中的新型突变。
Hum Mol Genet. 2024 Mar 20;33(7):612-623. doi: 10.1093/hmg/ddad210.
4
Pot1 promotes telomere DNA replication via the Stn1-Ten1 complex in fission yeast.Pot1 通过 Stn1-Ten1 复合物促进裂殖酵母中端粒 DNA 的复制。
Nucleic Acids Res. 2023 Dec 11;51(22):12325-12336. doi: 10.1093/nar/gkad1036.
5
CST-Polα/Primase: the second telomere maintenance machine.CST-Polα/Primase:第二 telomere 维持机器。
Genes Dev. 2023 Jul 1;37(13-14):555-569. doi: 10.1101/gad.350479.123. Epub 2023 Jul 26.
6
Stn1-Ten1 and Taz1 independently promote replication of subtelomeric fragile sequences in fission yeast.Stn1-Ten1 和 Taz1 独立促进裂殖酵母端粒外脆性序列的复制。
Cell Rep. 2023 Jun 27;42(6):112537. doi: 10.1016/j.celrep.2023.112537. Epub 2023 May 25.
7
Genetics of human telomere biology disorders.人类端粒生物学障碍的遗传学
Nat Rev Genet. 2023 Feb;24(2):86-108. doi: 10.1038/s41576-022-00527-z. Epub 2022 Sep 23.
8
Structure of active human telomerase with telomere shelterin protein TPP1.活性人端粒酶与端粒保护蛋白 TPP1 的结构。
Nature. 2022 Apr;604(7906):578-583. doi: 10.1038/s41586-022-04582-8. Epub 2022 Apr 13.
9
Inherited human Apollo deficiency causes severe bone marrow failure and developmental defects.遗传性人类 Apollo 缺乏症可导致严重的骨髓衰竭和发育缺陷。
Blood. 2022 Apr 21;139(16):2427-2440. doi: 10.1182/blood.2021010791.
10
Gain-of-function mutations in RPA1 cause a syndrome with short telomeres and somatic genetic rescue.RPA1 功能获得性突变导致伴有短端粒和体细胞遗传拯救的综合征。
Blood. 2022 Feb 17;139(7):1039-1051. doi: 10.1182/blood.2021011980.