Suppr超能文献

受体组织微环境决定肠道固有淋巴前体细胞的发育途径。

Recipient tissue microenvironment determines developmental path of intestinal innate lymphoid progenitors.

机构信息

MRC Laboratory of Molecular Biology, Cambridge, United Kingdom.

Translational Medical Sciences, School of Medicine, University of Nottingham Biodiscovery Institute, Nottingham, United Kingdom.

出版信息

Nat Commun. 2024 Sep 6;15(1):7809. doi: 10.1038/s41467-024-52155-2.

Abstract

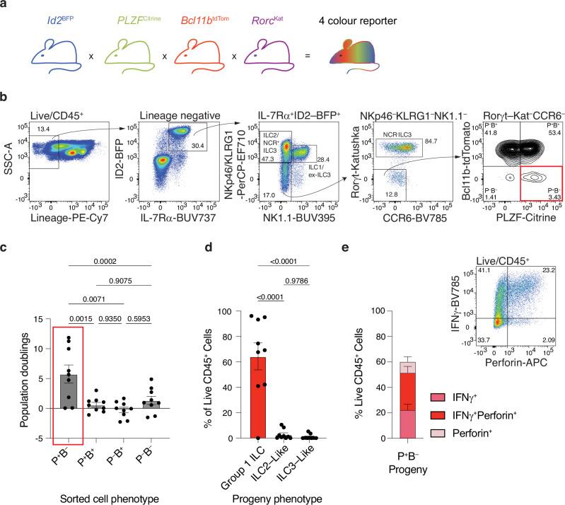
Innate lymphoid cells (ILCs) are critical in maintaining tissue homeostasis, and during infection and inflammation. Here we identify, by using combinatorial reporter mice, a rare ILC progenitor (ILCP) population, resident to the small intestinal lamina propria (siLP) in adult mice. Transfer of siLP-ILCP into recipients generates group 1 ILCs (including ILC1 and NK cells), ILC2s and ILC3s within the intestinal microenvironment, but almost exclusively group 1 ILCs in the liver, lung and spleen. Single cell gene expression analysis and high dimensional spectral cytometry analysis of the siLP-ILCPs and ILC progeny indicate that the phenotype of the group 1 ILC progeny is also influenced by the tissue microenvironment. Thus, a local pool of siLP-ILCP can contribute to pan-ILC generation in the intestinal microenvironment but has more restricted potential in other tissues, with a greater propensity than bone marrow-derived ILCPs to favour ILC1 and ILC3 production. Therefore, ILCP potential is influenced by both tissue of origin and the microenvironment during development. This may provide additional flexibility during the tuning of immune reactions.

摘要

先天淋巴细胞 (ILC) 在维持组织稳态和感染及炎症期间至关重要。在此,我们通过使用组合报告小鼠,鉴定了一种罕见的固有淋巴细胞祖细胞 (ILCP) 群体,该群体存在于成年小鼠的小肠固有层 (siLP) 中。将 siLP-ILCP 转移到受体中,会在肠道微环境中产生 I 型固有淋巴细胞 (包括 ILC1 和 NK 细胞)、ILC2 和 ILC3,但在肝脏、肺和脾脏中几乎仅产生 I 型固有淋巴细胞。对 siLP-ILCP 和 ILC 后代的单细胞基因表达分析和高维光谱细胞术分析表明,I 型固有淋巴细胞祖细胞的表型也受到组织微环境的影响。因此,局部 siLP-ILCP 池可以有助于肠道微环境中 pan-ILC 的产生,但在其他组织中的潜力受到限制,与骨髓来源的 ILCP 相比,其更倾向于产生 ILC1 和 ILC3。因此,ILCP 的潜能受到组织起源和发育过程中微环境的影响。这可能在免疫反应的调节过程中提供了额外的灵活性。

https://cdn.ncbi.nlm.nih.gov/pmc/blobs/d4c2/11379955/7382220db9c7/41467_2024_52155_Fig1_HTML.jpg

文献检索

告别复杂PubMed语法,用中文像聊天一样搜索,搜遍4000万医学文献。AI智能推荐,让科研检索更轻松。

立即免费搜索

文件翻译

保留排版,准确专业,支持PDF/Word/PPT等文件格式,支持 12+语言互译。

免费翻译文档

深度研究

AI帮你快速写综述,25分钟生成高质量综述,智能提取关键信息,辅助科研写作。

立即免费体验