Suppr超能文献

解析弗里德里希共济失调模型背根神经节中的铁死亡途径。LKB1/AMPK、KEAP1 和 GSK3β 在 NRF2 反应受损中的作用。

Deciphering the ferroptosis pathways in dorsal root ganglia of Friedreich ataxia models. The role of LKB1/AMPK, KEAP1, and GSK3β in the impairment of the NRF2 response.

机构信息

Departament de Ciències Mèdiques Bàsiques, IRBLleida, Universitat de Lleida, Catalonia, Spain.

出版信息

Redox Biol. 2024 Oct;76:103339. doi: 10.1016/j.redox.2024.103339. Epub 2024 Sep 4.

Abstract

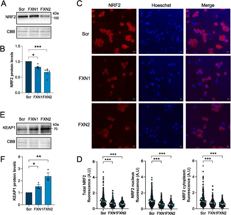
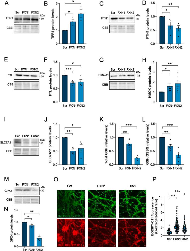
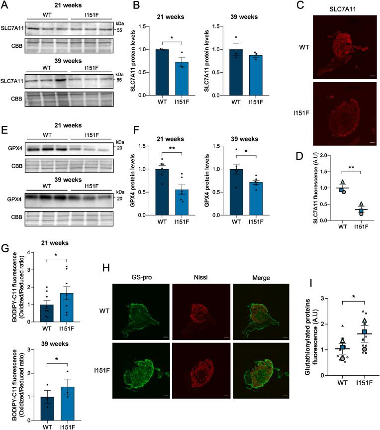
Friedreich ataxia (FA) is a rare neurodegenerative disease caused by decreased levels of the mitochondrial protein frataxin. Frataxin has been related in iron homeostasis, energy metabolism, and oxidative stress. Ferroptosis has recently been shown to be involved in FA cellular degeneration; however, its role in dorsal root ganglion (DRG) sensory neurons, the cells that are affected the most and the earliest, is mostly unknown. In this study, we used primary cultures of frataxin-deficient DRG neurons as well as DRG from the FXN mouse model to study ferroptosis and its regulatory pathways. A lack of frataxin induced upregulation of transferrin receptor 1 and decreased ferritin and mitochondrial iron accumulation, a source of oxidative stress. However, there was impaired activation of NRF2, a key transcription factor involved in the antioxidant response pathway. Decreased total and nuclear NRF2 explains the downregulation of both SLC7A11 (a member of the system Xc, which transports cystine required for glutathione synthesis) and glutathione peroxidase 4, responsible for increased lipid peroxidation, the main markers of ferroptosis. Such dysregulation could be due to the increase in KEAP1 and the activation of GSK3β, which promote cytosolic localization and degradation of NRF2. Moreover, there was a deficiency in the LKB1/AMPK pathway, which would also impair NRF2 activity. AMPK acts as a positive regulator of NRF2 and it is activated by the upstream kinase LKB1. The levels of LKB1 were reduced when frataxin decreased, in agreement with reduced pAMPK (Thr172), the active form of AMPK. SIRT1, a known activator of LKB1, was also reduced when frataxin decreased. MT-6378, an AMPK activator, restored NRF2 levels, increased GPX4 levels and reduced lipid peroxidation. In conclusion, this study demonstrated that frataxin deficiency in DRG neurons disrupts iron homeostasis and the intricate regulation of molecular pathways affecting NRF2 activation and the cellular response to oxidative stress, leading to ferroptosis.

摘要

弗里德赖希共济失调(FA)是一种罕见的神经退行性疾病,由线粒体蛋白 frataxin 水平降低引起。Frataxin 与铁稳态、能量代谢和氧化应激有关。铁死亡最近被证明与 FA 细胞退化有关;然而,它在背根神经节(DRG)感觉神经元中的作用,这些神经元是受影响最严重和最早的神经元,在很大程度上尚不清楚。在这项研究中,我们使用 frataxin 缺乏的 DRG 神经元的原代培养物以及 FXN 小鼠模型的 DRG 来研究铁死亡及其调节途径。缺乏 frataxin 会诱导转铁蛋白受体 1 的上调,并减少铁蛋白和线粒体铁的积累,这是氧化应激的来源。然而,关键的抗氧化反应途径转录因子 NRF2 的激活受到损害。总 NRF2 和核 NRF2 的减少解释了系统 Xc 的成员 SLC7A11(运输谷胱甘肽合成所需的半胱氨酸)和谷胱甘肽过氧化物酶 4 的下调,这两种物质负责增加脂质过氧化,这是铁死亡的主要标志物。这种失调可能是由于 KEAP1 的增加和 GSK3β 的激活所致,GSK3β 促进 NRF2 的细胞质定位和降解。此外,LKB1/AMPK 途径也存在缺陷,这也会损害 NRF2 的活性。AMPK 作为 NRF2 的正调节剂,被上游激酶 LKB1 激活。当 frataxin 减少时,LKB1 的水平降低,与减少的 pAMPK(Thr172)一致,pAMPK 是 AMPK 的活性形式。当 frataxin 减少时,已知激活 LKB1 的 SIRT1 也减少了。AMPK 激活剂 MT-6378 恢复了 NRF2 水平,增加了 GPX4 水平并减少了脂质过氧化。总之,这项研究表明,DRG 神经元中的 frataxin 缺乏会破坏铁稳态和影响 NRF2 激活和细胞对氧化应激反应的复杂分子途径的调节,导致铁死亡。

https://cdn.ncbi.nlm.nih.gov/pmc/blobs/efc7/11408871/d5e2390fbbda/ga1.jpg

文献检索

告别复杂PubMed语法,用中文像聊天一样搜索,搜遍4000万医学文献。AI智能推荐,让科研检索更轻松。

立即免费搜索

文件翻译

保留排版,准确专业,支持PDF/Word/PPT等文件格式,支持 12+语言互译。

免费翻译文档

深度研究

AI帮你快速写综述,25分钟生成高质量综述,智能提取关键信息,辅助科研写作。

立即免费体验