Suppr超能文献

低剂量放疗通过诱导淋巴细胞和成纤维样滑膜细胞凋亡减轻实验性自身免疫性关节炎。

Low-Dose Radiotherapy Attenuates Experimental Autoimmune Arthritis by Inducing Apoptosis of Lymphocytes and Fibroblast-Like Synoviocytes.

作者信息

Kim Bo-Gyu, Choi Hoon Sik, Choe Yong-Ho, Jeon Hyun Min, Heo Ji Yeon, Cheon Yun-Hong, Kang Ki Mun, Lee Sang-Il, Jeong Bae Kwon, Kim Mingyo

机构信息

Division of Rheumatology, Department of Internal Medicine, Gyeongsang National University Hospital, Jinju 52727, Korea.

Department of Convergence Medical Science, College of Medicine, Gyeongsang National University, Jinju 52727, Korea.

出版信息

Immune Netw. 2024 Aug 12;24(4):e32. doi: 10.4110/in.2024.24.e32. eCollection 2024 Aug.

Abstract

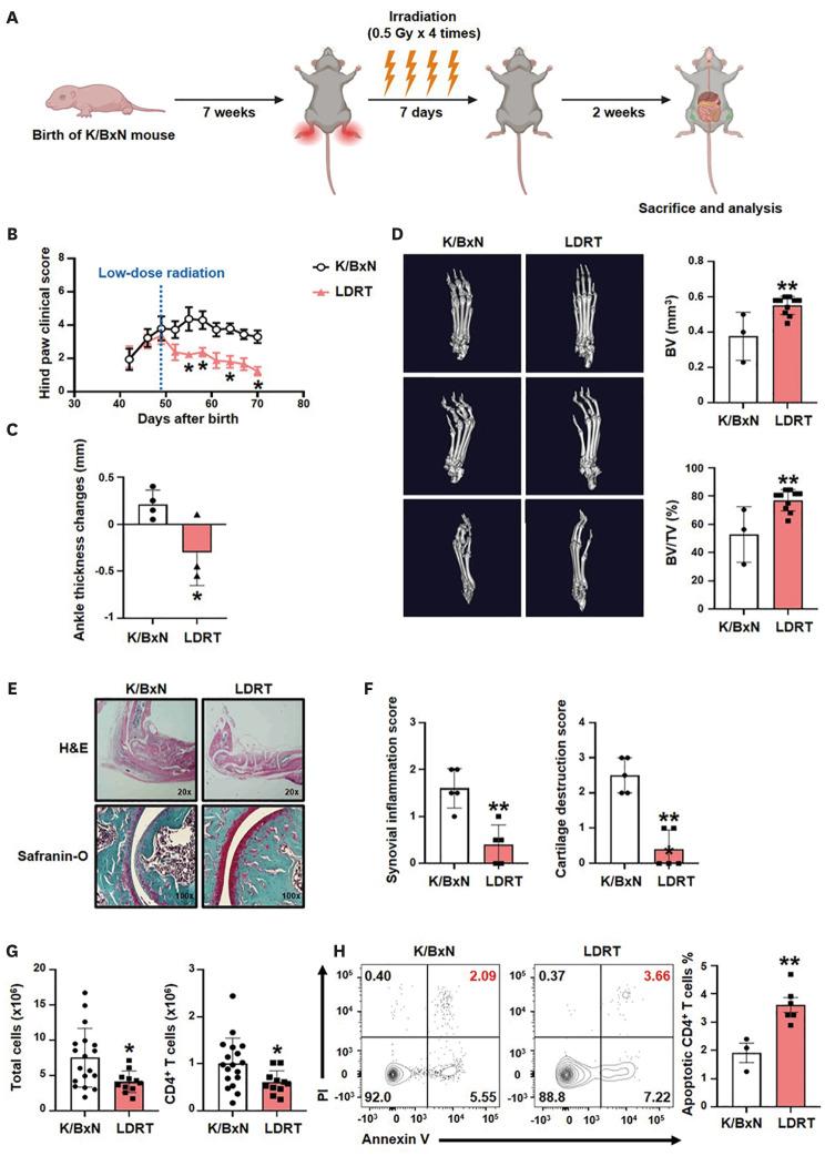
Low-dose radiotherapy (LDRT) has been explored as a treatment option for various inflammatory diseases; however, its application in the context of rheumatoid arthritis (RA) is lacking. This study aimed to elucidate the mechanism underlying LDRT-based treatment for RA and standardize it. LDRT reduced the total numbers of immune cells, but increased the apoptotic CD4 T and B220 B cells, in the draining lymph nodes of collagen induced arthritis and K/BxN models. In addition, it significantly reduced the severity of various pathological manifestations, including bone destruction, cartilage erosion, and swelling of hind limb ankle. Post-LDRT, the proportion of apoptotic CD4 T and CD19 B cells increased significantly in the PBMCs derived from human patients with RA. LDRT showed a similar effect in fibroblast-like synoviocytes as well. In conclusion, we report that LDRT induces apoptosis in immune cells and fibro-blast-like synoviocytes, contributing to attenuation of arthritis.

摘要

低剂量放疗(LDRT)已被探索作为治疗多种炎症性疾病的一种选择;然而,其在类风湿性关节炎(RA)中的应用尚缺乏研究。本研究旨在阐明基于LDRT治疗RA的机制并使其标准化。在胶原诱导性关节炎和K/BxN模型的引流淋巴结中,LDRT减少了免疫细胞总数,但增加了凋亡的CD4 T细胞和B220 B细胞。此外,它显著降低了各种病理表现的严重程度,包括骨破坏、软骨侵蚀和后肢踝关节肿胀。LDRT治疗后,来自RA患者的外周血单核细胞(PBMCs)中凋亡的CD4 T细胞和CD19 B细胞比例显著增加。LDRT在成纤维细胞样滑膜细胞中也显示出类似的效果。总之,我们报告LDRT诱导免疫细胞和成纤维细胞样滑膜细胞凋亡,有助于减轻关节炎。

https://cdn.ncbi.nlm.nih.gov/pmc/blobs/d9ef/11377951/941391e44275/in-24-e32-g001.jpg

文献AI研究员

20分钟写一篇综述,助力文献阅读效率提升50倍。

立即体验

用中文搜PubMed

大模型驱动的PubMed中文搜索引擎

马上搜索

文档翻译

学术文献翻译模型,支持多种主流文档格式。

立即体验