Department of Neurosurgery, Ruijin Hospital, Shanghai Jiao Tong University School of Medicine, Shanghai, China.
Med-X Research Institute and School of Biomedical Engineering, Shanghai Jiao Tong University, Shanghai, China.
Int J Biol Sci. 2024 Aug 6;20(11):4277-4296. doi: 10.7150/ijbs.93787. eCollection 2024.
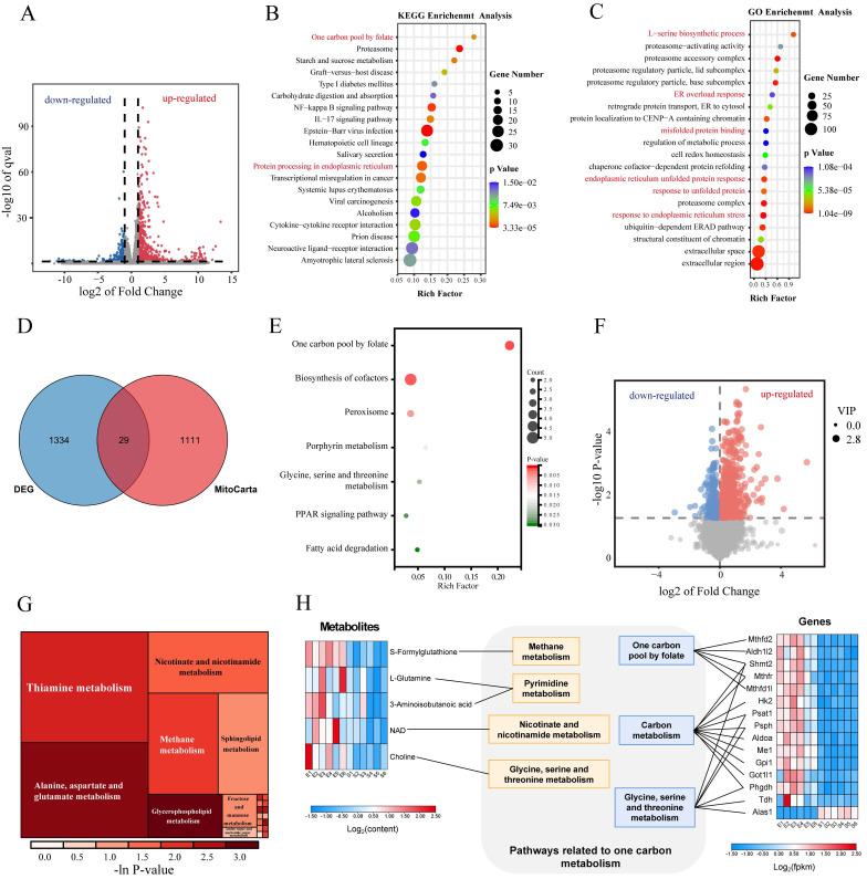
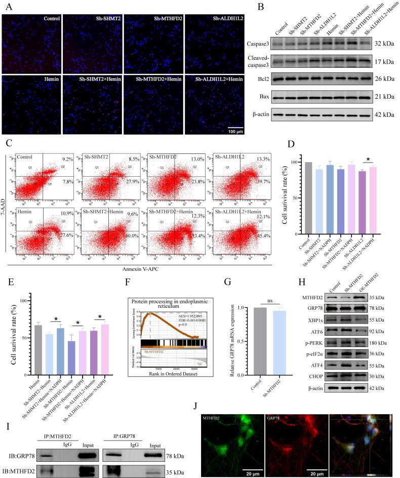
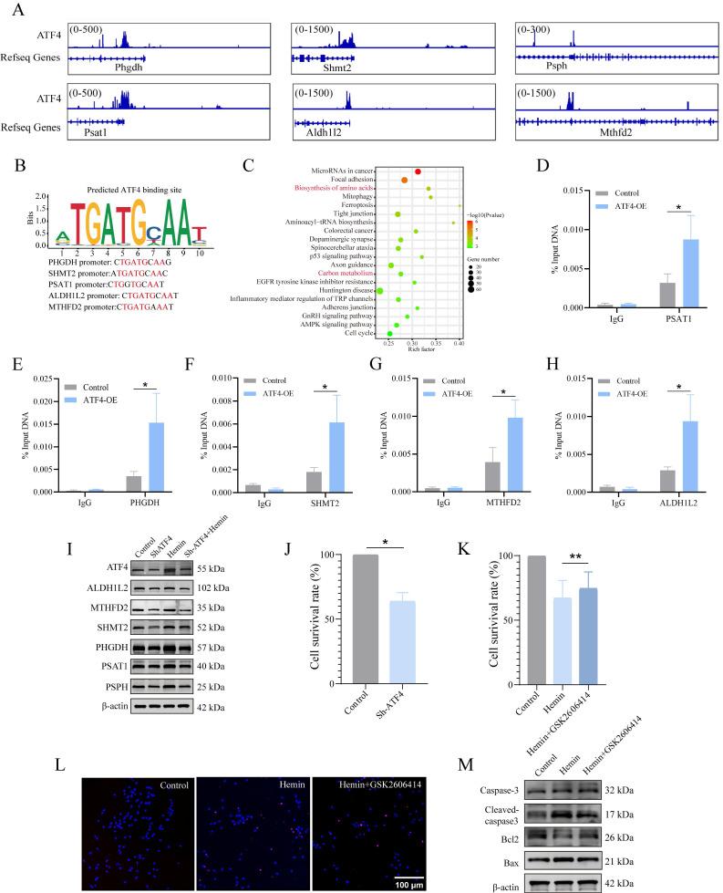
Recent investigations have revealed that oxidative stress can lead to neuronal damage and disrupt mitochondrial and endoplasmic reticulum functions after intracerebral hemorrhage (ICH). However, there is limited evidence elucidating their role in maintaining neuronal homeostasis. Metabolomics analysis, RNA sequencing, and CUT&Tag-seq were performed to investigate the mechanism underlying the interaction between the PERK/ATF4 branch of the endoplasmic reticulum stress (ERS) and mitochondrial one-carbon (1C) metabolism during neuronal resistance to oxidative stress. The association between mitochondrial 1C metabolism and the PERK/ATF4 branch of the ERS after ICH was investigated using transcription factor motif analysis and co-immunoprecipitation. The findings revealed interactions between the GRP78/PERK/ATF4 and mitochondrial 1C metabolism, which are important in preserving neuronal homeostasis after ICH. ATF4 is an upstream transcription factor that directly regulates the expression of 1C metabolism genes. Additionally, the GRP78/PERK/ATF4 forms a negative regulatory loop with MTHFD2 because of the interaction between GRP78 and MTHFD2. This study presents evidence of disrupted 1C metabolism and the occurrence of ERS in neurons post-ICH. Supplementing exogenous NADPH or interfering with the PERK/ATF4 could reduce symptoms related to neuronal injuries, suggesting new therapeutic prospects for ICH.
最近的研究表明,氧化应激会导致脑出血 (ICH) 后神经元损伤,并破坏线粒体和内质网功能。然而,目前关于它们在维持神经元内稳态中的作用的证据有限。本研究采用代谢组学分析、RNA 测序和 CUT&Tag-seq 技术,探讨了内质网应激 (ERS) 中 PERK/ATF4 分支与线粒体一碳 (1C) 代谢在神经元抵抗氧化应激中的相互作用机制。采用转录因子基序分析和共免疫沉淀技术研究了 ICH 后线粒体 1C 代谢与 ERS 中 PERK/ATF4 分支之间的关系。研究结果表明,GRP78/PERK/ATF4 与线粒体 1C 代谢之间存在相互作用,这对于 ICH 后神经元内稳态的维持非常重要。ATF4 是一种上游转录因子,可直接调节 1C 代谢基因的表达。此外,由于 GRP78 与 MTHFD2 之间的相互作用,GRP78/PERK/ATF4 与 MTHFD2 形成负反馈调节环。本研究为 ICH 后神经元中 1C 代谢紊乱和 ERS 的发生提供了证据。补充外源性 NADPH 或干扰 PERK/ATF4 可以减轻与神经元损伤相关的症状,为 ICH 的治疗提供了新的前景。