Suppr超能文献

血浆中的脂质组学生物标志物与肾上腺脑白质营养不良的疾病严重程度相关。

Lipidomic biomarkers in plasma correlate with disease severity in adrenoleukodystrophy.

作者信息

Jaspers Yorrick R J, Yska Hemmo A F, Bergner Caroline G, Dijkstra Inge M E, Huffnagel Irene C, Voermans Marije M C, Wever Eric, Salomons Gajja S, Vaz Frédéric M, Jongejan Aldo, Hermans Jill, Tryon Rebecca K, Lund Troy C, Köhler Wolfgang, Engelen Marc, Kemp Stephan

机构信息

Laboratory Genetic Metabolic Diseases, Department of Laboratory Medicine, Amsterdam UMC location University of Amsterdam, Amsterdam Neuroscience, Amsterdam Gastroenterology Endocrinology Metabolism, Amsterdam, The Netherlands.

Department of Pediatric Neurology, Amsterdam UMC location University of Amsterdam, Amsterdam Leukodystrophy Center, Emma Children's Hospital, Amsterdam Neuroscience, Amsterdam, The Netherlands.

出版信息

Commun Med (Lond). 2024 Sep 10;4(1):175. doi: 10.1038/s43856-024-00605-9.

Abstract

BACKGROUND

X-linked adrenoleukodystrophy (ALD) is a neurometabolic disorder caused by pathogenic variants in ABCD1 resulting very long-chain fatty acids (VLCFA) accumulation in plasma and tissues. Males can present with various clinical manifestations, including adrenal insufficiency, spinal cord disease, and leukodystrophy. Female patients typically develop spinal cord disease and peripheral neuropathy. Predicting the clinical outcome of an individual patient remains impossible due to the lack of genotype-phenotype correlation and predictive biomarkers.

METHODS

The availability of a large prospective cohort of well-characterized patients and associated biobank samples allowed us to investigate the relationship between lipidome and disease severity in ALD. We performed a lipidomic analysis of plasma samples from 24 healthy controls, 92 male and 65 female ALD patients.

RESULTS

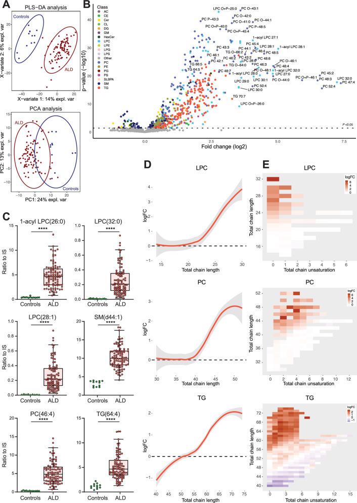
Here we show that VLCFA are incorporated into different lipid classes, including lysophosphatidylcholines, phosphatidylcholines, triglycerides, and sphingomyelins. Our results show a strong association between higher levels of VLCFA-containing lipids and the presence of leukodystrophy, adrenal insufficiency, and severe spinal cord disease in male ALD patients. In female ALD patients, VLCFA-lipid levels correlate with X-inactivation patterns in blood mononuclear cells, and higher levels are associated with more severe disease manifestations. Finally, hematopoietic stem cell transplantation significantly reduces, but does not normalize, plasma C26:0-lysophosphatidylcholine levels in male ALD patients. Our findings are supported by the concordance of C26:0-lysophosphatidylcholine and total VLCFA analysis with the lipidomics results.

CONCLUSIONS

This study reveals the profound impact of ALD on the lipidome and provides potential biomarkers for predicting clinical outcomes in ALD patients.

摘要

背景

X连锁肾上腺脑白质营养不良(ALD)是一种神经代谢紊乱疾病,由ABCD1基因的致病变异引起,导致血浆和组织中极长链脂肪酸(VLCFA)蓄积。男性患者可出现多种临床表现,包括肾上腺功能不全、脊髓疾病和脑白质营养不良。由于缺乏基因型-表型相关性和预测性生物标志物,预测个体患者的临床结局仍然不可能。

方法

大量特征明确的患者前瞻性队列和相关生物样本库样本的可用性使我们能够研究ALD患者脂质组与疾病严重程度之间的关系。我们对24名健康对照、92名男性和65名女性ALD患者的血浆样本进行了脂质组分析。

结果

我们发现VLCFA被整合到不同的脂质类别中,包括溶血磷脂酰胆碱、磷脂酰胆碱、甘油三酯和鞘磷脂。我们的结果显示,男性ALD患者中含VLCFA的脂质水平升高与脑白质营养不良、肾上腺功能不全和严重脊髓疾病的存在密切相关。在女性ALD患者中,VLCFA脂质水平与血液单核细胞中的X染色体失活模式相关,较高水平与更严重的疾病表现相关。最后,造血干细胞移植显著降低了男性ALD患者血浆中C26:0-溶血磷脂酰胆碱水平,但未使其恢复正常。我们的发现得到了C26:0-溶血磷脂酰胆碱和总VLCFA分析与脂质组学结果一致性的支持。

结论

本研究揭示了ALD对脂质组的深远影响,并为预测ALD患者的临床结局提供了潜在的生物标志物。

https://cdn.ncbi.nlm.nih.gov/pmc/blobs/d444/11387402/6fa39462a440/43856_2024_605_Fig1_HTML.jpg

文献检索

告别复杂PubMed语法,用中文像聊天一样搜索,搜遍4000万医学文献。AI智能推荐,让科研检索更轻松。

立即免费搜索

文件翻译

保留排版,准确专业,支持PDF/Word/PPT等文件格式,支持 12+语言互译。

免费翻译文档

深度研究

AI帮你快速写综述,25分钟生成高质量综述,智能提取关键信息,辅助科研写作。

立即免费体验