Suppr超能文献

基于完整质体基因组序列的东亚特有属——副萼藤属(锦葵科广义)的比较系统发育研究。

Comparative phylogenomic study of East Asian endemic genus, Corchoropsis Siebold & Zucc. (Malvaceae s.l.), based on complete plastome sequences.

机构信息

Department of Life Sciences, Gachon University, 1342, Seongnam-daero, Seongnam-si, 13120, Republic of Korea.

State Key Laboratory of Plant Diversity and Specialty Crops, Kunming Institute of Botany, Chinese Academy of Sciences, Kunming, 650201, China.

出版信息

BMC Genomics. 2024 Sep 12;25(1):854. doi: 10.1186/s12864-024-10725-0.

Abstract

BACKGROUND

Endemic plants are key to understanding the evolutionary history and enhancing biodiversity within their unique regions, while also offering significant economic potential. The East Asian endemic genus Corchoropsis Siebold & Zucc., classified within the subfamily Dombeyoideae of Malvaceae s.l., comprises three species.

RESULTS

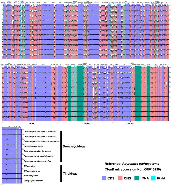
This study characterizes the complete plastid genomes (plastomes) of C. crenata var. crenata Siebold & Zucc. and C. crenata var. hupehensis Pamp., which range from 160,093 to 160,724 bp. These genomes contain 78 plastid protein-coding genes, 30 tRNA, and four rRNA, except for one pseudogene, infA. A total of 316 molecular diagnostic characters (MDCs) specific to Corchoropsis were identified. In addition, 91 to 92 simple sequence repeats (SSRs) in C. crenata var. crenata and 75 in C. crenata var. hupehensis were found. Moreover, 49 long repeats were identified in both the Chinese C. crenata var. crenata and C. crenata var. hupehensis, while 52 were found in the South Korean C. crenata var. crenata. Our phylogenetic analyses, based on 78 plastid protein-coding genes, reveal nine subfamilies within the Malvaceae s.l. with high support values and confirm Corchoropsis as a member of Dombeyoideae. Molecular dating suggests that Corchoropsis originated in the Oligocene, and diverged during the Miocene, influenced by the climate shift at the Eocene-Oligocene boundary.

CONCLUSIONS

The research explores the evolutionary relationships between nine subfamilies within the Malvaceae s.l. family, specifically identifying the position of the Corchoropsis in the Dombeyoideae. Utilizing plastome sequences and fossil data, the study establishes that Corchoropsis first appeared during the Eocene and experienced further evolutionary divergence during the Miocene, paralleling the evolutionary patterns observed in other East Asian endemic species.

摘要

背景

地方特有植物是了解其独特区域进化历史和增强生物多样性的关键,同时也具有重要的经济潜力。东亚特有属黄麻属(Corchoropsis Siebold & Zucc.),隶属于锦葵科(Malvaceae s.l.)副花冠亚科(Dombeyoideae),包含 3 个种。

结果

本研究描述了圆叶黄麻(Corchoropsis crenata var. crenata Siebold & Zucc.)和光叶黄麻(Corchoropsis crenata var. hupehensis Pamp.)完整的质体基因组(plastomes),大小分别为 160093-160724bp。这些基因组包含 78 个质体蛋白编码基因、30 个 tRNA 和 4 个 rRNA,除了一个假基因 infA。总共鉴定出 316 个黄麻特有的分子诊断特征(MDCs)。此外,在圆叶黄麻 var. crenata 中发现了 91-92 个简单序列重复(SSR),在光叶黄麻中发现了 75 个。此外,在中、韩两国的圆叶黄麻 var. crenata 中都鉴定出 49 个长重复序列,而在韩国的圆叶黄麻 var. crenata 中则发现了 52 个。我们基于 78 个质体蛋白编码基因的系统发育分析揭示了锦葵科 s.l. 中的 9 个亚科,具有较高的支持值,并证实黄麻属是副花冠亚科的成员。分子钟年代学分析表明,黄麻属起源于渐新世,在中新世发生分化,受始新世-渐新世之交气候转变的影响。

结论

本研究探讨了锦葵科 s.l. 家族 9 个亚科之间的进化关系,特别是确定了黄麻属在副花冠亚科中的位置。利用质体序列和化石数据,研究表明黄麻属最早出现在始新世,在中新世进一步进化分化,与其他东亚特有物种的进化模式相平行。

https://cdn.ncbi.nlm.nih.gov/pmc/blobs/7a92/11391762/748a5790211c/12864_2024_10725_Fig1_HTML.jpg

文献检索

告别复杂PubMed语法,用中文像聊天一样搜索,搜遍4000万医学文献。AI智能推荐,让科研检索更轻松。

立即免费搜索

文件翻译

保留排版,准确专业,支持PDF/Word/PPT等文件格式,支持 12+语言互译。

免费翻译文档

深度研究

AI帮你快速写综述,25分钟生成高质量综述,智能提取关键信息,辅助科研写作。

立即免费体验