• 文献检索
  • 文档翻译
  • 深度研究
  • 学术资讯
  • Suppr Zotero 插件Zotero 插件
  • 邀请有礼
  • 套餐&价格
  • 历史记录
应用&插件
Suppr Zotero 插件Zotero 插件浏览器插件Mac 客户端Windows 客户端微信小程序
定价
高级版会员购买积分包购买API积分包
服务
文献检索文档翻译深度研究API 文档MCP 服务
关于我们
关于 Suppr公司介绍联系我们用户协议隐私条款
关注我们

Suppr 超能文献

核心技术专利:CN118964589B侵权必究
粤ICP备2023148730 号-1Suppr @ 2026

文献检索

告别复杂PubMed语法,用中文像聊天一样搜索,搜遍4000万医学文献。AI智能推荐,让科研检索更轻松。

立即免费搜索

文件翻译

保留排版,准确专业,支持PDF/Word/PPT等文件格式,支持 12+语言互译。

免费翻译文档

深度研究

AI帮你快速写综述,25分钟生成高质量综述,智能提取关键信息,辅助科研写作。

立即免费体验

β-肾上腺素能应激诱导损伤在杜氏肌营养不良症模型中的心脏功能后果。

Functional cardiac consequences of β-adrenergic stress-induced injury in a model of Duchenne muscular dystrophy.

机构信息

Weldon School of Biomedical Engineering, Purdue University, West Lafayette, IN 47907, USA.

Department of Medicine, Indiana University School of Medicine, IN 46202, USA.

出版信息

Dis Model Mech. 2024 Oct 1;17(10). doi: 10.1242/dmm.050852. Epub 2024 Oct 9.

DOI:10.1242/dmm.050852
PMID:39268580
原文链接:https://pmc.ncbi.nlm.nih.gov/articles/PMC11488649/
Abstract

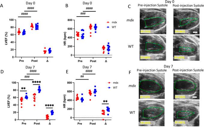
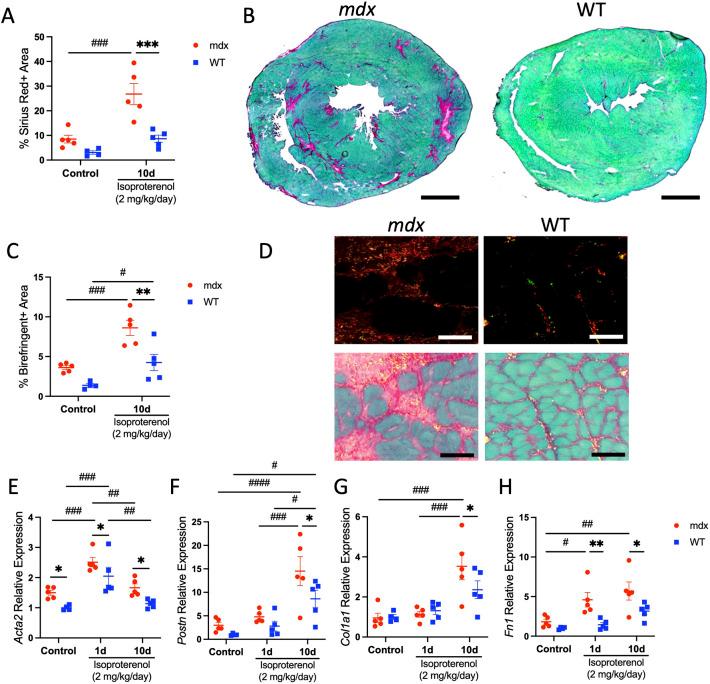
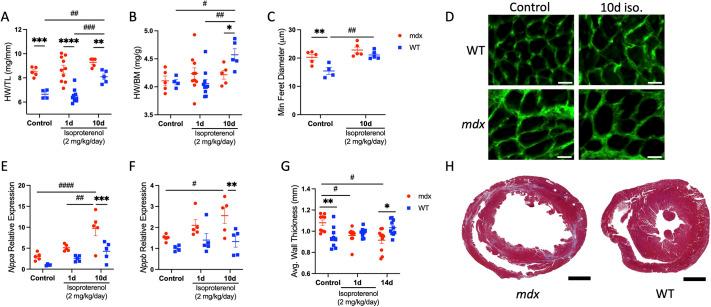
Cardiomyopathy is the leading cause of death in Duchenne muscular dystrophy (DMD); however, in the mdx mouse model of DMD, the cardiac phenotype differs from that seen in DMD-associated cardiomyopathy. Although some have used pharmacologic stress to stimulate injury and enhance cardiac pathology in the mdx model, many methods lead to high mortality with variable cardiac outcomes, and do not recapitulate the structural and functional cardiac changes seen in human disease. Here, we describe a simple and effective method to enhance the cardiac phenotype model in mdx mice using advanced 2D and 4D high-frequency ultrasound to monitor cardiac dysfunction progression in vivo. mdx and wild-type mice received daily low-dose (2 mg/kg/day) isoproterenol injections for 10 days. Histopathological assessment showed that isoproterenol treatment increased myocyte injury, elevated serum cardiac troponin I levels and enhanced fibrosis in mdx mice. Ultrasound revealed reduced ventricular function, decreased wall thickness, increased volumes and diminished cardiac reserve in mdx compared to wild-type mice. Our findings highlight the utility of challenging mdx mice with low-dose isoproterenol as a valuable model for exploring therapies targeting DMD-associated cardiac pathologies.

摘要

心肌病是杜氏肌营养不良症(DMD)的主要死亡原因;然而,在 DMD 的 mdx 小鼠模型中,心脏表型与 DMD 相关的心肌病不同。尽管有人使用药理学应激来刺激损伤并增强 mdx 模型中的心脏病理学,但许多方法导致高死亡率和可变的心脏结局,并且不能重现人类疾病中所见的结构和功能心脏变化。在这里,我们描述了一种简单有效的方法,使用先进的二维和四维高频超声来监测体内心脏功能障碍的进展,从而增强 mdx 小鼠的心脏表型模型。mdx 和野生型小鼠每天接受低剂量(2mg/kg/天)异丙肾上腺素注射 10 天。组织病理学评估显示,异丙肾上腺素治疗增加了 mdx 小鼠的心肌损伤、升高了血清肌钙蛋白 I 水平并增强了纤维化。超声显示 mdx 小鼠的心室功能降低、壁厚度变薄、容积增加和心脏储备减少。我们的研究结果强调了用低剂量异丙肾上腺素挑战 mdx 小鼠作为探索针对 DMD 相关心脏病理学的治疗方法的有价值模型的实用性。

https://cdn.ncbi.nlm.nih.gov/pmc/blobs/6227/11488649/a12fc52dc57e/dmm-17-050852-g7.jpg
https://cdn.ncbi.nlm.nih.gov/pmc/blobs/6227/11488649/4a8948471840/dmm-17-050852-g1.jpg
https://cdn.ncbi.nlm.nih.gov/pmc/blobs/6227/11488649/7ebae11be697/dmm-17-050852-g2.jpg
https://cdn.ncbi.nlm.nih.gov/pmc/blobs/6227/11488649/b4a602f477b7/dmm-17-050852-g3.jpg
https://cdn.ncbi.nlm.nih.gov/pmc/blobs/6227/11488649/71606b67d1c2/dmm-17-050852-g4.jpg
https://cdn.ncbi.nlm.nih.gov/pmc/blobs/6227/11488649/fd6041e4830b/dmm-17-050852-g5.jpg
https://cdn.ncbi.nlm.nih.gov/pmc/blobs/6227/11488649/a5cacc509425/dmm-17-050852-g6.jpg
https://cdn.ncbi.nlm.nih.gov/pmc/blobs/6227/11488649/a12fc52dc57e/dmm-17-050852-g7.jpg
https://cdn.ncbi.nlm.nih.gov/pmc/blobs/6227/11488649/4a8948471840/dmm-17-050852-g1.jpg
https://cdn.ncbi.nlm.nih.gov/pmc/blobs/6227/11488649/7ebae11be697/dmm-17-050852-g2.jpg
https://cdn.ncbi.nlm.nih.gov/pmc/blobs/6227/11488649/b4a602f477b7/dmm-17-050852-g3.jpg
https://cdn.ncbi.nlm.nih.gov/pmc/blobs/6227/11488649/71606b67d1c2/dmm-17-050852-g4.jpg
https://cdn.ncbi.nlm.nih.gov/pmc/blobs/6227/11488649/fd6041e4830b/dmm-17-050852-g5.jpg
https://cdn.ncbi.nlm.nih.gov/pmc/blobs/6227/11488649/a5cacc509425/dmm-17-050852-g6.jpg
https://cdn.ncbi.nlm.nih.gov/pmc/blobs/6227/11488649/a12fc52dc57e/dmm-17-050852-g7.jpg

相似文献

1
Functional cardiac consequences of β-adrenergic stress-induced injury in a model of Duchenne muscular dystrophy.β-肾上腺素能应激诱导损伤在杜氏肌营养不良症模型中的心脏功能后果。
Dis Model Mech. 2024 Oct 1;17(10). doi: 10.1242/dmm.050852. Epub 2024 Oct 9.
2
Functional cardiac consequences of β-adrenergic stress-induced injury in the mouse model of Duchenne muscular dystrophy.杜氏肌营养不良小鼠模型中β-肾上腺素能应激诱导损伤的心脏功能后果
bioRxiv. 2024 Apr 20:2024.04.15.589650. doi: 10.1101/2024.04.15.589650.
3
Blunted cardiac beta-adrenergic response as an early indication of cardiac dysfunction in Duchenne muscular dystrophy.心脏β-肾上腺素能反应迟钝是杜氏肌营养不良症心脏功能障碍的早期迹象。
Cardiovasc Res. 2014 Jul 1;103(1):60-71. doi: 10.1093/cvr/cvu119. Epub 2014 May 8.
4
Cardioprotective effect of nicorandil on isoproterenol induced cardiomyopathy in the Mdx mouse model.尼可地尔对 Mdx 小鼠模型异丙肾上腺素诱导的心肌病的心脏保护作用。
BMC Cardiovasc Disord. 2021 Jun 15;21(1):302. doi: 10.1186/s12872-021-02112-4.
5
Acute ATR blockade prevents isoproterenol-induced injury in mdx hearts.急性 ATR 阻断可预防异丙肾上腺素诱导的 mdx 心脏损伤。
J Mol Cell Cardiol. 2019 Mar;128:51-61. doi: 10.1016/j.yjmcc.2019.01.013. Epub 2019 Jan 19.
6
Membrane sealant Poloxamer P188 protects against isoproterenol induced cardiomyopathy in dystrophin deficient mice.泊洛沙姆 P188 膜密封剂可预防肌营养不良小鼠异丙肾上腺素诱导的心肌病。
BMC Cardiovasc Disord. 2011 May 16;11:20. doi: 10.1186/1471-2261-11-20.
7
Chloroquine decreases cardiac fibrosis and improves cardiac function in a mouse model of Duchenne muscular dystrophy.氯喹可减少杜氏肌营养不良症小鼠模型的心肌纤维化并改善心功能。
PLoS One. 2024 Jan 31;19(1):e0297083. doi: 10.1371/journal.pone.0297083. eCollection 2024.
8
Enhanced dimethylarginine degradation improves coronary flow reserve and exercise tolerance in Duchenne muscular dystrophy carrier mice.增强二甲基精氨酸的降解可改善杜氏肌营养不良症携带者小鼠的冠状动脉血流储备和运动耐量。
Am J Physiol Heart Circ Physiol. 2020 Sep 1;319(3):H582-H603. doi: 10.1152/ajpheart.00333.2019. Epub 2020 Aug 7.
9
Sarcospan Regulates Cardiac Isoproterenol Response and Prevents Duchenne Muscular Dystrophy-Associated Cardiomyopathy.肌联蛋白调节心脏对异丙肾上腺素的反应并预防杜氏肌营养不良症相关的心肌病。
J Am Heart Assoc. 2015 Dec 23;4(12):e002481. doi: 10.1161/JAHA.115.002481.
10
Simvastatin provides long-term improvement of left ventricular function and prevents cardiac fibrosis in muscular dystrophy.辛伐他汀可长期改善左心室功能,并预防肌肉萎缩症中的心脏纤维化。
Physiol Rep. 2019 Mar;7(6):e14018. doi: 10.14814/phy2.14018.

引用本文的文献

1
Klotho Deficiency Promotes Skeletal Muscle Weakness and Is Associated with Impaired Motor Unit Connectivity.klotho缺乏会促进骨骼肌无力,并与运动单位连接受损有关。
Int J Mol Sci. 2025 Aug 19;26(16):7986. doi: 10.3390/ijms26167986.
2
Klotho deficiency promotes skeletal muscle weakness and is associated with impaired motor unit connectivity.klotho缺乏会导致骨骼肌无力,并与运动单位连接受损有关。
bioRxiv. 2025 Jun 17:2025.06.11.659129. doi: 10.1101/2025.06.11.659129.
3
Klotho Is Cardioprotective in the mdx Mouse Model of Duchenne Muscular Dystrophy.

本文引用的文献

1
Aortic dissection detection and thrombus structure quantification using volumetric ultrasound, histology, and scanning electron microscopy.使用容积超声、组织学和扫描电子显微镜进行主动脉夹层检测及血栓结构定量分析。
JVS Vasc Sci. 2023 Mar 31;4:100105. doi: 10.1016/j.jvssci.2023.100105. eCollection 2023.
2
Cardiomyopathy as cause of death in Duchenne muscular dystrophy: a longitudinal observational study.杜氏肌营养不良症中心肌病作为死亡原因的纵向观察研究。
ERJ Open Res. 2023 Sep 18;9(5). doi: 10.1183/23120541.00176-2023. eCollection 2023 Sep.
3
Comprehensive cardiac magnetic resonance T1, T2, and extracellular volume mapping to define Duchenne cardiomyopathy.
在杜兴氏肌营养不良症的mdx小鼠模型中,α-klotho具有心脏保护作用。
Am J Pathol. 2025 May;195(5):923-940. doi: 10.1016/j.ajpath.2024.12.017. Epub 2025 Jan 29.
综合心脏磁共振 T1、T2 和细胞外容积成像用于定义杜氏肌营养不良症的心肌病变。
J Cardiovasc Magn Reson. 2023 Jul 31;25(1):44. doi: 10.1186/s12968-023-00951-y.
4
Evaluation of the DBA/2J mouse as a potential background strain for genetic models of cardiomyopathy.评估DBA/2J小鼠作为心肌病遗传模型潜在背景品系的情况。
J Mol Cell Cardiol Plus. 2022 Sep;1. doi: 10.1016/j.jmccpl.2022.100012. Epub 2022 Jul 14.
5
Diaphragmatic Function in Cardiovascular Disease: JACC Review Topic of the Week.心血管疾病中的膈肌功能:JACC 本周综述主题。
J Am Coll Cardiol. 2022 Oct 25;80(17):1647-1659. doi: 10.1016/j.jacc.2022.08.760.
6
Quantification of murine myocardial infarct size using 2-D and 4-D high-frequency ultrasound.利用二维和四维高频超声对鼠心肌梗死面积的定量评估。
Am J Physiol Heart Circ Physiol. 2022 Mar 1;322(3):H359-H372. doi: 10.1152/ajpheart.00476.2021. Epub 2022 Jan 7.
7
Cardioprotective effect of nicorandil on isoproterenol induced cardiomyopathy in the Mdx mouse model.尼可地尔对 Mdx 小鼠模型异丙肾上腺素诱导的心肌病的心脏保护作用。
BMC Cardiovasc Disord. 2021 Jun 15;21(1):302. doi: 10.1186/s12872-021-02112-4.
8
Improving characterization of hypertrophy-induced murine cardiac dysfunction using four-dimensional ultrasound-derived strain mapping.利用四维超声应变图对肥厚诱导的小鼠心功能障碍进行特征描述的改善。
Am J Physiol Heart Circ Physiol. 2021 Jul 1;321(1):H197-H207. doi: 10.1152/ajpheart.00133.2021. Epub 2021 Jun 4.
9
Pharmacological activation of SERCA ameliorates dystrophic phenotypes in dystrophin-deficient mdx mice.肌营养不良蛋白缺陷型 mdx 小鼠中 SERCA 的药理学激活改善了其营养不良表型。
Hum Mol Genet. 2021 May 31;30(11):1006-1019. doi: 10.1093/hmg/ddab100.
10
Current state of cardiac troponin testing in Duchenne muscular dystrophy cardiomyopathy: review and recommendations from the Parent Project Muscular Dystrophy expert panel.杜氏肌营养不良症心肌病中心肌肌钙蛋白检测的现状:肌营养不良症家长项目专家小组的综述和建议。
Open Heart. 2021 Mar;8(1). doi: 10.1136/openhrt-2021-001592.