Suppr超能文献

PAK4 参与骨肉瘤中 PD-L1 的稳定和对多柔比星的耐药性,并预测诊断患者的生存情况。

PAK4 Is Involved in the Stabilization of PD-L1 and the Resistance to Doxorubicin in Osteosarcoma and Predicts the Survival of Diagnosed Patients.

机构信息

Department of Pathology, Jeonbuk National University Medical School, Jeonju 54896, Republic of Korea.

Department of Bio and Chemical Engineering, Hongik University, Sejong 30016, Republic of Korea.

出版信息

Cells. 2024 Aug 28;13(17):1444. doi: 10.3390/cells13171444.

Abstract

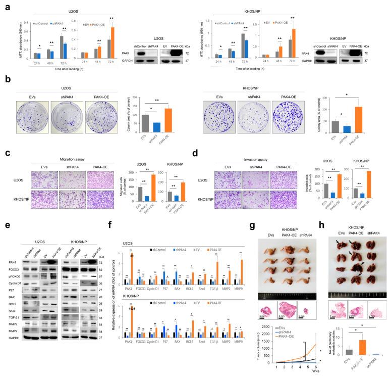
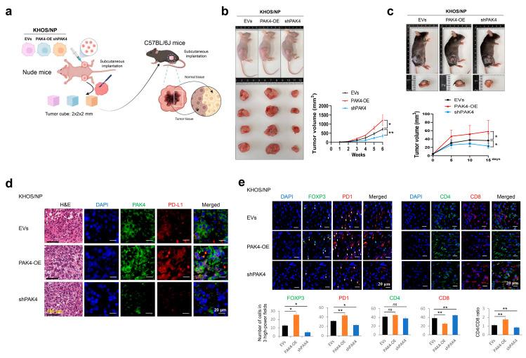
PAK4 and PD-L1 have been suggested as novel therapeutic targets in human cancers. Moreover, PAK4 has been suggested to be a molecule closely related to the immune evasion of cancers. Therefore, this study evaluated the roles of PAK4 and PD-L1 in the progression of osteosarcomas in 32 osteosarcomas and osteosarcoma cells. In human osteosarcomas, immunohistochemical positivity for the expression of PAK4 (overall survival, = 0.028) and PD-L1 (relapse-free survival, = 0.002) were independent indicators for the survival of patients in a multivariate analysis. In osteosarcoma cells, the overexpression of increased proliferation and invasiveness, while the knockdown of suppressed proliferation and invasiveness. The expression of PAK4 was associated with the expression of the molecules related to cell cycle regulation, invasion, and apoptosis. PAK4 was involved in resistance to apoptosis under a treatment regime with doxorubicin for osteosarcoma. In U2OS cells, PAK4 was involved in the stabilization of PD-L1 from ubiquitin-mediated proteasomal degradation and the in vivo infiltration of immune cells such as regulatory T cells and PD1-, CD4-, and CD8-positive cells in mice tumors. In conclusion, this study suggests that PAK4 is involved in the progression of osteosarcoma by promoting proliferation, invasion, and resistance to doxorubicin and stabilized PD-L1 from proteasomal degradation.

摘要

PAK4 和 PD-L1 已被认为是人类癌症的新型治疗靶点。此外,PAK4 被认为是与癌症免疫逃逸密切相关的分子。因此,本研究在 32 例骨肉瘤和骨肉瘤细胞中评估了 PAK4 和 PD-L1 在骨肉瘤进展中的作用。在人类骨肉瘤中,PAK4(总生存, = 0.028)和 PD-L1(无复发生存, = 0.002)表达的免疫组织化学阳性是多变量分析中患者生存的独立指标。在骨肉瘤细胞中, 的过表达增加了增殖和侵袭性,而 的敲低则抑制了增殖和侵袭性。PAK4 的表达与细胞周期调节、侵袭和凋亡相关分子的表达有关。PAK4 参与了骨肉瘤中多柔比星治疗方案下的抗凋亡作用。在 U2OS 细胞中,PAK4 参与了 PD-L1 从泛素介导的蛋白酶体降解的稳定,并参与了调节性 T 细胞和 PD1、CD4 和 CD8 阳性细胞等免疫细胞在小鼠肿瘤中的体内浸润。总之,本研究表明,PAK4 通过促进增殖、侵袭和对多柔比星的耐药性以及稳定 PD-L1 免受蛋白酶体降解,参与了骨肉瘤的进展。

https://cdn.ncbi.nlm.nih.gov/pmc/blobs/8d13/11394300/dd5f0d30f941/cells-13-01444-g001.jpg

文献检索

告别复杂PubMed语法,用中文像聊天一样搜索,搜遍4000万医学文献。AI智能推荐,让科研检索更轻松。

立即免费搜索

文件翻译

保留排版,准确专业,支持PDF/Word/PPT等文件格式,支持 12+语言互译。

免费翻译文档

深度研究

AI帮你快速写综述,25分钟生成高质量综述,智能提取关键信息,辅助科研写作。

立即免费体验