Suppr超能文献

苹果中IQD家族蛋白的全基因组特征分析以及低温胁迫下MdIQD17和MdIQD28微管调控能力的功能分析

Genome-Wide Characterization of IQD Family Proteins in Apple and Functional Analysis of the Microtubule-Regulating Abilities of MdIQD17 and MdIQD28 under Cold Stress.

作者信息

Zhang Yu, Wang Shengjie, Zhang Chaochao, Qi Meng, Liu Luoqi, Yang Lipeng, Lian Na

机构信息

State Key Laboratory of Tree Genetics and Breeding, College of Biological Sciences and Technology, Beijing Forestry University, Beijing 100083, China.

出版信息

Plants (Basel). 2024 Sep 9;13(17):2532. doi: 10.3390/plants13172532.

Abstract

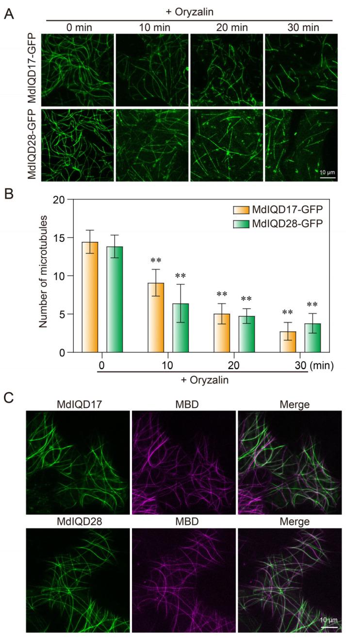
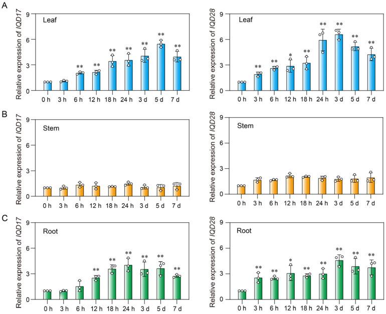
Microtubules undergo dynamic remodeling in response to diverse abiotic stress in plants. The plant-specific IQ67 DOMAIN (IQD) family proteins serve as microtubule-associated proteins, playing multifaceted roles in plant development and response to abiotic stress. However, the biological function of genes in apple remains unclear. In this study, we conducted a comprehensive analysis of the genome, identifying 42 genes distributed across 17 chromosomes and categorized them into four subgroups. Promoter analysis revealed the presence of stress-responsive elements. Subsequent expression analysis highlighted the significant upregulation of and in response to cold treatments, prompting their selection for further functional investigation. Subcellular localization studies confirmed the association of and with microtubules. Crucially, confocal microscopy and quantification revealed diminished microtubule depolymerization in cells transiently overexpressing and compared to wild-type cells during cold conditions. In conclusion, this study provides a comprehensive analysis of genes in apple, elucidating their molecular mechanism in response to cold stress.

摘要

微管在植物中会响应多种非生物胁迫而发生动态重塑。植物特有的IQ67结构域(IQD)家族蛋白作为微管相关蛋白,在植物发育和对非生物胁迫的响应中发挥多方面作用。然而,苹果中这些基因的生物学功能仍不清楚。在本研究中,我们对基因组进行了全面分析,鉴定出42个分布在17条染色体上的基因,并将它们分为四个亚组。启动子分析揭示了胁迫响应元件的存在。随后的表达分析突出了某些基因在冷处理下的显著上调,促使我们选择它们进行进一步的功能研究。亚细胞定位研究证实了这些基因与微管的关联。至关重要的是,共聚焦显微镜观察和定量分析表明,在寒冷条件下,与野生型细胞相比,瞬时过表达这些基因的细胞中微管解聚减少。总之,本研究对苹果中的这些基因进行了全面分析,阐明了它们响应冷胁迫的分子机制。

https://cdn.ncbi.nlm.nih.gov/pmc/blobs/ec3f/11397337/a0d9b2dc19cd/plants-13-02532-g001.jpg

文献AI研究员

20分钟写一篇综述,助力文献阅读效率提升50倍。

立即体验

用中文搜PubMed

大模型驱动的PubMed中文搜索引擎

马上搜索

文档翻译

学术文献翻译模型,支持多种主流文档格式。

立即体验