• 文献检索
  • 文档翻译
  • 深度研究
  • 学术资讯
  • Suppr Zotero 插件Zotero 插件
  • 邀请有礼
  • 套餐&价格
  • 历史记录
应用&插件
Suppr Zotero 插件Zotero 插件浏览器插件Mac 客户端Windows 客户端微信小程序
定价
高级版会员购买积分包购买API积分包
服务
文献检索文档翻译深度研究API 文档MCP 服务
关于我们
关于 Suppr公司介绍联系我们用户协议隐私条款
关注我们

Suppr 超能文献

核心技术专利:CN118964589B侵权必究
粤ICP备2023148730 号-1Suppr @ 2026

文献检索

告别复杂PubMed语法,用中文像聊天一样搜索,搜遍4000万医学文献。AI智能推荐,让科研检索更轻松。

立即免费搜索

文件翻译

保留排版,准确专业,支持PDF/Word/PPT等文件格式,支持 12+语言互译。

免费翻译文档

深度研究

AI帮你快速写综述,25分钟生成高质量综述,智能提取关键信息,辅助科研写作。

立即免费体验

UBE2T 通过泛素化 PBX1 和 PBX1/RORA 调控促进 I 期肺腺癌进展。

UBE2T promotes stage I lung adenocarcinoma progression through PBX1 ubiquitination and PBX1/RORA regulation.

机构信息

Department of Medical Oncology, The First Affiliated Hospital of Fujian Medical University, , Fuzhou, Fujian Province, 350005, China.

Key Laboratory of Gastrointestinal Cancer, Ministry of Education, Fujian Medical University, Fuzhou, Fujian Province, 350108, China.

出版信息

BMC Cancer. 2024 Sep 18;24(1):1158. doi: 10.1186/s12885-024-12887-2.

DOI:10.1186/s12885-024-12887-2
PMID:39289660
原文链接:https://pmc.ncbi.nlm.nih.gov/articles/PMC11409575/
Abstract

BACKGROUND

Post-translational modification pathway of protein ubiquitination is intricately associated with tumorigenesis. We previously reported elevated ubiquitin-conjugating enzyme 2T (UBE2T) as an independent risk factor in stage I lung adenocarcinoma and promoting cellular proliferation. However, its underlying mechanisms needed further investigation.

METHODS

Immunohistochemistry was used to assess the expression of UBE2T and retinoic acid receptor-related orphan receptor α (RORA) in stage I LUAD. Cell proliferation, migration, and invasion of LUAD cell lines were measured by Cell Counting Kit-8 assay (CCK-8), Colony-forming assay and Transwell assay, respectively. Western blot analysis was performed to determine the expression of epithelial-mesenchymal transition (EMT) markers. A xenograft model was established to evaluate the proliferative capacity of UBE2T and its interaction with RORA in promoting LUAD. Mechanistic insights into the promotion of early-stage LUAD by UBE2T were obtained through luciferase reporter assay, chromatin immunoprecipitation and co-immunoprecipitation.

RESULTS

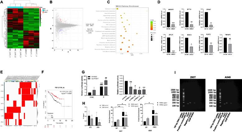
UBE2T and RORA expression was significantly up- and down-regulated in early-stage LUAD patients which's proved to be associated with unfavorable outcomes, strengthened cell proliferation, migration, EMT and invasion through its interaction with RORA both in vivo and in vitro. The growth NSCLC xenografts was reduced by down-expression of UBE2T but was suppressed by RORA knockout. Mechanistically, UBE2T mediated the ubiquitination of the intermediate transcription factor PBX1, which played a transcriptional role in downstream regulation of RORA.

CONCLUSION

The oncogenic role of UBE2T and the UBE2T-PBX1-RORA axis in driving malignant progression in Stage I LUAD had been established. UBE2T might be a novel and promising therapeutic target for LUAD treatment.

摘要

背景

蛋白质泛素化的翻译后修饰途径与肿瘤发生密切相关。我们之前报道过,泛素结合酶 2T(UBE2T)作为 I 期肺腺癌的独立危险因素,促进细胞增殖。然而,其潜在机制仍需进一步研究。

方法

采用免疫组织化学法检测 I 期 LUAD 中 UBE2T 和维甲酸受体相关孤儿受体 α(RORA)的表达。采用细胞计数试剂盒-8(CCK-8)法、集落形成实验和 Transwell 实验分别检测 LUAD 细胞系的细胞增殖、迁移和侵袭。Western blot 分析用于检测上皮间质转化(EMT)标志物的表达。建立异种移植模型,评估 UBE2T 及其与 RORA 相互作用在促进 LUAD 增殖中的作用。通过荧光素酶报告基因检测、染色质免疫沉淀和免疫共沉淀实验,获得 UBE2T 促进早期 LUAD 的机制见解。

结果

UBE2T 和 RORA 的表达在早期 LUAD 患者中明显上调和下调,这与不良结局相关,通过其与 RORA 的相互作用,在体内和体外均增强了细胞增殖、迁移、EMT 和侵袭。UBE2T 表达下调可减少 NSCLC 异种移植瘤的生长,但 RORA 敲除可抑制其生长。机制上,UBE2T 介导中间转录因子 PBX1 的泛素化,在 RORA 的下游调节中发挥转录作用。

结论

UBE2T 的致癌作用及其在驱动 I 期 LUAD 恶性进展中的 UBE2T-PBX1-RORA 轴已被确立。UBE2T 可能是 LUAD 治疗的一个新的有前途的治疗靶点。

https://cdn.ncbi.nlm.nih.gov/pmc/blobs/a049/11409575/ed52803ec7a7/12885_2024_12887_Fig7_HTML.jpg
https://cdn.ncbi.nlm.nih.gov/pmc/blobs/a049/11409575/90beb962d379/12885_2024_12887_Fig1_HTML.jpg
https://cdn.ncbi.nlm.nih.gov/pmc/blobs/a049/11409575/209a540a2d94/12885_2024_12887_Fig2_HTML.jpg
https://cdn.ncbi.nlm.nih.gov/pmc/blobs/a049/11409575/c0c3aaf56b47/12885_2024_12887_Fig3_HTML.jpg
https://cdn.ncbi.nlm.nih.gov/pmc/blobs/a049/11409575/e881186dc56a/12885_2024_12887_Fig4_HTML.jpg
https://cdn.ncbi.nlm.nih.gov/pmc/blobs/a049/11409575/a1caa77f483f/12885_2024_12887_Fig5_HTML.jpg
https://cdn.ncbi.nlm.nih.gov/pmc/blobs/a049/11409575/f2f5b1122f2c/12885_2024_12887_Fig6_HTML.jpg
https://cdn.ncbi.nlm.nih.gov/pmc/blobs/a049/11409575/ed52803ec7a7/12885_2024_12887_Fig7_HTML.jpg
https://cdn.ncbi.nlm.nih.gov/pmc/blobs/a049/11409575/90beb962d379/12885_2024_12887_Fig1_HTML.jpg
https://cdn.ncbi.nlm.nih.gov/pmc/blobs/a049/11409575/209a540a2d94/12885_2024_12887_Fig2_HTML.jpg
https://cdn.ncbi.nlm.nih.gov/pmc/blobs/a049/11409575/c0c3aaf56b47/12885_2024_12887_Fig3_HTML.jpg
https://cdn.ncbi.nlm.nih.gov/pmc/blobs/a049/11409575/e881186dc56a/12885_2024_12887_Fig4_HTML.jpg
https://cdn.ncbi.nlm.nih.gov/pmc/blobs/a049/11409575/a1caa77f483f/12885_2024_12887_Fig5_HTML.jpg
https://cdn.ncbi.nlm.nih.gov/pmc/blobs/a049/11409575/f2f5b1122f2c/12885_2024_12887_Fig6_HTML.jpg
https://cdn.ncbi.nlm.nih.gov/pmc/blobs/a049/11409575/ed52803ec7a7/12885_2024_12887_Fig7_HTML.jpg

相似文献

1
UBE2T promotes stage I lung adenocarcinoma progression through PBX1 ubiquitination and PBX1/RORA regulation.UBE2T 通过泛素化 PBX1 和 PBX1/RORA 调控促进 I 期肺腺癌进展。
BMC Cancer. 2024 Sep 18;24(1):1158. doi: 10.1186/s12885-024-12887-2.
2
UBE2T mediates SORBS3 ubiquitination to enhance IL-6/STAT3 signaling and promote lung adenocarcinoma progression.UBE2T 介导 SORBS3 泛素化以增强 IL-6/STAT3 信号通路并促进肺腺癌进展。
J Biochem Mol Toxicol. 2024 Jun;38(6):e23743. doi: 10.1002/jbt.23743.
3
FOXA1/UBE2T Inhibits CD8T Cell Activity by Inducing Mediates Glycolysis in Lung Adenocarcinoma.FOXA1/UBE2T 通过诱导肺腺癌中的糖酵解来抑制 CD8T 细胞的活性。
Front Biosci (Landmark Ed). 2024 Apr 1;29(4):134. doi: 10.31083/j.fbl2904134.
4
Knockdown of ubiquitin-conjugating enzyme E2T (UBE2T) suppresses lung adenocarcinoma progression via targeting fibulin-5 (FBLN5).泛素连接酶 E2T(UBE2T)的敲低通过靶向纤维连接蛋白 5(FBLN5)抑制肺腺癌进展。
Bioengineered. 2022 May;13(5):11867-11880. doi: 10.1080/21655979.2022.2060162.
5
UBE2T promotes radiation resistance in non-small cell lung cancer via inducing epithelial-mesenchymal transition and the ubiquitination-mediated FOXO1 degradation.UBE2T 通过诱导上皮-间充质转化和泛素化介导的 FOXO1 降解促进非小细胞肺癌的辐射抗性。
Cancer Lett. 2020 Dec 1;494:121-131. doi: 10.1016/j.canlet.2020.06.005. Epub 2020 Jun 23.
6
The RNA-binding protein SORBS2 suppresses hepatocellular carcinoma tumourigenesis and metastasis by stabilizing RORA mRNA.RNA 结合蛋白 SORBS2 通过稳定 RORA mRNA 抑制肝癌的发生和转移。
Liver Int. 2019 Nov;39(11):2190-2203. doi: 10.1111/liv.14202. Epub 2019 Sep 25.
7
LncRNA CARD8-AS1 suppresses lung adenocarcinoma progression by enhancing TRIM25-mediated ubiquitination of TXNRD1.长链非编码 RNA CARD8-AS1 通过增强 TRIM25 介导的 TXNRD1 泛素化来抑制肺腺癌的进展。
Carcinogenesis. 2024 May 19;45(5):311-323. doi: 10.1093/carcin/bgad097.
8
UBE2T promotes glioblastoma invasion and migration via stabilizing GRP78 and regulating EMT.UBE2T 通过稳定 GRP78 和调节 EMT 促进脑胶质母细胞瘤的侵袭和迁移。
Aging (Albany NY). 2020 Jun 3;12(11):10275-10289. doi: 10.18632/aging.103239.
9
SGO2 as a Prognostic Biomarker Correlated with Cell Proliferation, Migration, Invasion, and Epithelial-Mesenchymal Transition in Lung Adenocarcinoma.SGO2 作为一种与肺腺癌细胞增殖、迁移、侵袭和上皮间质转化相关的预后生物标志物。
Front Biosci (Landmark Ed). 2024 Aug 30;29(9):314. doi: 10.31083/j.fbl2909314.
10
MiR-137 mediated high expression of TIGD1 promotes migration, invasion, and suppresses apoptosis of lung adenocarcinoma.miR-137 介导的 TIGD1 高表达促进肺腺癌的迁移、侵袭,抑制凋亡。
Lung Cancer. 2024 Sep;195:107918. doi: 10.1016/j.lungcan.2024.107918. Epub 2024 Aug 5.

本文引用的文献

1
Finding key genes (UBE2T, KIF4A, CDCA3, and CDCA5) co-expressed in hepatitis, cirrhosis and hepatocellular carcinoma based on multiple bioinformatics techniques.基于多种生物信息学技术,发现乙型肝炎、肝硬化和肝细胞癌中共同表达的关键基因(UBE2T、KIF4A、CDCA3 和 CDCA5)。
BMC Gastroenterol. 2024 Jun 18;24(1):205. doi: 10.1186/s12876-024-03288-7.
2
UBE2T mediates SORBS3 ubiquitination to enhance IL-6/STAT3 signaling and promote lung adenocarcinoma progression.UBE2T 介导 SORBS3 泛素化以增强 IL-6/STAT3 信号通路并促进肺腺癌进展。
J Biochem Mol Toxicol. 2024 Jun;38(6):e23743. doi: 10.1002/jbt.23743.
3
Prognostic implications of STK11 with different mutation status and its relationship with tumor-infiltrating immune cells in non-small cell lung cancer.
STK11 不同突变状态的预后意义及其与非小细胞肺癌肿瘤浸润免疫细胞的关系。
Front Immunol. 2024 Apr 26;15:1387896. doi: 10.3389/fimmu.2024.1387896. eCollection 2024.
4
FOXA1/UBE2T Inhibits CD8T Cell Activity by Inducing Mediates Glycolysis in Lung Adenocarcinoma.FOXA1/UBE2T 通过诱导肺腺癌中的糖酵解来抑制 CD8T 细胞的活性。
Front Biosci (Landmark Ed). 2024 Apr 1;29(4):134. doi: 10.31083/j.fbl2904134.
5
Knockdown of Ubiquitin-Conjugating Enzyme E2 T Abolishes the Progression of Head and Neck Squamous Cell Carcinoma by Inhibiting NF-Κb Signaling and inducing Ferroptosis.泛素连接酶 E2 T 的敲低通过抑制 NF-Κb 信号通路和诱导铁死亡来阻止头颈部鳞状细胞癌的进展。
Curr Protein Pept Sci. 2024;25(7):577-585. doi: 10.2174/0113892037287640240322084946.
6
miR-125b reverses cisplatin resistance by regulating autophagy via targeting RORA/BNIP3L axis in lung adenocarcinoma.miR-125b 通过靶向 RORA/BNIP3L 轴调控自噬逆转肺腺癌顺铂耐药。
Oncol Res. 2024 Mar 20;32(4):643-658. doi: 10.32604/or.2023.044491. eCollection 2024.
7
Circadian rhythms in CYP2A5 expression underlie the time-dependent effect of tegafur on breast cancer.生物钟节律对 CYP2A5 表达的影响是替加氟对乳腺癌呈现时间依赖性作用的基础。
Biochem Biophys Res Commun. 2024 May 14;708:149813. doi: 10.1016/j.bbrc.2024.149813. Epub 2024 Mar 20.
8
PBX1 as a novel master regulator in cancer: Its regulation, molecular biology, and therapeutic applications. PBX1 作为癌症中的新型主控调节因子:其调控、分子生物学及治疗应用。
Biochim Biophys Acta Rev Cancer. 2024 Mar;1879(2):189085. doi: 10.1016/j.bbcan.2024.189085. Epub 2024 Feb 8.
9
Lung cancer statistics, 2023.2023 年肺癌统计数据。
Cancer. 2024 Apr 15;130(8):1330-1348. doi: 10.1002/cncr.35128. Epub 2024 Jan 27.
10
CircNUP50 is a novel therapeutic target that promotes cisplatin resistance in ovarian cancer by modulating p53 ubiquitination.环状 RNA NUP50 是一种新型治疗靶点,通过调节 p53 泛素化促进卵巢癌对顺铂的耐药性。
J Nanobiotechnology. 2024 Jan 19;22(1):35. doi: 10.1186/s12951-024-02295-w.