Suppr超能文献

利用层粘连蛋白211从诱导多能干细胞高效且经济地分化诱导神经嵴细胞。

Efficient and cost-effective differentiation of induced neural crest cells from induced pluripotent stem cells using laminin 211.

作者信息

Takahashi Kazuma, Aritomi Shizuka, Honkawa Fumie, Asari Sayaka, Hirose Ken, Konishi Atsushi

机构信息

Ajinomoto Co., Inc., 1-1 Suzuki-cho, Kanagawa, Kawasaki, 210-8681, Japan.

出版信息

Regen Ther. 2024 Sep 8;26:749-759. doi: 10.1016/j.reth.2024.08.024. eCollection 2024 Jun.

Abstract

INTRODUCTION

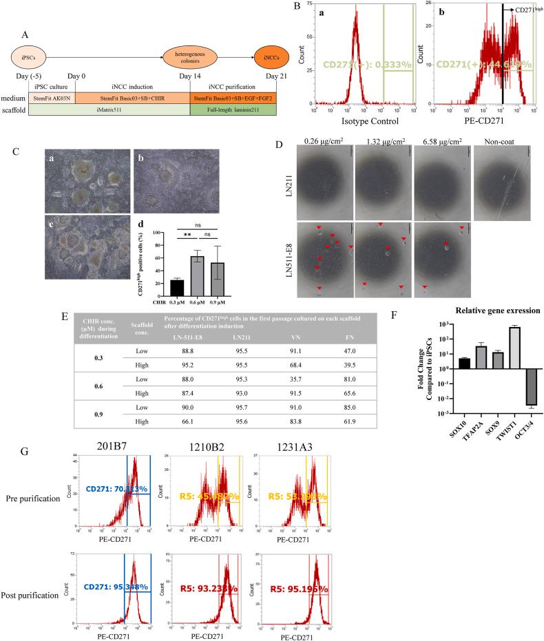
Neural crest cells (NCCs) are cell populations that originate during the formation of neural crest in developmental stages. They are characterized by their multipotency, self-renewal and migration potential. Given their ability to differentiate into various types of cells such as neurons and Schwann cells, NCCs hold promise for cell therapy applications. The conventional method for obtaining NCCs involves inducing them from stem cells like induced pluripotent stem cells (iPSCs), followed by a long-term passage or purification using fluorescence-activated cell sorting (FACS). Although FACS allows high purity induced neural crest cells (iNCCs) to be obtained quickly, it is complex and costly. Therefore, there is a need for a simpler, cost-effective and less time-consuming method for cell therapy application.

METHODS

To select differentiated iNCCs from heterogeneous cell populations quickly without using FACS, we adopted the use of scaffold material full-length laminin 211 (LN211), a recombinant, xeno-free protein suitable for cell therapy. After fist passage on LN211, iNCCs characterization was performed using polymerase chain reaction and flow cytometry. Additionally, proliferation and multipotency to various cells were evaluated.

RESULT

The iNCCs obtained using our new method expressed cranial NCC- related genes and exhibited stable proliferation ability for at least 57 days, while maintaining high expression level of the NCCs marker CD271. They demonstrated differentiation ability into several cell types: neurons, astrocytes, melanocytes, smooth muscle cells, osteoblasts, adipocytes and chondrocytes. Furthermore, they could be induced to differentiate into induced mesenchymal stem cells (iMSCs) which retain the essential functions of somatic MSCs.

CONCLUSION

In this study, we have developed novel method for obtaining high purity iNCCs differentiated from iPSCs in a short time using LN211 under xeno-free condition. Compared with traditional methods, like FACS or long-term passage, this approach enables the acquisition of a large amount of cells at a lower cost and labor, and it is expected to contribute to stable supply of large scale iNCCs for future cell therapy applications.

摘要

引言

神经嵴细胞(NCCs)是在发育阶段神经嵴形成过程中产生的细胞群体。它们具有多能性、自我更新和迁移潜能等特征。鉴于其能够分化为各种类型的细胞,如神经元和施万细胞,神经嵴细胞在细胞治疗应用方面具有广阔前景。获取神经嵴细胞的传统方法包括从诱导多能干细胞(iPSCs)等干细胞诱导生成神经嵴细胞,随后进行长期传代或使用荧光激活细胞分选(FACS)进行纯化。尽管FACS能够快速获得高纯度的诱导神经嵴细胞(iNCCs),但其操作复杂且成本高昂。因此,需要一种更简单、成本效益更高且耗时更少的方法用于细胞治疗应用。

方法

为了在不使用FACS的情况下快速从异质细胞群体中筛选出分化的iNCCs,我们采用了支架材料全长层粘连蛋白211(LN211),这是一种适用于细胞治疗的重组无动物源蛋白。在LN211上首次传代后,使用聚合酶链反应和流式细胞术对iNCCs进行表征。此外,还评估了其增殖能力和对各种细胞的多能性。

结果

使用我们的新方法获得的iNCCs表达颅神经嵴相关基因,并表现出至少57天的稳定增殖能力,同时维持神经嵴细胞标志物CD271的高表达水平。它们展示了向多种细胞类型分化的能力:神经元、星形胶质细胞、黑素细胞、平滑肌细胞、成骨细胞、脂肪细胞和软骨细胞。此外,它们可以被诱导分化为诱导间充质干细胞(iMSCs),这些细胞保留了体细胞间充质干细胞的基本功能。

结论

在本研究中,我们开发了一种新方法,可在无动物源条件下使用LN211在短时间内从iPSCs中获得高纯度的分化iNCCs。与传统方法如FACS或长期传代相比,这种方法能够以更低的成本和人力获取大量细胞,有望为未来细胞治疗应用中大规模iNCCs的稳定供应做出贡献。

https://cdn.ncbi.nlm.nih.gov/pmc/blobs/7e53/11406167/f96821ed7ed7/gr1.jpg

文献检索

告别复杂PubMed语法,用中文像聊天一样搜索,搜遍4000万医学文献。AI智能推荐,让科研检索更轻松。

立即免费搜索

文件翻译

保留排版,准确专业,支持PDF/Word/PPT等文件格式,支持 12+语言互译。

免费翻译文档

深度研究

AI帮你快速写综述,25分钟生成高质量综述,智能提取关键信息,辅助科研写作。

立即免费体验