Suppr超能文献

药物限制基因组结合位点可重新引导 PU.1 先驱转录因子活性。

Pharmacological restriction of genomic binding sites redirects PU.1 pioneer transcription factor activity.

机构信息

Department of Cell Biology, Albert Einstein College of Medicine, Bronx, NY, USA.

Department of Pharmaceutical Organic Chemistry, Faculty of Pharmacy, Mansoura University, Mansoura, Egypt.

出版信息

Nat Genet. 2024 Oct;56(10):2213-2227. doi: 10.1038/s41588-024-01911-7. Epub 2024 Sep 18.

Abstract

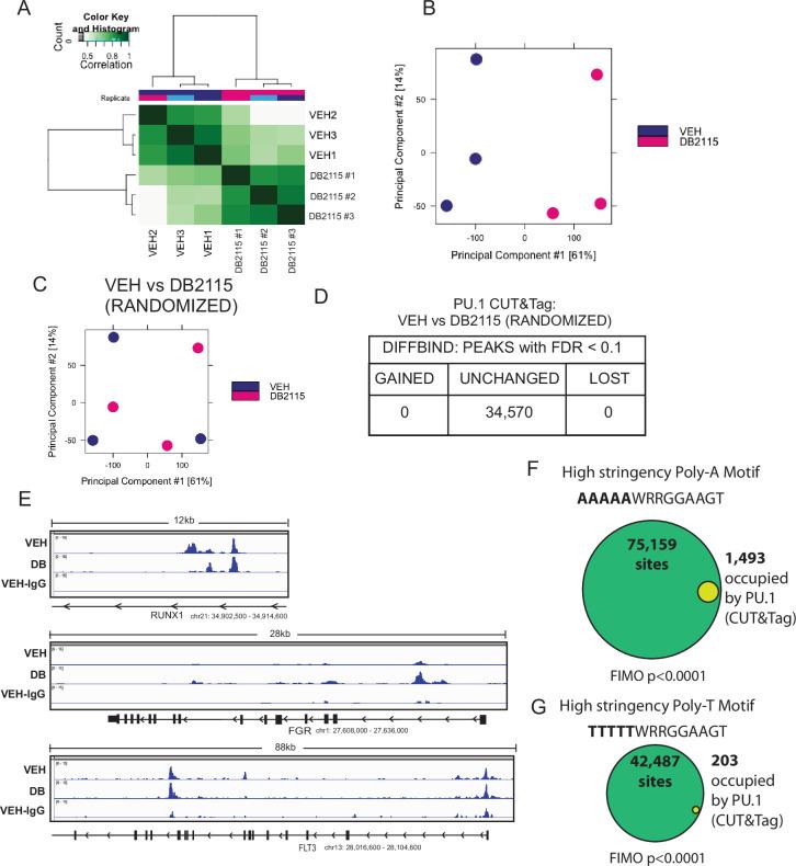
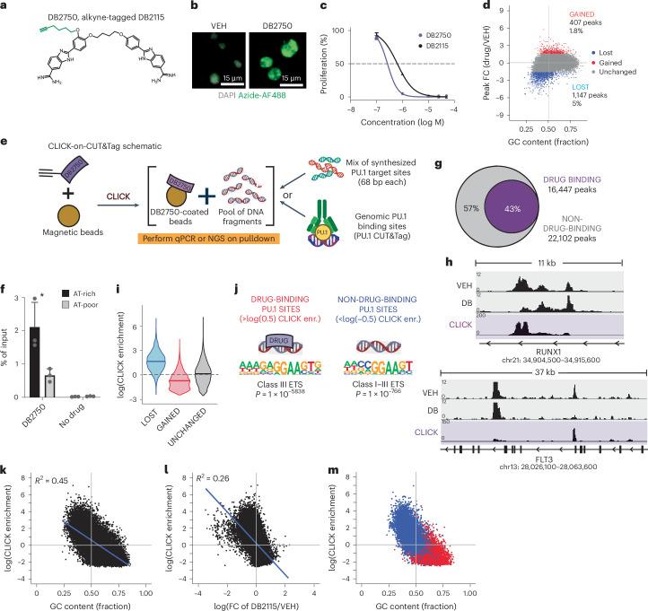
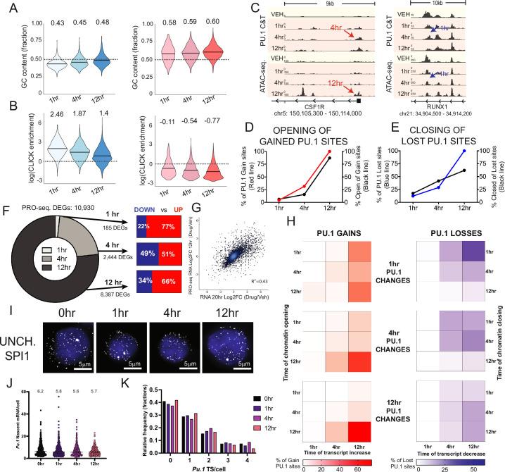
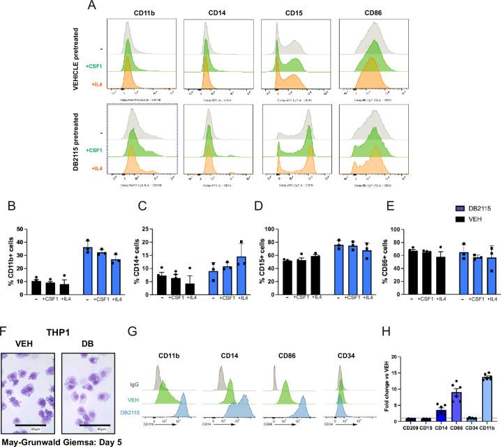
Transcription factor (TF) DNA-binding dynamics govern cell fate and identity. However, our ability to pharmacologically control TF localization is limited. Here we leverage chemically driven binding site restriction leading to robust and DNA-sequence-specific redistribution of PU.1, a pioneer TF pertinent to many hematopoietic malignancies. Through an innovative technique, 'CLICK-on-CUT&Tag', we characterize the hierarchy of de novo PU.1 motifs, predicting occupancy in the PU.1 cistrome under binding site restriction. Temporal and single-molecule studies of binding site restriction uncover the pioneering dynamics of native PU.1 and identify the paradoxical activation of an alternate target gene set driven by PU.1 localization to second-tier binding sites. These transcriptional changes were corroborated by genetic blockade and site-specific reporter assays. Binding site restriction and subsequent PU.1 network rewiring causes primary human leukemia cells to differentiate. In summary, pharmacologically induced TF redistribution can be harnessed to govern TF localization, actuate alternate gene networks and direct cell fate.

摘要

转录因子 (TF) 的 DNA 结合动力学决定了细胞的命运和身份。然而,我们能够在药理学上控制 TF 定位的能力是有限的。在这里,我们利用化学驱动的结合位点限制,导致 PU.1 的强大和 DNA 序列特异性重新分布,PU.1 是与许多血液恶性肿瘤相关的先驱 TF。通过一项创新技术“CLICK-on-CUT&Tag”,我们描述了从头开始的 PU.1 基序的层次结构,预测了在结合位点限制下 PU.1 顺式作用元件中的占有率。结合位点限制的时间和单分子研究揭示了天然 PU.1 的先驱动力学,并确定了由 PU.1 定位到第二级结合位点驱动的替代靶基因集的悖论激活。这些转录变化得到了遗传阻断和特异性报告基因检测的证实。结合位点限制和随后的 PU.1 网络重排导致原代人类白血病细胞分化。总之,药理学诱导的 TF 重分布可用于控制 TF 定位、激活替代基因网络和指导细胞命运。

https://cdn.ncbi.nlm.nih.gov/pmc/blobs/2c87/11525197/2be6ea27b0e7/41588_2024_1911_Fig1_HTML.jpg

文献检索

告别复杂PubMed语法,用中文像聊天一样搜索,搜遍4000万医学文献。AI智能推荐,让科研检索更轻松。

立即免费搜索

文件翻译

保留排版,准确专业,支持PDF/Word/PPT等文件格式,支持 12+语言互译。

免费翻译文档

深度研究

AI帮你快速写综述,25分钟生成高质量综述,智能提取关键信息,辅助科研写作。

立即免费体验