Suppr超能文献

槲皮素通过稳定缺氧诱导因子1α(HIF1A)蛋白减轻压迫诱导的细胞死亡和腰椎间盘退变。

Quercetin relieves compression-induced cell death and lumbar disc degeneration by stabilizing HIF1A protein.

作者信息

Ren Junxiao, Xin Rui, Cui Xiaoping, Xu Yongqing, Li Chuan

机构信息

The First Clinical Medical College of Yunnan University of Chinese Medicine, Kunming, 650500, Yunnan, China.

Chongqing Fengdu County Traditional Chinese Medicine Hospital, Chongqing, 408200, China.

出版信息

Heliyon. 2024 Sep 2;10(17):e37349. doi: 10.1016/j.heliyon.2024.e37349. eCollection 2024 Sep 15.

Abstract

BACKGROUND

Lumbar disc degeneration (LDD) is a prevalent condition characterized by the decreased viability and functional impairment of nucleus pulposus mesenchymal stem cells (NPMSCs). Shaoyao-Gancao decoction (SGD), a traditional Chinese medicine formula, has been used to treat LDD, but its active components and mechanisms are unclear.

METHODS

An integrative network pharmacology and transcriptome analysis were conducted to identify bioactive compounds in SGD that could target LDD. NPMSCs were cultured under mechanical compression as a cellular model of LDD. A rat model of annulus fibrosus needle-puncture was established to induce intervertebral disc degeneration. The effects of quercetin, a predicted active component, on alleviating compression-induced NPMSC death and LDD were evaluated and .

RESULTS

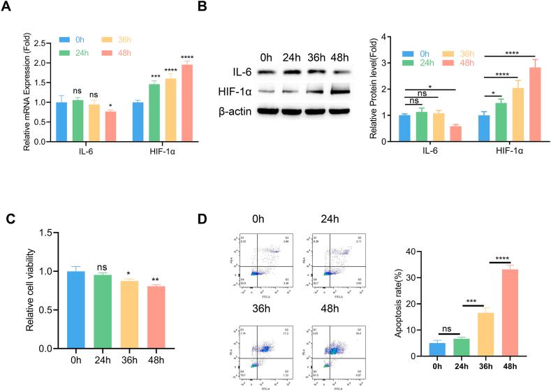
The analysis identified hypoxia-inducible factor 1-alpha (HIF1A) as a potential target of quercetin in LDD. HIF1A was upregulated in degenerated human disc samples and compression-treated NPMSCs. Quercetin treatment alleviated compression-induced oxidative stress, apoptosis, and loss of viability in NPMSCs by stabilizing HIF1A. The protective effects of quercetin were abrogated by HIF1A inhibition. In the rat model, quercetin ameliorated intervertebral disc degeneration.

CONCLUSION

Our study identified HIF1A as a protective factor against compression-induced cell death in NPMSCs. Quercetin, a bioactive compound found in the traditional Chinese medicine formula SGD, improved the survival of NPMSCs and alleviated LDD progression by stabilizing HIF1A. Targeting the HIF1A pathway through natural compounds like quercetin could represent a promising strategy for the clinical management of LDD and potentially other degenerative disc diseases.

摘要

背景

腰椎间盘退变(LDD)是一种常见病症,其特征为髓核间充质干细胞(NPMSCs)的活力下降和功能受损。芍药甘草汤(SGD)作为一种中药配方,已被用于治疗LDD,但其活性成分和作用机制尚不清楚。

方法

进行综合网络药理学和转录组分析,以确定SGD中可靶向LDD的生物活性化合物。将NPMSCs在机械压缩条件下培养,作为LDD的细胞模型。建立纤维环针刺大鼠模型以诱导椎间盘退变。评估预测的活性成分槲皮素对减轻压缩诱导的NPMSC死亡和LDD的作用。

结果

分析确定缺氧诱导因子1α(HIF1A)是LDD中槲皮素的潜在靶点。HIF1A在退变的人类椎间盘样本和经压缩处理的NPMSCs中上调。槲皮素治疗通过稳定HIF1A减轻了压缩诱导的NPMSCs氧化应激、细胞凋亡和活力丧失。HIF1A抑制消除了槲皮素的保护作用。在大鼠模型中,槲皮素改善了椎间盘退变。

结论

我们的研究确定HIF1A是抵抗压缩诱导的NPMSCs细胞死亡的保护因子。槲皮素是中药配方SGD中的一种生物活性化合物,通过稳定HIF1A提高了NPMSCs的存活率并减轻了LDD进展。通过槲皮素等天然化合物靶向HIF1A途径可能是LDD及潜在其他退行性椎间盘疾病临床治疗的一种有前景的策略。

https://cdn.ncbi.nlm.nih.gov/pmc/blobs/0897/11408125/50748ebd3694/gr1.jpg

文献检索

告别复杂PubMed语法,用中文像聊天一样搜索,搜遍4000万医学文献。AI智能推荐,让科研检索更轻松。

立即免费搜索

文件翻译

保留排版,准确专业,支持PDF/Word/PPT等文件格式,支持 12+语言互译。

免费翻译文档

深度研究

AI帮你快速写综述,25分钟生成高质量综述,智能提取关键信息,辅助科研写作。

立即免费体验