• 文献检索
  • 文档翻译
  • 深度研究
  • 学术资讯
  • Suppr Zotero 插件Zotero 插件
  • 邀请有礼
  • 套餐&价格
  • 历史记录
应用&插件
Suppr Zotero 插件Zotero 插件浏览器插件Mac 客户端Windows 客户端微信小程序
定价
高级版会员购买积分包购买API积分包
服务
文献检索文档翻译深度研究API 文档MCP 服务
关于我们
关于 Suppr公司介绍联系我们用户协议隐私条款
关注我们

Suppr 超能文献

核心技术专利:CN118964589B侵权必究
粤ICP备2023148730 号-1Suppr @ 2026

文献检索

告别复杂PubMed语法,用中文像聊天一样搜索,搜遍4000万医学文献。AI智能推荐,让科研检索更轻松。

立即免费搜索

文件翻译

保留排版,准确专业,支持PDF/Word/PPT等文件格式,支持 12+语言互译。

免费翻译文档

深度研究

AI帮你快速写综述,25分钟生成高质量综述,智能提取关键信息,辅助科研写作。

立即免费体验

基于芳基磺酰胺的NLRP3炎性小体小分子抑制剂的功能表征

Functional Characterization of an Arylsulfonamide-Based Small-Molecule Inhibitor of the NLRP3 Inflammasome.

作者信息

Biby Savannah, Mondal Prasenjit, Xu Yiming, Gomm Ashley, Kaur Baljit, Namme Jannatun N, Wang Changning, Tanzi Rudolph E, Zhang Shijun, Zhang Can

机构信息

Department of Medicinal Chemistry, Virginia Commonwealth University, Richmond, Virginia 23298, United States.

Genetics and Aging Research Unit, McCance Center for Brain Health, MassGeneral Institute for Neurodegenerative Disease, Department of Neurology, Massachusetts General Hospital, Harvard Medical School, Charlestown, Massachusetts 02129, United States.

出版信息

ACS Chem Neurosci. 2024 Oct 2;15(19):3576-3586. doi: 10.1021/acschemneuro.4c00512. Epub 2024 Sep 19.

DOI:10.1021/acschemneuro.4c00512
PMID:39297418
原文链接:https://pmc.ncbi.nlm.nih.gov/articles/PMC11450741/
Abstract

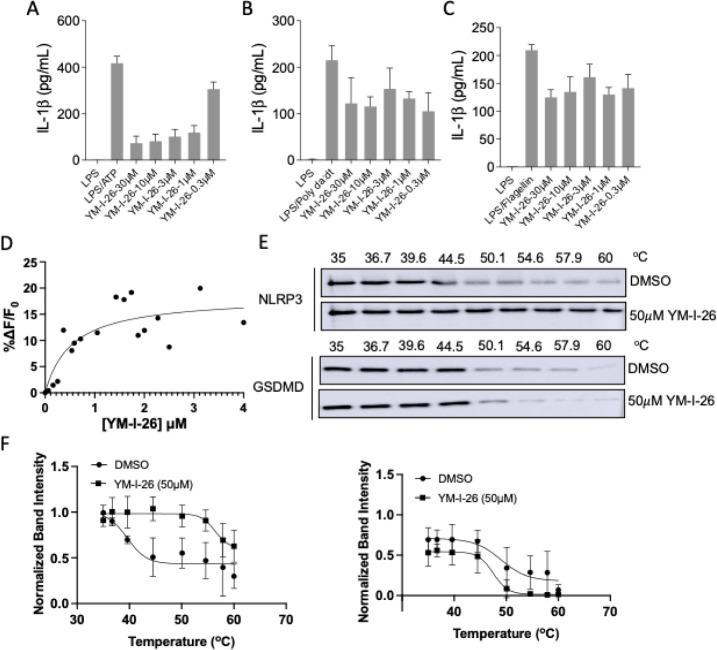
Considerable evidence indicates that the NOD-like receptor family pyrin domain-containing 3 (NLRP3) inflammasome plays key roles in human pathophysiology, suggesting it as a potential drug target. Currently, studies have yet to develop compounds that are promising therapeutics in the clinic by targeting the NLRP3 inflammasome. Herein, we aim to further biologically characterize a previously identified small-molecule inhibitor of the NLRP3 inflammasome from our group, YM-I-26, to confirm its functional activities. We showed that YM-I-26 is highly selective toward the NLRP3 inflammasome and binds to NLRP3 directly. A systemic analysis revealed YM-I-26 with inflammation-related and immunomodulatory activities by the Eurofins BioMAP Diversity PLUS panel. In addition, studies using the mouse microglia BV2 cell model demonstrated that YM-I-26 is not cytotoxic, improved the phagocytotic functions of BV2 cells toward beta-amyloid, and suppressed the production of cytokines of IL-1β and IL-10 upon the activation of the NLRP3 inflammasome. Collectively, our studies support the functional activities of YM-I-26 as a NLRP3 inhibitor in physiologically relevant cell models, and warrant future studies of YM-I-26 and its analogs to advance the drug development as potential therapeutics.

摘要

大量证据表明,含吡咯结构域的NOD样受体家族3(NLRP3)炎性小体在人类病理生理学中起关键作用,这表明它是一个潜在的药物靶点。目前,针对NLRP3炎性小体的化合物研究尚未开发出有望用于临床治疗的药物。在此,我们旨在进一步从生物学角度表征我们团队之前鉴定出的一种NLRP3炎性小体小分子抑制剂YM-I-26,以确认其功能活性。我们发现YM-I-26对NLRP3炎性小体具有高度选择性,并能直接与NLRP3结合。通过欧洲药典生物图谱多样性增强板进行的系统分析揭示了YM-I-26具有炎症相关和免疫调节活性。此外,使用小鼠小胶质细胞BV2细胞模型的研究表明,YM-I-26没有细胞毒性,改善了BV2细胞对β-淀粉样蛋白的吞噬功能,并在NLRP3炎性小体激活后抑制了IL-1β和IL-10细胞因子的产生。总体而言,我们的研究支持了YM-I-26作为NLRP3抑制剂在生理相关细胞模型中的功能活性,并为未来对YM-I-26及其类似物的研究提供了依据,以推动其作为潜在治疗药物的开发。

https://cdn.ncbi.nlm.nih.gov/pmc/blobs/d6ff/11450741/3cd34abfa617/cn4c00512_0009.jpg
https://cdn.ncbi.nlm.nih.gov/pmc/blobs/d6ff/11450741/04548b1a7f6f/cn4c00512_0001.jpg
https://cdn.ncbi.nlm.nih.gov/pmc/blobs/d6ff/11450741/ae55ffd5c004/cn4c00512_0002.jpg
https://cdn.ncbi.nlm.nih.gov/pmc/blobs/d6ff/11450741/93409b0ea7bb/cn4c00512_0003.jpg
https://cdn.ncbi.nlm.nih.gov/pmc/blobs/d6ff/11450741/7247960ab01d/cn4c00512_0004.jpg
https://cdn.ncbi.nlm.nih.gov/pmc/blobs/d6ff/11450741/06c27fe195ed/cn4c00512_0005.jpg
https://cdn.ncbi.nlm.nih.gov/pmc/blobs/d6ff/11450741/5cf8c5a48235/cn4c00512_0006.jpg
https://cdn.ncbi.nlm.nih.gov/pmc/blobs/d6ff/11450741/e16bb5822f62/cn4c00512_0007.jpg
https://cdn.ncbi.nlm.nih.gov/pmc/blobs/d6ff/11450741/0026c3ceca6b/cn4c00512_0008.jpg
https://cdn.ncbi.nlm.nih.gov/pmc/blobs/d6ff/11450741/3cd34abfa617/cn4c00512_0009.jpg
https://cdn.ncbi.nlm.nih.gov/pmc/blobs/d6ff/11450741/04548b1a7f6f/cn4c00512_0001.jpg
https://cdn.ncbi.nlm.nih.gov/pmc/blobs/d6ff/11450741/ae55ffd5c004/cn4c00512_0002.jpg
https://cdn.ncbi.nlm.nih.gov/pmc/blobs/d6ff/11450741/93409b0ea7bb/cn4c00512_0003.jpg
https://cdn.ncbi.nlm.nih.gov/pmc/blobs/d6ff/11450741/7247960ab01d/cn4c00512_0004.jpg
https://cdn.ncbi.nlm.nih.gov/pmc/blobs/d6ff/11450741/06c27fe195ed/cn4c00512_0005.jpg
https://cdn.ncbi.nlm.nih.gov/pmc/blobs/d6ff/11450741/5cf8c5a48235/cn4c00512_0006.jpg
https://cdn.ncbi.nlm.nih.gov/pmc/blobs/d6ff/11450741/e16bb5822f62/cn4c00512_0007.jpg
https://cdn.ncbi.nlm.nih.gov/pmc/blobs/d6ff/11450741/0026c3ceca6b/cn4c00512_0008.jpg
https://cdn.ncbi.nlm.nih.gov/pmc/blobs/d6ff/11450741/3cd34abfa617/cn4c00512_0009.jpg

相似文献

1
Functional Characterization of an Arylsulfonamide-Based Small-Molecule Inhibitor of the NLRP3 Inflammasome.基于芳基磺酰胺的NLRP3炎性小体小分子抑制剂的功能表征
ACS Chem Neurosci. 2024 Oct 2;15(19):3576-3586. doi: 10.1021/acschemneuro.4c00512. Epub 2024 Sep 19.
2
Beta-amyloid activates NLRP3 inflammasome via TLR4 in mouse microglia.β-淀粉样蛋白通过 TLR4 在小鼠小胶质细胞中激活 NLRP3 炎性体。
Neurosci Lett. 2020 Sep 25;736:135279. doi: 10.1016/j.neulet.2020.135279. Epub 2020 Jul 26.
3
Characterization of a small molecule inhibitor of the NLRP3 inflammasome and its potential use for acute lung injury.NLRP3 炎性小体小分子抑制剂的特性及其在急性肺损伤中的潜在应用。
Bioorg Chem. 2024 Sep;150:107562. doi: 10.1016/j.bioorg.2024.107562. Epub 2024 Jun 17.
4
Activating α7 nicotinic acetylcholine receptor inhibits NLRP3 inflammasome through regulation of β-arrestin-1.激活α7 烟碱型乙酰胆碱受体通过调节β-arrestin-1 抑制 NLRP3 炎症小体。
CNS Neurosci Ther. 2017 Nov;23(11):875-884. doi: 10.1111/cns.12758. Epub 2017 Sep 21.
5
Development of small molecule inhibitors targeting NLRP3 inflammasome pathway for inflammatory diseases.针对 NLRP3 炎性小体通路的小分子抑制剂用于炎症性疾病的开发。
Eur J Med Chem. 2020 Jan 1;185:111822. doi: 10.1016/j.ejmech.2019.111822. Epub 2019 Oct 30.
6
Activation of the NLRP3 inflammasome in microglia: the role of ceramide.小胶质细胞中NLRP3炎性小体的激活:神经酰胺的作用。
J Neurochem. 2017 Dec;143(5):534-550. doi: 10.1111/jnc.14225. Epub 2017 Oct 26.
7
Corylin inhibits LPS-induced inflammatory response and attenuates the activation of NLRP3 inflammasome in microglia.考利林抑制脂多糖诱导的小胶质细胞炎症反应并减弱 NLRP3 炎性体的激活。
BMC Complement Altern Med. 2018 Aug 15;18(1):221. doi: 10.1186/s12906-018-2287-5.
8
Semaglutide attenuates seizure severity and ameliorates cognitive dysfunction by blocking the NLR family pyrin domain containing 3 inflammasome in pentylenetetrazole‑kindled mice.司美格鲁肽通过阻断戊四氮点燃小鼠中的 NLR 家族 pyrin 结构域包含蛋白 3 炎性小体,减轻癫痫发作严重程度并改善认知功能障碍。
Int J Mol Med. 2021 Dec;48(6). doi: 10.3892/ijmm.2021.5052. Epub 2021 Oct 22.
9
NLRP3 inflammasome inhibition attenuates subacute neurotoxicity induced by acrylamide in vitro and in vivo.NLRP3 炎性小体抑制减轻丙烯酰胺在体外和体内诱导的亚急性神经毒性。
Toxicology. 2020 Feb 28;432:152392. doi: 10.1016/j.tox.2020.152392. Epub 2020 Jan 31.
10
α1-antitrypsin mitigates NLRP3-inflammasome activation in amyloid β-stimulated murine astrocytes.α1-抗胰蛋白酶可减轻淀粉样 β 刺激的小鼠星形胶质细胞中 NLRP3 炎性小体的激活。
J Neuroinflammation. 2018 Sep 27;15(1):282. doi: 10.1186/s12974-018-1319-x.

本文引用的文献

1
Anti-wrinkle efficacy of standardized phenolic acids polymer extract (PAPE) from propolis: Implications for antiaging and skin health.标准化多酚酸聚合物提取物(PAPE)对蜂胶抗皱功效的影响:对延缓衰老和皮肤健康的意义。
J Cosmet Dermatol. 2024 Oct;23(10):3372-3381. doi: 10.1111/jocd.16405. Epub 2024 Jun 28.
2
Design and Discovery of Novel NLRP3 Inhibitors and PET Imaging Radiotracers Based on a 1,2,3-Triazole-Bearing Scaffold.基于含 1,2,3-三唑骨架的设计与发现新型 NLRP3 抑制剂和 PET 成像放射性配体。
J Med Chem. 2024 Jan 11;67(1):555-571. doi: 10.1021/acs.jmedchem.3c01782. Epub 2023 Dec 27.
3
A randomized, double-blind phase 1b study evaluating the safety, tolerability, pharmacokinetics and pharmacodynamics of the NLRP3 inhibitor selnoflast in patients with moderate to severe active ulcerative colitis.
一项评估 NLRP3 抑制剂 selnoflast 在中重度活动性溃疡性结肠炎患者中的安全性、耐受性、药代动力学和药效学的随机、双盲 1b 期研究。
Clin Transl Med. 2023 Nov;13(11):e1471. doi: 10.1002/ctm2.1471.
4
Cryo-EM structures of the active NLRP3 inflammasome disc.NLRP3 炎性小体活性盘的冷冻电镜结构。
Nature. 2023 Jan;613(7944):595-600. doi: 10.1038/s41586-022-05570-8. Epub 2022 Nov 28.
5
Development of sulfonamide-based NLRP3 inhibitors: Further modifications and optimization through structure-activity relationship studies.基于磺胺的 NLRP3 抑制剂的开发:通过构效关系研究的进一步修饰和优化。
Eur J Med Chem. 2022 Aug 5;238:114468. doi: 10.1016/j.ejmech.2022.114468. Epub 2022 May 21.
6
Degradation and inhibition of epigenetic regulatory protein BRD4 exacerbate Alzheimer's disease-related neuropathology in cell models.表观遗传调节蛋白 BRD4 的降解和抑制加剧了细胞模型中阿尔茨海默病相关的神经病理学。
J Biol Chem. 2022 Apr;298(4):101794. doi: 10.1016/j.jbc.2022.101794. Epub 2022 Mar 3.
7
Structure of the NLRP3 decamer bound to the cytokine release inhibitor CRID3.NLRP3 十聚体与细胞因子释放抑制剂 CRID3 结合的结构。
Nature. 2022 Apr;604(7904):184-189. doi: 10.1038/s41586-022-04467-w. Epub 2022 Feb 3.
8
Novel Positron Emission Tomography Radiotracers for Imaging Mitochondrial Complex I.新型正电子发射断层扫描放射性示踪剂用于成像线粒体复合物 I。
ACS Chem Neurosci. 2021 Dec 15;12(24):4491-4499. doi: 10.1021/acschemneuro.1c00297. Epub 2021 Nov 23.
9
RRx-001 ameliorates inflammatory diseases by acting as a potent covalent NLRP3 inhibitor.RRx-001 通过作为一种有效的半胱天冬酶-1 抑制剂来改善炎症性疾病。
Cell Mol Immunol. 2021 Jun;18(6):1425-1436. doi: 10.1038/s41423-021-00683-y. Epub 2021 May 10.
10
Gasdermin D mediates the maturation and release of IL-1α downstream of inflammasomes.Gasdermin D 介导了炎症小体下游的 IL-1α 的成熟和释放。
Cell Rep. 2021 Mar 23;34(12):108887. doi: 10.1016/j.celrep.2021.108887.