Suppr超能文献

粘细菌 Myxococcus macrosporus 的光形态发生:对光调控细胞发育的新认识。

Photomorphogenesis of Myxococcus macrosporus: new insights for light-regulation of cell development.

机构信息

Department of Microbiology and Molecular Genetics, College of Biological Sciences, University of California-Davis, One Shields Ave, Davis, CA, 95616, USA.

Department of Biology, Northeastern Illinois University, 5500 N. St. Louis Ave., Chicago, IL, 60625, USA.

出版信息

Photochem Photobiol Sci. 2024 Oct;23(10):1857-1870. doi: 10.1007/s43630-024-00635-1. Epub 2024 Sep 19.

Abstract

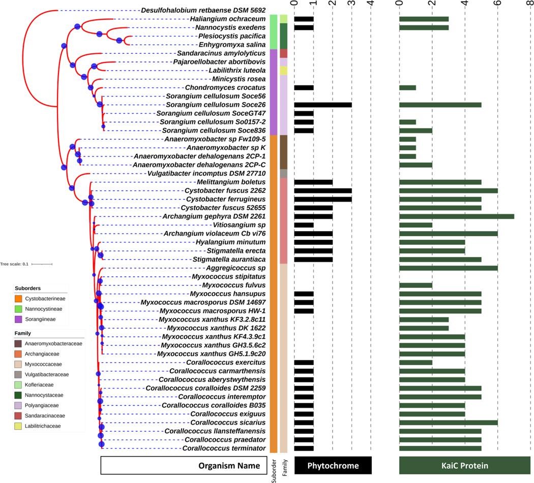
Myxobacteria are non-photosynthetic bacteria distinguished among prokaryotes by a multicellular stage in their life cycle known as fruiting bodies that are formed in response to nutrient deprivation and stimulated by light. Here, we report an entrained, rhythmic pattern of Myxococcus macrosporus fruiting bodies, forming consistently spaced concentric rings when grown in the dark. Light exposure disrupts this rhythmic phenotype, resulting in a sporadic arrangement and reduced fruiting-body count. M. macrosporus genome encodes a red-light photoreceptor, a bacteriophytochrome (BphP), previously shown to affect the fruiting-body formation in the related myxobacterium Stigmatella aurantiaca. Similarly, the formation of M. macrosporus fruiting bodies is also impacted by the exposure to BphP-specific wavelengths of light. RNA-Seq analysis of M. macrosporus revealed constitutive expression of the bphP gene. Phytochromes, as light-regulated enzymes, control many aspects of plant development including photomorphogenesis. They are intrinsically correlated to circadian clock proteins, impacting the overall light-mediated entrainment of the circadian clock. However, this functional relationship remains unexplored in non-photosynthetic prokaryotes. Genomic analysis unveiled the presence of multiple homologs of cyanobacterial core oscillatory gene, kaiC, in various myxobacteria, including M. macrosporus, S. aurantiaca and M. xanthus. RNA-Seq analysis verified the expression of all kaiC homologs in M. macrosporus and the closely related M. xanthus, which lacks bphP genes. Overall, this study unravels the rhythmic growth pattern during M. macrosporus development, governed by environmental factors such as light and nutrients. In addition, myxobacteria may have a time-measuring mechanism resembling the cyanobacterial circadian clock that links the photoreceptor (BphP) function to the observed rhythmic behavior.

摘要

粘细菌是原核生物中的一种,其生命周期中有一个多细胞阶段,称为子实体,它是在营养缺乏和光照刺激下形成的。在这里,我们报告了粘球菌(Myxococcus macrosporus)子实体的一种受约束的、有节奏的模式,当在黑暗中生长时,它会形成一致间隔的同心环。光照会破坏这种有节奏的表型,导致排列变得稀疏,子实体数量减少。M. macrosporus 基因组编码了一种红光光受体,一种细菌视黄醛(BphP),先前的研究表明它会影响相关粘细菌橙色硫细菌(Stigmatella aurantiaca)的子实体形成。同样,M. macrosporus 子实体的形成也受到 BphP 特定波长光的影响。M. macrosporus 的 RNA-Seq 分析显示 bphP 基因的组成型表达。作为光调节酶的光受体控制着植物发育的许多方面,包括光形态发生。它们与生物钟蛋白内在相关,影响生物钟的整体光诱导驯化。然而,这种功能关系在非光合原核生物中仍未得到探索。基因组分析揭示了多种蓝藻核心振荡基因 kaiC 的同源物存在于各种粘细菌中,包括 M. macrosporus、橙色硫细菌和 M. xanthus。RNA-Seq 分析证实了 M. macrosporus 和密切相关的 M. xanthus 中所有 kaiC 同源物的表达,而 M. xanthus 缺乏 bphP 基因。总的来说,这项研究揭示了 M. macrosporus 发育过程中的节奏性生长模式,受光照和营养等环境因素的控制。此外,粘细菌可能具有类似于蓝藻生物钟的计时机制,将光受体(BphP)的功能与观察到的节奏行为联系起来。

https://cdn.ncbi.nlm.nih.gov/pmc/blobs/cd6e/11832031/d6b284e31d03/nihms-2049306-f0001.jpg

文献检索

告别复杂PubMed语法,用中文像聊天一样搜索,搜遍4000万医学文献。AI智能推荐,让科研检索更轻松。

立即免费搜索

文件翻译

保留排版,准确专业,支持PDF/Word/PPT等文件格式,支持 12+语言互译。

免费翻译文档

深度研究

AI帮你快速写综述,25分钟生成高质量综述,智能提取关键信息,辅助科研写作。

立即免费体验