Suppr超能文献

犬间充质干细胞衍生的外泌体通过miR-146a调节的巨噬细胞极化减轻肾缺血再灌注损伤。

Canine mesenchymal stem cell-derived exosomes attenuate renal ischemia-reperfusion injury through miR-146a-regulated macrophage polarization.

作者信息

Liu HaiFeng, Deng Hongchuan, Huang Haocheng, Cao Jiahui, Wang Xinmiao, Zhou Ziyao, Zhong Zhijun, Chen Dechun, Peng Guangneng

机构信息

Department of Veterinary Surgery, College of Veterinary Medicine, Sichuan Agricultural University, Chengdu, China.

College of Animal and Veterinary Sciences, Southwest Minzu University, Chengdu, China.

出版信息

Front Vet Sci. 2024 Sep 9;11:1456855. doi: 10.3389/fvets.2024.1456855. eCollection 2024.

Abstract

INTRODUCTION

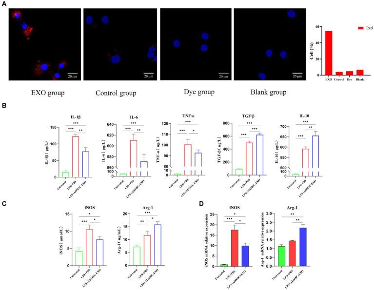
The most common factor leading to renal failure or death is renal IR (ischemia-reperfusion). Studies have shown that mesenchymal stem cells (MSCs) and their exosomes have potential therapeutic effects for IR injury by inhibiting M1 macrophage polarization and inflammation. In this study, the protective effect and anti-inflammatory mechanism of adipose-derived mesenchymal stem cell-derived exosomes (ADMSC-Exos) after renal IR were investigated.

METHOD

Initially, ADMSC-Exos were intravenously injected into IR experimental beagles, and the subsequent assessment focused on inflammatory damage and macrophage phenotype. Furthermore, an inflammatory model was established by inducing DH82 cells with LPS. The impact on inflammation and macrophage phenotype was then evaluated using ADMSC and regulatory miR-146a.

RESULTS

Following the administration of ADMSC-Exos in IR canines, a shift from M1 to M2 macrophage polarization was observed. Similarly, experiments demonstrated that ADMSC-Exos enhanced the transformation of LPS-induced macrophages from M1 to M2 type. Notably, the promotion of macrophage polarization by ADMSC-Exos was found to be attenuated upon the inhibition of miR-146a in ADMSC-Exos.

CONCLUSION

These findings suggest that miR-146a plays a significant role in facilitating the transition of LPS-induced macrophages from M1 to M2 phenotype. As a result, the modulation of macrophage polarization by ADMSC-Exos is achieved via the encapsulation and conveyance of miR-146a, leading to diminished infiltration of inflammatory cells in renal tissue and mitigation of the inflammatory reaction following canine renal IR.

摘要

引言

导致肾衰竭或死亡的最常见因素是肾脏缺血再灌注(IR)。研究表明,间充质干细胞(MSCs)及其外泌体通过抑制M1巨噬细胞极化和炎症反应,对缺血再灌注损伤具有潜在的治疗作用。在本研究中,我们探究了脂肪来源的间充质干细胞外泌体(ADMSC-Exos)在肾脏缺血再灌注后的保护作用及抗炎机制。

方法

首先,将ADMSC-Exos静脉注射到缺血再灌注实验犬体内,随后的评估聚焦于炎症损伤和巨噬细胞表型。此外,通过用脂多糖(LPS)诱导DH82细胞建立炎症模型。然后使用ADMSC和调节性miR-146a评估对炎症和巨噬细胞表型的影响。

结果

在缺血再灌注犬体内给予ADMSC-Exos后,观察到巨噬细胞极化从M1型向M2型转变。同样,实验表明ADMSC-Exos增强了LPS诱导的巨噬细胞从M1型向M2型的转变。值得注意的是,当抑制ADMSC-Exos中的miR-146a时,发现ADMSC-Exos对巨噬细胞极化的促进作用减弱。

结论

这些发现表明,miR-146a在促进LPS诱导的巨噬细胞从M1型向M2型表型转变中起重要作用。因此,ADMSC-Exos通过包裹和传递miR-146a实现对巨噬细胞极化的调节,从而减少犬肾缺血再灌注后肾组织中炎性细胞的浸润并减轻炎症反应。

https://cdn.ncbi.nlm.nih.gov/pmc/blobs/1643/11417097/e0e61a78d63d/fvets-11-1456855-g001.jpg

文献检索

告别复杂PubMed语法,用中文像聊天一样搜索,搜遍4000万医学文献。AI智能推荐,让科研检索更轻松。

立即免费搜索

文件翻译

保留排版,准确专业,支持PDF/Word/PPT等文件格式,支持 12+语言互译。

免费翻译文档

深度研究

AI帮你快速写综述,25分钟生成高质量综述,智能提取关键信息,辅助科研写作。

立即免费体验