Suppr超能文献

敲低小胶质细胞铁摄取基因 Slc11a2 以性别特异性方式加重 APP/PS1 阿尔茨海默病模型的认知功能障碍并改变小胶质细胞转录谱。

Knockdown of microglial iron import gene, Slc11a2, worsens cognitive function and alters microglial transcriptional landscape in a sex-specific manner in the APP/PS1 model of Alzheimer's disease.

机构信息

Department of Molecular Physiology and Biophysics, Vanderbilt University, 702 Light Hall, Nashville, TN, USA.

Creative Data Solutions, Vanderbilt Center for Stem Cell Biology, Nashville, TN, USA.

出版信息

J Neuroinflammation. 2024 Sep 27;21(1):238. doi: 10.1186/s12974-024-03238-w.

Abstract

BACKGROUND

Microglial cell iron load and inflammatory activation are significant hallmarks of late-stage Alzheimer's disease (AD). In vitro, microglia preferentially upregulate the iron importer, divalent metal transporter 1 (DMT1, gene name Slc11a2) in response to inflammatory stimuli, and excess iron can augment cellular inflammation, suggesting a feed-forward loop between iron import mechanisms and inflammatory signaling. However, it is not understood whether microglial iron import mechanisms directly contribute to inflammatory signaling and chronic disease in vivo. These studies determined the effects of microglial-specific knockdown of Slc11a2 on AD-related cognitive decline and microglial transcriptional phenotype.

METHODS

In vitro experiments and RT-qPCR were used to assess a role for DMT1 in amyloid-β-associated inflammation. To determine the effects of microglial Slc11a2 knockdown on AD-related phenotypes in vivo, triple-transgenic Cx3cr1;Slc11a2;APP/PS1 mice were generated and administered corn oil or tamoxifen to induce knockdown at 5-6 months of age. Both sexes underwent behavioral analyses to assess cognition and memory (12-15 months of age). Hippocampal CD11b+ microglia were magnetically isolated from female mice (15-17 months) and bulk RNA-sequencing analysis was conducted.

RESULTS

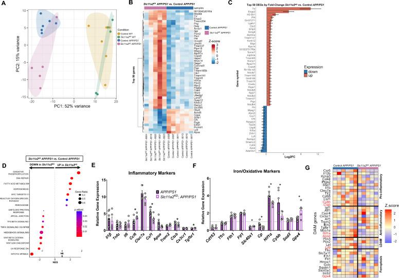
DMT1 inhibition in vitro robustly decreased Aβ-induced inflammatory gene expression and cellular iron levels in conditions of excess iron. In vivo, Slc11a2 APP/PS1 female, but not male, mice displayed a significant worsening of memory function in Morris water maze and a fear conditioning assay, along with significant hyperactivity compared to control WT and APP/PS1 mice. Hippocampal microglia from Slc11a2 APP/PS1 females displayed significant increases in Enpp2, Ttr, and the iron-export gene, Slc40a1, compared to control APP/PS1 cells. Slc11a2 cells from APP/PS1 females also exhibited decreased expression of markers associated with subsets of disease-associated microglia (DAMs), such as Apoe, Ctsb, Ly9, Csf1, and Hif1α.

CONCLUSIONS

This work suggests a sex-specific role for microglial iron import gene Slc11a2 in propagating behavioral and cognitive phenotypes in the APP/PS1 model of AD. These data also highlight an association between loss of a DAM-like phenotype in microglia and cognitive deficits in Slc11a2 APP/PS1 female mice. Overall, this work illuminates an iron-related pathway in microglia that may serve a protective role during disease and offers insight into mechanisms behind disease-related sex differences.

摘要

背景

小胶质细胞铁负荷和炎症激活是晚期阿尔茨海默病(AD)的重要标志。体外,小胶质细胞在炎症刺激下优先上调铁摄取体二价金属转运蛋白 1(DMT1,基因名称 Slc11a2),过量的铁可以增强细胞炎症,这表明铁摄取机制和炎症信号之间存在正反馈环。然而,尚不清楚小胶质细胞铁摄取机制是否直接导致体内炎症信号和慢性疾病。这些研究确定了小胶质细胞特异性 Slc11a2 敲低对 AD 相关认知下降和小胶质细胞转录表型的影响。

方法

体外实验和 RT-qPCR 用于评估 DMT1 在淀粉样β相关炎症中的作用。为了确定小胶质细胞 Slc11a2 敲低对体内 AD 相关表型的影响,生成了 Cx3cr1;Slc11a2;APP/PS1 三重转基因小鼠,并在 5-6 个月大时用玉米油或他莫昔芬诱导敲低。雌雄两性均接受行为分析以评估认知和记忆(12-15 个月大)。从 15-17 个月大的雌性小鼠中分离海马体 CD11b+小胶质细胞,并进行批量 RNA 测序分析。

结果

体外 DMT1 抑制可显著降低过量铁条件下 Aβ诱导的炎症基因表达和细胞内铁水平。在体内,Slc11a2 APP/PS1 雌性而非雄性小鼠在 Morris 水迷宫和恐惧条件反射试验中表现出记忆功能的显著恶化,与对照 WT 和 APP/PS1 小鼠相比,它们的活动过度。与对照 APP/PS1 细胞相比,Slc11a2 APP/PS1 雌性小鼠的海马体小胶质细胞中 Enpp2、Ttr 和铁输出基因 Slc40a1 显著增加。APP/PS1 雌性小鼠的 Slc11a2 细胞还表现出与疾病相关小胶质细胞(DAMs)亚群相关标记物的表达减少,例如 Apoe、Ctsb、Ly9、Csf1 和 Hif1α。

结论

这项工作表明,小胶质细胞铁摄取基因 Slc11a2 在 APP/PS1 型 AD 模型中具有性别特异性作用,可促进行为和认知表型。这些数据还突出了微胶质细胞中 DAM 样表型丧失与 Slc11a2 APP/PS1 雌性小鼠认知缺陷之间的关联。总的来说,这项工作阐明了小胶质细胞中与铁相关的途径,该途径在疾病期间可能发挥保护作用,并为疾病相关性别差异背后的机制提供了深入了解。

https://cdn.ncbi.nlm.nih.gov/pmc/blobs/c25e/11438269/0221da563e90/12974_2024_3238_Fig1_HTML.jpg

文献检索

告别复杂PubMed语法,用中文像聊天一样搜索,搜遍4000万医学文献。AI智能推荐,让科研检索更轻松。

立即免费搜索

文件翻译

保留排版,准确专业,支持PDF/Word/PPT等文件格式,支持 12+语言互译。

免费翻译文档

深度研究

AI帮你快速写综述,25分钟生成高质量综述,智能提取关键信息,辅助科研写作。

立即免费体验