Suppr超能文献

载气袋嵌入式 MIL-101(Fe) 金属有机骨架通过铁离子和香菇多糖的战略递送实现肿瘤微环境激活循环的放大

Air bag-embedded MIL-101(Fe) metal-organic frameworks for an amplified tumor microenvironment activation loop through strategic delivery of iron ions and lentinan.

机构信息

Affiliated Hospital of Integrated Traditional Chinese and Western Medicine, Nanjing University of Chinese Medicine, Nanjing, 210028, China.

Jiangsu Province Academy of Traditional Chinese Medicine, Nanjing, 210028, China.

出版信息

Theranostics. 2024 Sep 9;14(15):5883-5902. doi: 10.7150/thno.99303. eCollection 2024.

Abstract

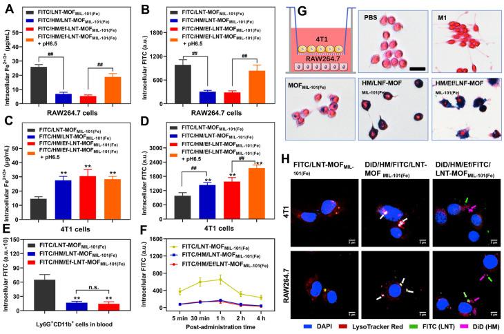
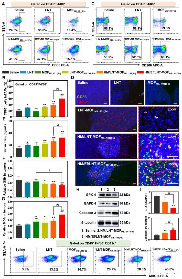
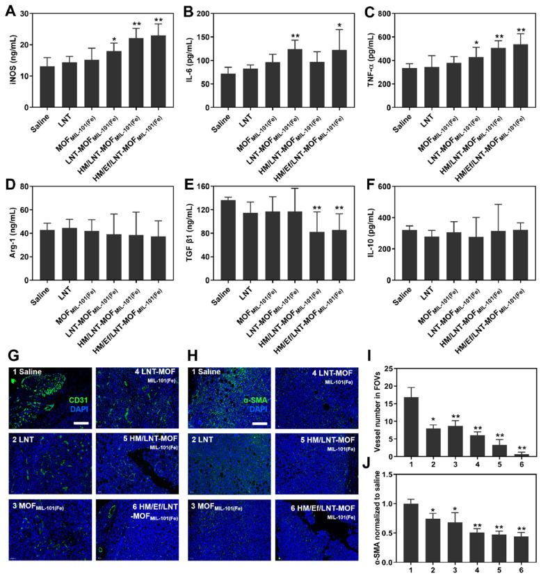
Iron-based nanocarriers have demonstrated potential in redirecting tumor associated macrophages (TAMs) polarization towards the M1 phenotype, critical for activating the tumor microenvironment (TME) in triple negative breast cancer (TNBC). However, their real-world effectiveness is curtailed by insufficient Fe exposure and the absence of suitable synergists in tumors. We introduce an air bag-embedded iron-based MIL-101 metal-organic frameworks (MOF) for igniting the TME in TNBC through bubble-driven tumoral codelivery of Fe and lentinan. This system, named HM/Ef/LNT-MOF, features nano-sized MOF as the core, embedded NaHCO as a pH-triggered air bag, electrostatically-adsorbed lentinan forming the inner shell, and a shield shell with 4T1&red blood cell hybrid membrane. HM/Ef/LNT-MOF can mitigate non-specific capture in the bloodstream but respond to the acidic tumor milieu, rapidly generating a burst of CO bubbles to disassemble MOF. Upon entering tumors, lentinan-induced interferon-γ (IFN-γ) enable Fe facilitating an enhanced ferroptosis and Fenton-like reaction, pushing TAMs towards M1 polarization via the "IFN-γ-ferroptosis-ROS-Caspase-3" pathway. Moreover, HM/Ef/LNT-MOF increases the infiltration of T lymphocytes and decreases regulatory T cells. These cascading immune responses synergistically foster a loop of amplified TME activation based on TAMs M1 polarization, showcasing notable advancements in anticancer effectiveness and promise for various combination therapies. This study utilizes an "embedded air-bag" strategy to achieve strategic codelivery of Fe and lentinan, providing a new tool for engineering the TME.

摘要

基于铁的纳米载体在将肿瘤相关巨噬细胞(TAMs)极化转向 M1 表型方面显示出了潜力,这对于激活三阴性乳腺癌(TNBC)中的肿瘤微环境(TME)至关重要。然而,由于铁暴露不足以及肿瘤中缺乏合适的协同剂,其实际效果受到限制。我们引入了一种内置气囊的铁基 MIL-101 金属有机骨架(MOF),通过铁和香菇多糖的气泡驱动肿瘤共递送来点燃 TNBC 中的 TME。该系统命名为 HM/Ef/LNT-MOF,其特点是纳米级 MOF 作为核心,嵌入的 NaHCO3 作为 pH 触发的气囊,静电吸附的香菇多糖形成内壳,以及带有 4T1&红细胞混合膜的屏蔽壳。HM/Ef/LNT-MOF 可以减轻在血液中的非特异性捕获,但会对酸性肿瘤环境做出反应,迅速产生 CO 气泡的爆发来分解 MOF。进入肿瘤后,香菇多糖诱导的干扰素-γ(IFN-γ)使铁促进增强的铁死亡和类芬顿反应,通过“IFN-γ-铁死亡-ROS-Caspase-3”途径推动 TAMs 向 M1 极化。此外,HM/Ef/LNT-MOF 增加了 T 淋巴细胞的浸润,减少了调节性 T 细胞。这些级联免疫反应协同促进了基于 TAMs M1 极化的放大 TME 激活循环,在抗癌效果方面取得了显著进展,并为各种联合治疗提供了前景。该研究利用“内置气囊”策略实现了铁和香菇多糖的策略性共递,为工程化 TME 提供了一种新工具。

https://cdn.ncbi.nlm.nih.gov/pmc/blobs/3772/11426244/7c5ca75da7f8/thnov14p5883g001.jpg

文献检索

告别复杂PubMed语法,用中文像聊天一样搜索,搜遍4000万医学文献。AI智能推荐,让科研检索更轻松。

立即免费搜索

文件翻译

保留排版,准确专业,支持PDF/Word/PPT等文件格式,支持 12+语言互译。

免费翻译文档

深度研究

AI帮你快速写综述,25分钟生成高质量综述,智能提取关键信息,辅助科研写作。

立即免费体验