Suppr超能文献

Neu1 缺乏和纤维化的淋巴结微环境导致 M1/M2 巨噬细胞极化失衡。

Neu1 deficiency and fibrotic lymph node microenvironment lead to imbalance in M1/M2 macrophage polarization.

机构信息

Lymphatic Vasculature and Inflammation Research Laboratory, Instituto de Ciencias Biomédicas, Facultad de Ciencias de la Salud, Universidad Autónoma de Chile, Talca, Chile.

出版信息

Front Immunol. 2024 Sep 13;15:1462853. doi: 10.3389/fimmu.2024.1462853. eCollection 2024.

Abstract

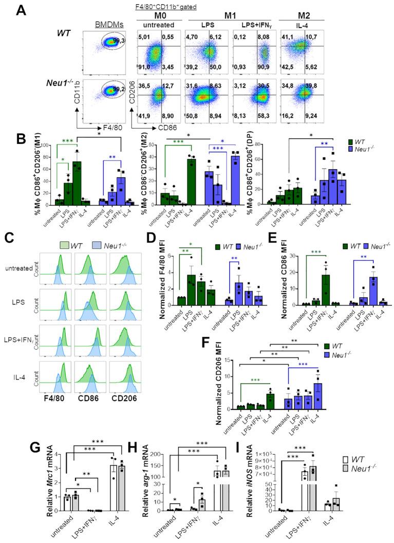
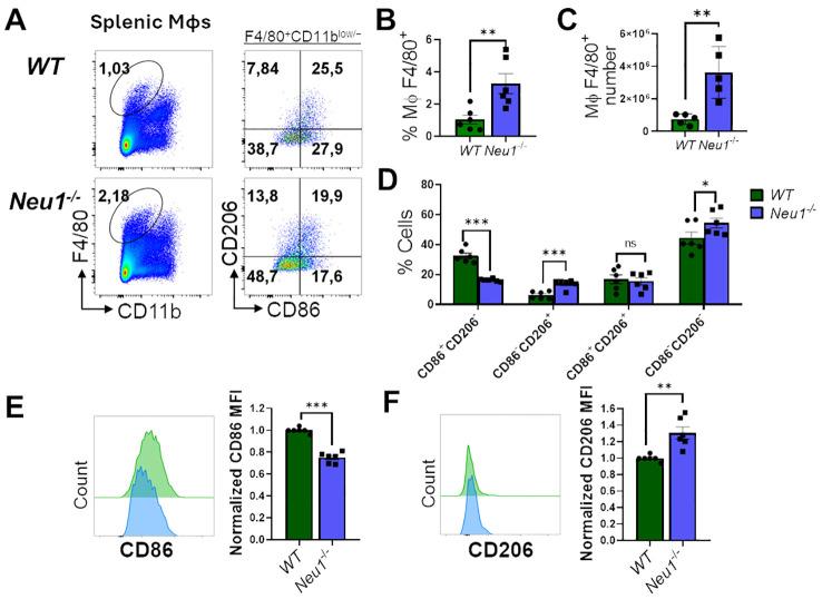
Macrophages play a pivotal role in tissue homeostasis, pathogen defense, and inflammation resolution. M1 and M2 macrophage phenotypes represent two faces in a spectrum of responses to microenvironmental changes, crucial in both physiological and pathological conditions. Neuraminidase 1 (Neu1), a lysosomal and cell surface sialidase responsible for removing terminal sialic acid residues from glycoconjugates, modulates several macrophage functions, including phagocytosis and Toll-like receptor (TLR) signaling. Current evidence suggests that Neu1 expression influences M1/M2 macrophage phenotype alterations in the context of cardiovascular diseases, indicating a potential role for Neu1 in macrophage polarization. For this reason, we investigated the impact of Neu1 deficiency on macrophage polarization and . Using bone marrow-derived macrophages (BMDMs) and peritoneal macrophages from knockout ( ) mice and wild-type () littermate controls, we demonstrated that -deficient macrophages exhibit an aberrant M2-like phenotype, characterized by elevated macrophage mannose receptor 1 (MMR/CD206) expression and reduced responsiveness to M1 stimuli. This M2-like phenotype was also observed in peritoneal and splenic macrophages. However, lymph node (LN) macrophages from mice exhibited phenotypic alterations with reduced CD206 expression. Further analysis revealed that peripheral LNs from mice were highly fibrotic, with overexpression of transforming growth factor-beta 1 (TGF-β1) and hyperactivated TGF-β signaling in LN macrophages. Consistently, TGF-β1 was found to alter M1/M2 macrophage polarization . Our findings showed that deficiency prompts macrophages towards an M2 phenotype and that microenvironmental changes, particularly increased TGF-β1 in fibrotic tissues such as peripheral LNs in mice, further influence M1/M2 macrophage polarization, highlighting its sensitivity to the local microenvironment. Therapeutic interventions targeting Neu1 or TGF-β signaling pathways may offer the potential to regulate macrophage behavior across different diseases.

摘要

巨噬细胞在组织稳态、病原体防御和炎症消退中发挥关键作用。M1 和 M2 巨噬细胞表型代表了对微环境变化的反应谱中的两个方面,对于生理和病理条件都至关重要。神经氨酸酶 1(Neu1)是一种溶酶体和细胞表面唾液酸酶,负责从糖缀合物上移除末端唾液酸残基,调节几种巨噬细胞功能,包括吞噬作用和 Toll 样受体(TLR)信号转导。目前的证据表明,Neu1 的表达影响心血管疾病中 M1/M2 巨噬细胞表型的改变,表明 Neu1 在巨噬细胞极化中可能发挥作用。出于这个原因,我们研究了 Neu1 缺乏对巨噬细胞极化的影响。使用来自 Neu1 基因敲除()小鼠和野生型()同窝对照的骨髓来源巨噬细胞(BMDM)和腹腔巨噬细胞,我们证明了 - 缺陷巨噬细胞表现出异常的 M2 样表型,特征为巨噬细胞甘露糖受体 1(MMR/CD206)表达升高和对 M1 刺激的反应性降低。这种 M2 样表型也在腹腔和脾脏巨噬细胞中观察到。然而,来自 小鼠的淋巴结(LN)巨噬细胞表现出表型改变,CD206 表达降低。进一步分析表明,来自 小鼠的外周 LNs 高度纤维化,LN 巨噬细胞中转化生长因子-β1(TGF-β1)过度表达和 TGF-β 信号过度激活。一致地,TGF-β1 被发现改变 M1/M2 巨噬细胞极化。我们的研究结果表明,Neu1 缺乏促使巨噬细胞向 M2 表型发展,并且微环境变化,特别是纤维化组织(如 小鼠中的外周 LNs)中 TGF-β1 的增加,进一步影响 M1/M2 巨噬细胞极化,突出了其对局部微环境的敏感性。靶向 Neu1 或 TGF-β 信号通路的治疗干预可能提供调节不同疾病中巨噬细胞行为的潜力。

https://cdn.ncbi.nlm.nih.gov/pmc/blobs/a206/11427323/bbf9ebf288a9/fimmu-15-1462853-g001.jpg

文献检索

告别复杂PubMed语法,用中文像聊天一样搜索,搜遍4000万医学文献。AI智能推荐,让科研检索更轻松。

立即免费搜索

文件翻译

保留排版,准确专业,支持PDF/Word/PPT等文件格式,支持 12+语言互译。

免费翻译文档

深度研究

AI帮你快速写综述,25分钟生成高质量综述,智能提取关键信息,辅助科研写作。

立即免费体验