• 文献检索
  • 文档翻译
  • 深度研究
  • 学术资讯
  • Suppr Zotero 插件Zotero 插件
  • 邀请有礼
  • 套餐&价格
  • 历史记录
应用&插件
Suppr Zotero 插件Zotero 插件浏览器插件Mac 客户端Windows 客户端微信小程序
定价
高级版会员购买积分包购买API积分包
服务
文献检索文档翻译深度研究API 文档MCP 服务
关于我们
关于 Suppr公司介绍联系我们用户协议隐私条款
关注我们

Suppr 超能文献

核心技术专利:CN118964589B侵权必究
粤ICP备2023148730 号-1Suppr @ 2026

文献检索

告别复杂PubMed语法,用中文像聊天一样搜索,搜遍4000万医学文献。AI智能推荐,让科研检索更轻松。

立即免费搜索

文件翻译

保留排版,准确专业,支持PDF/Word/PPT等文件格式,支持 12+语言互译。

免费翻译文档

深度研究

AI帮你快速写综述,25分钟生成高质量综述,智能提取关键信息,辅助科研写作。

立即免费体验

正畸张力通过调节自噬促进成牙骨质细胞矿化。

Orthodontic tension promotes cementoblast mineralization by regulating autophagy.

作者信息

Zhao Yi, Yang Yuhui, Liu Hao, Wang Jiayi, Huang Yiping, Li Weiran

机构信息

Department of Orthodontics, Peking University School and Hospital of Stomatology, Beijing, China.

National Engineering Laboratory for Digital and Material Technology of Stomatology, Beijing Key Laboratory of Digital Stomatology, Beijing, China.

出版信息

J Dent Sci. 2024 Oct;19(4):2186-2195. doi: 10.1016/j.jds.2024.03.009. Epub 2024 Mar 19.

DOI:10.1016/j.jds.2024.03.009
PMID:39347047
原文链接:https://pmc.ncbi.nlm.nih.gov/articles/PMC11437326/
Abstract

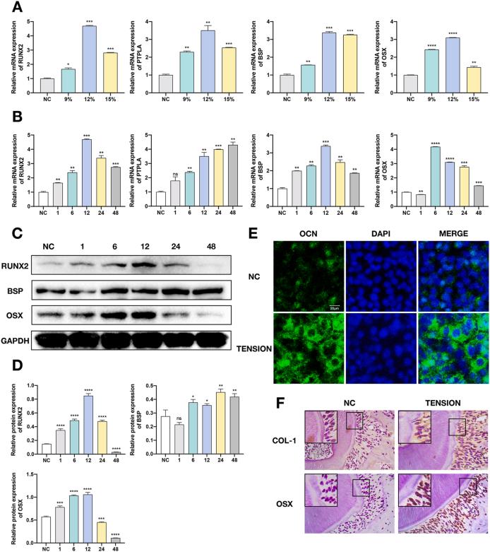
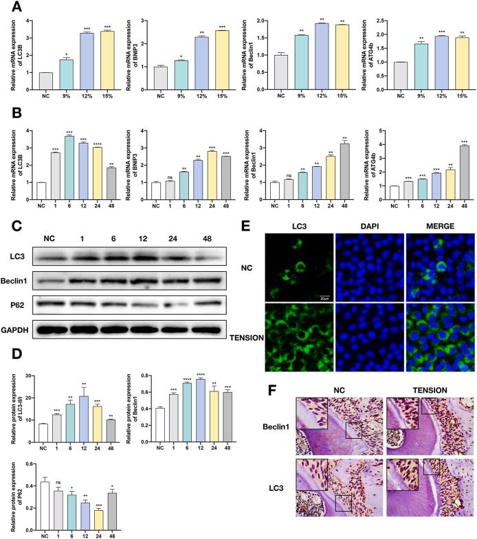
BACKGROUND/PURPOSE: External root resorption is a main side effect of orthodontic treatment and is more likely to occur on the pression side than the tension side. To explore the potential protective mechanisms on the tension side, this study investigated the influence of mechanical tension on cementoblast mineralization and elucidated the role of autophagy in mediating this process.

MATERIALS AND METHODS

Mechanical tension was applied to cementoblasts using iStrain. The expression of mineralization-related and autophagy-related markers was detected by qRT-PCR, Western blot analysis, and immunofluorescence staining. RNA sequencing identified key regulators. Immunohistochemical staining assessed related markers expression in experiments.

RESULTS

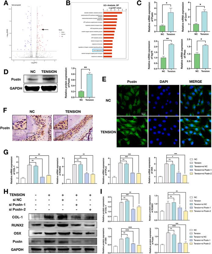
Applying tension to cementoblasts increased mineralization-related gene expression in a force-dependent and time-dependent manner. The immunohistochemical staining result of experiments supported these findings, demonstrating elevated expression of mineralization markers under tension. Mechanical tension also enhanced autophagic activity in cementoblasts, which was demonstrated by the results of qRT-PCR, Western blot analysis, immunofluorescence staining, and experiments. Suppression of autophagy with chloroquine attenuated the mineralization of cementoblasts induced by tension stimulus. RNA-seq identified Postn as a key regulator, and the knockdown of Postn impaired the mechanical tension-promoted mineralization of cementoblasts.

CONCLUSION

This study proposed the tension-induced promotion in mineralization of cementoblasts and emphasized the mediating role of autophagy in this process. Postn, a mediator connecting autophagy and mineralization, was identified as a key regulator. These discoveries helped elucidate orthodontic-related microprocesses on tooth roots and offer potential targets for therapeutic interventions to prevent and restore external root resorption clinically.

摘要

背景/目的:牙根外吸收是正畸治疗的主要副作用,且在压力侧比张力侧更易发生。为探究张力侧的潜在保护机制,本研究调查了机械张力对成牙骨质细胞矿化的影响,并阐明了自噬在介导这一过程中的作用。

材料与方法

使用iStrain对成牙骨质细胞施加机械张力。通过qRT-PCR、蛋白质免疫印迹分析和免疫荧光染色检测矿化相关和自噬相关标志物的表达。RNA测序确定关键调节因子。免疫组织化学染色评估实验中相关标志物的表达。

结果

对成牙骨质细胞施加张力以力依赖和时间依赖的方式增加了矿化相关基因的表达。实验的免疫组织化学染色结果支持了这些发现,表明在张力作用下矿化标志物的表达升高。机械张力还增强了成牙骨质细胞中的自噬活性,qRT-PCR、蛋白质免疫印迹分析、免疫荧光染色和实验结果均证明了这一点。用氯喹抑制自噬减弱了张力刺激诱导的成牙骨质细胞矿化。RNA测序确定Postn为关键调节因子,敲低Postn会损害机械张力促进的成牙骨质细胞矿化。

结论

本研究提出了张力诱导的成牙骨质细胞矿化促进作用,并强调了自噬在此过程中的介导作用。Postn作为连接自噬和矿化的介质,被确定为关键调节因子。这些发现有助于阐明牙根上与正畸相关的微观过程,并为临床预防和修复牙根外吸收的治疗干预提供潜在靶点。

https://cdn.ncbi.nlm.nih.gov/pmc/blobs/d61f/11437326/bd14ea7082a7/gr5.jpg
https://cdn.ncbi.nlm.nih.gov/pmc/blobs/d61f/11437326/85e10a23f8b4/gr1.jpg
https://cdn.ncbi.nlm.nih.gov/pmc/blobs/d61f/11437326/1af2101a693b/gr2.jpg
https://cdn.ncbi.nlm.nih.gov/pmc/blobs/d61f/11437326/aa0555ffd9f5/gr3.jpg
https://cdn.ncbi.nlm.nih.gov/pmc/blobs/d61f/11437326/2b58f15d26fa/gr4.jpg
https://cdn.ncbi.nlm.nih.gov/pmc/blobs/d61f/11437326/bd14ea7082a7/gr5.jpg
https://cdn.ncbi.nlm.nih.gov/pmc/blobs/d61f/11437326/85e10a23f8b4/gr1.jpg
https://cdn.ncbi.nlm.nih.gov/pmc/blobs/d61f/11437326/1af2101a693b/gr2.jpg
https://cdn.ncbi.nlm.nih.gov/pmc/blobs/d61f/11437326/aa0555ffd9f5/gr3.jpg
https://cdn.ncbi.nlm.nih.gov/pmc/blobs/d61f/11437326/2b58f15d26fa/gr4.jpg
https://cdn.ncbi.nlm.nih.gov/pmc/blobs/d61f/11437326/bd14ea7082a7/gr5.jpg

相似文献

1
Orthodontic tension promotes cementoblast mineralization by regulating autophagy.正畸张力通过调节自噬促进成牙骨质细胞矿化。
J Dent Sci. 2024 Oct;19(4):2186-2195. doi: 10.1016/j.jds.2024.03.009. Epub 2024 Mar 19.
2
Autophagy mediates cementoblast mineralization under compression through periostin/β-catenin axis.自噬通过骨膜蛋白/β-连环蛋白轴介导成骨细胞在受压下的矿化。
J Cell Physiol. 2023 Sep;238(9):2147-2160. doi: 10.1002/jcp.31075. Epub 2023 Jul 21.
3
Compressive force-induced LincRNA-p21 inhibits mineralization of cementoblasts by impeding autophagy.压缩力诱导的长链非编码 RNA-p21 通过阻碍自噬抑制成骨细胞的矿化。
FASEB J. 2022 Jan;36(1):e22120. doi: 10.1096/fj.202101589R.
4
Compressive force regulates cementoblast migration via downregulation of autophagy.压缩力通过下调自噬来调节成骨细胞迁移。
J Periodontol. 2021 Nov;92(11):128-138. doi: 10.1002/JPER.20-0806. Epub 2021 Aug 6.
5
Macrophages with Different Polarization Phenotypes Influence Cementoblast Mineralization through Exosomes.具有不同极化表型的巨噬细胞通过外泌体影响成牙骨质细胞矿化。
Stem Cells Int. 2022 Sep 16;2022:4185972. doi: 10.1155/2022/4185972. eCollection 2022.
6
Effect of low-intensity pulsed ultrasound on the mineralization of force-treated cementoblasts and orthodontically induced inflammatory root resorption via the Lamin A/C-Yes associated protein axis.低强度脉冲超声通过Lamin A/C-Yes相关蛋白轴对受力处理的成牙骨质细胞矿化及正畸诱导的炎性牙根吸收的影响
J Periodontal Res. 2025 Feb;60(2):189-199. doi: 10.1111/jre.13330. Epub 2024 Aug 2.
7
Ciliary Neurotrophic Factor (CNTF) Inhibits In Vitro Cementoblast Mineralization and Induces Autophagy, in Part by STAT3/ERK Commitment.睫状神经营养因子(CNTF)通过 STAT3/ERK 通路抑制体外成牙骨质细胞矿化并诱导自噬。
Int J Mol Sci. 2022 Aug 18;23(16):9311. doi: 10.3390/ijms23169311.
8
L-arginine protects cementoblasts against hypoxia-induced apoptosis through Sirt1-enhanced autophagy.L-精氨酸通过 Sirt1 增强的自噬来保护成骨细胞免受缺氧诱导的细胞凋亡。
J Periodontol. 2022 Dec;93(12):1961-1973. doi: 10.1002/JPER.21-0473. Epub 2022 Jan 27.
9
[Investigation of Wnt/β-catenin signaling pathway on regulation of Runx2 in cementoblasts under mechanical stress in vitro].[体外机械应力下Wnt/β-连环蛋白信号通路对成牙骨质细胞中Runx2调控的研究]
Hua Xi Kou Qiang Yi Xue Za Zhi. 2015 Feb;33(1):35-9. doi: 10.7518/hxkq.2015.01.008.
10
Inhibition of AXUD1 attenuates compression-dependent apoptosis of cementoblasts.抑制AXUD1可减轻成牙骨质细胞的压缩依赖性凋亡。
Clin Oral Investig. 2016 Dec;20(9):2333-2341. doi: 10.1007/s00784-016-1740-4. Epub 2016 Feb 19.

引用本文的文献

1
Autophagy in orthodontic tooth movement: advances, challenges, and future perspectives.正畸牙齿移动中的自噬:进展、挑战及未来展望。
Mol Med. 2025 Jun 21;31(1):245. doi: 10.1186/s10020-025-01299-y.

本文引用的文献

1
Effects of tension on mitochondrial autophagy and osteogenic differentiation of periodontal ligament stem cells.张紧力对牙周膜干细胞线粒体自噬和成骨分化的影响。
Cell Prolif. 2024 Mar;57(3):e13561. doi: 10.1111/cpr.13561. Epub 2023 Oct 13.
2
Autophagy mediates cementoblast mineralization under compression through periostin/β-catenin axis.自噬通过骨膜蛋白/β-连环蛋白轴介导成骨细胞在受压下的矿化。
J Cell Physiol. 2023 Sep;238(9):2147-2160. doi: 10.1002/jcp.31075. Epub 2023 Jul 21.
3
Knockdown of circHIPK3 promotes the osteogenic differentiation of human bone marrow mesenchymal stem cells through activating the autophagy flux.
敲低 circHIPK3 通过激活自噬流促进人骨髓间充质干细胞的成骨分化。
FASEB J. 2022 Nov;36(11):e22590. doi: 10.1096/fj.202200832R.
4
Macrophages with Different Polarization Phenotypes Influence Cementoblast Mineralization through Exosomes.具有不同极化表型的巨噬细胞通过外泌体影响成牙骨质细胞矿化。
Stem Cells Int. 2022 Sep 16;2022:4185972. doi: 10.1155/2022/4185972. eCollection 2022.
5
Osteocytes Enhance Osteogenesis by Autophagy-Mediated FGF23 Secretion Under Mechanical Tension.骨细胞在机械张力下通过自噬介导的成纤维细胞生长因子23分泌增强骨生成。
Front Cell Dev Biol. 2022 Jan 31;9:782736. doi: 10.3389/fcell.2021.782736. eCollection 2021.
6
A Novel Tension Machine Promotes Bone Marrow Mesenchymal Stem Cell Osteoblastic and Fibroblastic Differentiation by Applying Cyclic Tension.一种新型张力装置通过施加周期性张力促进骨髓间充质干细胞向成骨细胞和成纤维细胞分化。
Stem Cells Int. 2021 Aug 5;2021:6647651. doi: 10.1155/2021/6647651. eCollection 2021.
7
Tension induces intervertebral disc degeneration via endoplasmic reticulum stress-mediated autophagy.张力通过内质网应激介导的自噬诱导椎间盘退变。
Biosci Rep. 2019 Aug 7;39(8). doi: 10.1042/BSR20190578. Print 2019 Aug 30.
8
Rapamycin improves bone mass in high-turnover osteoporosis with iron accumulation through positive effects on osteogenesis and angiogenesis.雷帕霉素通过对成骨和血管生成的积极作用改善铁蓄积性高转换型骨质疏松症的骨量。
Bone. 2019 Apr;121:16-28. doi: 10.1016/j.bone.2018.12.019. Epub 2019 Jan 2.
9
Long noncoding RNA expression profile of mouse cementoblasts under compressive force.小鼠成骨细胞在压力下的长非编码 RNA 表达谱。
Angle Orthod. 2019 May;89(3):455-463. doi: 10.2319/061118-438.1. Epub 2019 Jan 2.
10
Defective autophagy in osteoblasts induces endoplasmic reticulum stress and causes remarkable bone loss.成骨细胞中的自噬缺陷会诱导内质网应激,导致显著的骨丢失。
Autophagy. 2018;14(10):1726-1741. doi: 10.1080/15548627.2018.1483807. Epub 2018 Jul 28.