Suppr超能文献

用于软骨再生的金属酚醛网络修饰的三维气体发泡支架。

Three-dimensional gas-foamed scaffolds decorated with metal phenolic networks for cartilage regeneration.

作者信息

Chen Yujie, Xu Wei, Pan Zhen, Li Bohui, Mo Xiumei, Li Yucai, Wang Jielin, Wang Yuan, Wei Zhenyuan, Chen Yicheng, Han Zhaopu, Lin Chen, Liu Yu, Ye Xiaojian, Yu Jiangming

机构信息

Laboratory of Key Technology and Materials in Minimally Invasive Spine Surgery, Tongren Hospital, Shanghai Jiao Tong University School of Medicine, Shanghai, 200336, China.

Center for Spinal Minimally Invasive Research, Shanghai Jiao Tong University, Shanghai, 200336, China.

出版信息

Mater Today Bio. 2024 Sep 14;29:101249. doi: 10.1016/j.mtbio.2024.101249. eCollection 2024 Dec.

Abstract

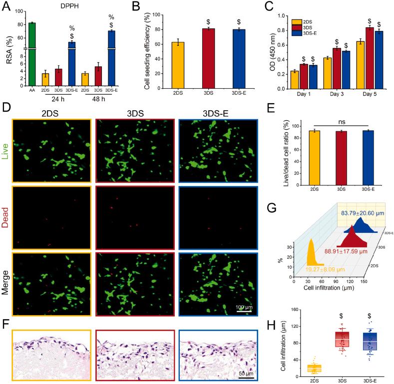
Inflammation is a major impediment to the healing of cartilage injuries, yet bioactive scaffolds suitable for cartilage repair in inflammatory environments are extremely rare. Herein, we utilized electrospinning to fabricate a two-dimensional nanofiber scaffold (2DS), which was then subjected to gas foaming to obtain a three-dimensional scaffold (3DS). 3DS was modified with metal phenolic networks (MPNs) composed of epigallocatechin gallate (EGCG) and strontium ions (Sr) to afford a MPNs-modified 3D scaffold (3DS-E). Gas-foamed scaffold exhibited multilayered structure conducive to cellular infiltration and proliferation. Compared to other groups, 3DS-E better preserved chondrocytes under interleukin (IL)-1β induced inflammatory environment, showing less apoptosis of chondrocytes and higher expression of cartilage matrix. Additionally, 3DS-E facilitated the regeneration of more mature cartilage , reduced cell apoptosis, and decreased the expression of pro-inflammatory cytokines. Taken together, 3DS-E may offer an ideal candidate for cartilage regeneration.

摘要

炎症是软骨损伤愈合的主要障碍,然而适用于炎症环境中软骨修复的生物活性支架极为罕见。在此,我们利用静电纺丝制备了二维纳米纤维支架(2DS),然后对其进行气体发泡以获得三维支架(3DS)。用由表没食子儿没食子酸酯(EGCG)和锶离子(Sr)组成的金属酚醛网络(MPNs)对3DS进行修饰,得到MPNs修饰的3D支架(3DS-E)。气体发泡支架呈现出有利于细胞浸润和增殖的多层结构。与其他组相比,3DS-E在白细胞介素(IL)-1β诱导的炎症环境下能更好地保存软骨细胞,显示出较少的软骨细胞凋亡和较高的软骨基质表达。此外,3DS-E促进了更成熟软骨的再生,减少了细胞凋亡,并降低了促炎细胞因子的表达。综上所述,3DS-E可能为软骨再生提供理想的候选材料。

https://cdn.ncbi.nlm.nih.gov/pmc/blobs/014f/11440796/fa00d3900f7b/ga1.jpg

文献检索

告别复杂PubMed语法,用中文像聊天一样搜索,搜遍4000万医学文献。AI智能推荐,让科研检索更轻松。

立即免费搜索

文件翻译

保留排版,准确专业,支持PDF/Word/PPT等文件格式,支持 12+语言互译。

免费翻译文档

深度研究

AI帮你快速写综述,25分钟生成高质量综述,智能提取关键信息,辅助科研写作。

立即免费体验