Suppr超能文献

病毒-细菌双重感染的体外筛选揭示了影响病原体增殖和宿主细胞活力的分子过程。

Viral-bacterial co-infections screen in vitro reveals molecular processes affecting pathogen proliferation and host cell viability.

机构信息

University of Lausanne, Department of Immunobiology, Chemin des Boveresses 155, CH-1066, Epalinges, Switzerland.

出版信息

Nat Commun. 2024 Oct 4;15(1):8595. doi: 10.1038/s41467-024-52905-2.

Abstract

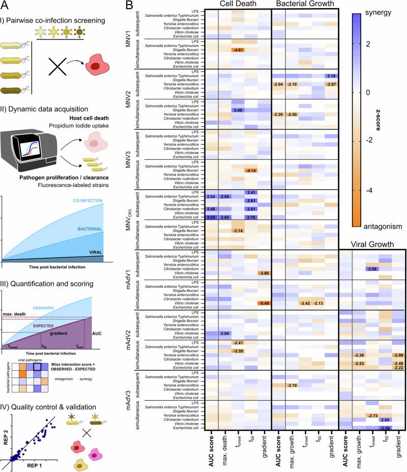
The broadening of accessible methodologies has enabled mechanistic insights into single-pathogen infections, yet the molecular mechanisms underlying co-infections remain largely elusive, despite their clinical frequency and relevance, generally exacerbating symptom severity and fatality. Here, we describe an unbiased in vitro screening of pairwise co-infections in a murine macrophage model, quantifying pathogen proliferation and host cell death in parallel over time. The screen revealed that the majority of interactions are antagonistic for both metrics, highlighting general patterns depending on the pathogen virulence strategy. We subsequently decipher two distinct molecular interaction points: Firstly, murine Adenovirus 3 modifies ASC-dependent inflammasome responses in murine macrophages, altering host cell death and cytokine production, thereby impacting secondary Salmonella infection. Secondly, murine Adenovirus 2 infection triggers upregulation of Mprip, a crucial mediator of phagocytosis, which in turn causes increased Yersinia uptake, specifically in virus pre-infected bone-marrow-derived macrophages. This work therefore encompasses both a first-of-its-kind systematic assessment of host-pathogen-pathogen interactions, and mechanistic insight into molecular mediators during co-infection.

摘要

可及方法的拓宽使我们能够深入了解单一病原体感染的机制,但尽管共感染的临床频率和相关性很高,其潜在的分子机制在很大程度上仍难以捉摸,通常会加剧症状的严重程度和致死率。在这里,我们描述了一种在体外对小鼠巨噬细胞模型中的成对共感染进行无偏筛选的方法,该方法能够同时定量随时间推移的病原体增殖和宿主细胞死亡。该筛选揭示了大多数相互作用在这两个指标上都是拮抗的,突出了取决于病原体毒力策略的一般模式。随后,我们解析了两个不同的分子相互作用点:首先,鼠腺病毒 3 修饰了小鼠巨噬细胞中依赖 ASC 的炎性小体反应,改变了宿主细胞死亡和细胞因子的产生,从而影响了继发的沙门氏菌感染。其次,鼠腺病毒 2 感染触发了 Mprip 的上调,这是吞噬作用的关键介质,反过来又导致耶尔森氏菌摄取增加,特别是在病毒预先感染的骨髓来源的巨噬细胞中。因此,这项工作既包括对宿主-病原体-病原体相互作用的首次系统评估,也包括对共感染过程中分子介质的机制洞察。

https://cdn.ncbi.nlm.nih.gov/pmc/blobs/be33/11452664/a8b25681ee8a/41467_2024_52905_Fig1_HTML.jpg

文献检索

告别复杂PubMed语法,用中文像聊天一样搜索,搜遍4000万医学文献。AI智能推荐,让科研检索更轻松。

立即免费搜索

文件翻译

保留排版,准确专业,支持PDF/Word/PPT等文件格式,支持 12+语言互译。

免费翻译文档

深度研究

AI帮你快速写综述,25分钟生成高质量综述,智能提取关键信息,辅助科研写作。

立即免费体验