Université catholique de Louvain, de Duve Institute, 1200, Brussels, Belgium.
Department of Radiation Oncology, Jules Bordet Institute, Brussels, Belgium.
EMBO Rep. 2024 Nov;25(11):4693-4707. doi: 10.1038/s44319-024-00284-6. Epub 2024 Oct 10.
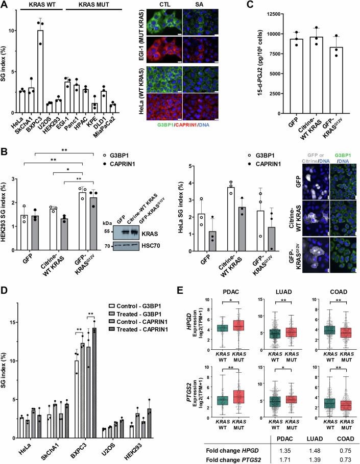
Stress granules (SG) are membraneless ribonucleoprotein-based cytoplasmic organelles that assemble in response to stress. Their formation is often associated with an almost global suppression of translation, and the aberrant assembly or disassembly of these granules has pathological implications in neurodegeneration and cancer. In cancer, and particularly in the presence of oncogenic KRAS mutations, in vivo studies concluded that SG increase the resistance of cancer cells to stress. Hence, SG have recently been considered a promising target for therapy. Here, starting from our observations that genes coding for SG proteins are stimulated during development of pancreatic ductal adenocarcinoma, we analyze the formation of SG during tumorigenesis. We resort to in vitro, in vivo and in silico approaches, using mouse models, human samples and human data. Our analyses do not support that SG are formed during tumorigenesis of KRAS-driven cancers, at least that their presence is not universal, leading us to propose that caution is required before considering SG as therapeutic targets.
应激颗粒(SG)是无膜的核糖核蛋白为基础的细胞质细胞器,它们在应激反应中组装。它们的形成通常与翻译的几乎全局抑制有关,这些颗粒的异常组装或解体在神经退行性变和癌症中有病理意义。在癌症中,特别是在致癌 KRAS 突变的存在下,体内研究得出结论,SG 增加了癌细胞对压力的抵抗力。因此,SG 最近被认为是一种有前途的治疗靶点。在这里,从我们观察到 SG 蛋白编码基因在胰腺导管腺癌发育过程中受到刺激开始,我们分析了肿瘤发生过程中 SG 的形成。我们使用小鼠模型、人类样本和人类数据,采用体外、体内和计算机模拟方法。我们的分析不支持在 KRAS 驱动的癌症的肿瘤发生过程中形成 SG,至少它们的存在不是普遍的,这使我们提出,在将 SG 视为治疗靶点之前,需要谨慎考虑。