• 文献检索
  • 文档翻译
  • 深度研究
  • 学术资讯
  • Suppr Zotero 插件Zotero 插件
  • 邀请有礼
  • 套餐&价格
  • 历史记录
应用&插件
Suppr Zotero 插件Zotero 插件浏览器插件Mac 客户端Windows 客户端微信小程序
定价
高级版会员购买积分包购买API积分包
服务
文献检索文档翻译深度研究API 文档MCP 服务
关于我们
关于 Suppr公司介绍联系我们用户协议隐私条款
关注我们

Suppr 超能文献

核心技术专利:CN118964589B侵权必究
粤ICP备2023148730 号-1Suppr @ 2026

文献检索

告别复杂PubMed语法,用中文像聊天一样搜索,搜遍4000万医学文献。AI智能推荐,让科研检索更轻松。

立即免费搜索

文件翻译

保留排版,准确专业,支持PDF/Word/PPT等文件格式,支持 12+语言互译。

免费翻译文档

深度研究

AI帮你快速写综述,25分钟生成高质量综述,智能提取关键信息,辅助科研写作。

立即免费体验

新型双重抑制剂靶向 CDC25 和 HDAC 治疗三阴性乳腺癌。

Novel dual inhibitor targeting CDC25 and HDAC for treating triple-negative breast cancer.

机构信息

School of Pharmacy, College of Pharmacy, Taipei Medical University, Taipei, Taiwan.

International Ph.D. Program in Medicine, College of Medicine, Taipei Medical University, Taipei, Taiwan.

出版信息

Apoptosis. 2024 Dec;29(11-12):2047-2073. doi: 10.1007/s10495-024-02023-7. Epub 2024 Oct 12.

DOI:10.1007/s10495-024-02023-7
PMID:39395083
原文链接:https://pmc.ncbi.nlm.nih.gov/articles/PMC11550225/
Abstract

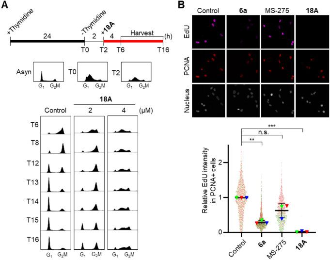
Triple-negative breast cancer (TNBC) presents a significant challenge for treatment due to its aggressive nature and the lack of effective therapies. This study developed dual inhibitors against cell division cycle 25 (CDC25) and histone deacetylases (HDACs) for TNBC treatment. CDC25 phosphatases are crucial for activating cyclin-dependent kinases (CDKs), the master regulators of cell cycle progression. HDACs regulate various biological processes by deacetylating histone and non-histone proteins, affecting gene expression, chromatin structure, cell differentiation, and proliferation. Dysregulations of HDAC and CDC25 are associated with several human malignancies. We generated a group of dual inhibitors for CDC25 and HDAC by combining the molecular structures of CDC25 (quinoline-5,8-dione) and HDAC (hydroxamic acid or benzamide) pharmacophores. The newly developed compounds were evaluated against various solid-tumor, leukemia, and non-malignant breast epithelial cells. Among the synthesized compounds, 18A emerged as a potent inhibitor, demonstrating significant cytotoxicity against TNBC cells, superior to its effects on other cancer types while sparing non-malignant cells. 18A possessed similar HDAC inhibitory activity as MS-275 and potently suppressed CDC25 activity in vitro and the CDK1 dephosphorylation in cells. Additionally, 18A hindered the progression of S and G/M phases, triggered DNA damage, and induced apoptosis. These findings underscore the potential of 18A as a targeted therapy for TNBC and warrants further preclinical development.

摘要

三阴性乳腺癌(TNBC)由于其侵袭性和缺乏有效治疗方法,给治疗带来了巨大挑战。本研究开发了针对细胞分裂周期蛋白 25(CDC25)和组蛋白去乙酰化酶(HDACs)的双重抑制剂,用于治疗 TNBC。CDC25 磷酸酶对于激活细胞周期蛋白依赖性激酶(CDKs)至关重要,CDKs 是细胞周期进程的主要调节因子。HDACs 通过去乙酰化组蛋白和非组蛋白蛋白来调节各种生物学过程,影响基因表达、染色质结构、细胞分化和增殖。HDAC 和 CDC25 的失调与多种人类恶性肿瘤有关。我们通过结合 CDC25(喹啉-5,8-二酮)和 HDAC(羟肟酸或苯甲酰胺)药效团的分子结构,生成了一组针对 CDC25 和 HDAC 的双重抑制剂。新开发的化合物针对各种实体瘤、白血病和非恶性乳腺上皮细胞进行了评估。在合成的化合物中,18A 表现出很强的抑制作用,对 TNBC 细胞具有显著的细胞毒性,优于其对其他癌症类型的作用,同时对非恶性细胞没有影响。18A 具有与 MS-275 相似的 HDAC 抑制活性,并在体外强烈抑制 CDC25 活性和细胞中 CDK1 的去磷酸化。此外,18A 阻碍 S 和 G/M 期的进展,引发 DNA 损伤,并诱导细胞凋亡。这些发现强调了 18A 作为 TNBC 靶向治疗的潜力,值得进一步进行临床前开发。

https://cdn.ncbi.nlm.nih.gov/pmc/blobs/64e8/11550225/4f15f93c5980/10495_2024_2023_Fig8_HTML.jpg
https://cdn.ncbi.nlm.nih.gov/pmc/blobs/64e8/11550225/6c83428f4714/10495_2024_2023_Fig1_HTML.jpg
https://cdn.ncbi.nlm.nih.gov/pmc/blobs/64e8/11550225/5aca19dffc07/10495_2024_2023_Fig2_HTML.jpg
https://cdn.ncbi.nlm.nih.gov/pmc/blobs/64e8/11550225/25101e58a195/10495_2024_2023_Sch1_HTML.jpg
https://cdn.ncbi.nlm.nih.gov/pmc/blobs/64e8/11550225/1798f92b0f8e/10495_2024_2023_Sch2_HTML.jpg
https://cdn.ncbi.nlm.nih.gov/pmc/blobs/64e8/11550225/1b8ba76c3051/10495_2024_2023_Sch3_HTML.jpg
https://cdn.ncbi.nlm.nih.gov/pmc/blobs/64e8/11550225/7745e025b667/10495_2024_2023_Fig3_HTML.jpg
https://cdn.ncbi.nlm.nih.gov/pmc/blobs/64e8/11550225/0e2e96cacda0/10495_2024_2023_Fig4_HTML.jpg
https://cdn.ncbi.nlm.nih.gov/pmc/blobs/64e8/11550225/32e4b6cf665a/10495_2024_2023_Fig5_HTML.jpg
https://cdn.ncbi.nlm.nih.gov/pmc/blobs/64e8/11550225/95f3891987d6/10495_2024_2023_Fig6_HTML.jpg
https://cdn.ncbi.nlm.nih.gov/pmc/blobs/64e8/11550225/9c9386306cff/10495_2024_2023_Fig7_HTML.jpg
https://cdn.ncbi.nlm.nih.gov/pmc/blobs/64e8/11550225/4f15f93c5980/10495_2024_2023_Fig8_HTML.jpg
https://cdn.ncbi.nlm.nih.gov/pmc/blobs/64e8/11550225/6c83428f4714/10495_2024_2023_Fig1_HTML.jpg
https://cdn.ncbi.nlm.nih.gov/pmc/blobs/64e8/11550225/5aca19dffc07/10495_2024_2023_Fig2_HTML.jpg
https://cdn.ncbi.nlm.nih.gov/pmc/blobs/64e8/11550225/25101e58a195/10495_2024_2023_Sch1_HTML.jpg
https://cdn.ncbi.nlm.nih.gov/pmc/blobs/64e8/11550225/1798f92b0f8e/10495_2024_2023_Sch2_HTML.jpg
https://cdn.ncbi.nlm.nih.gov/pmc/blobs/64e8/11550225/1b8ba76c3051/10495_2024_2023_Sch3_HTML.jpg
https://cdn.ncbi.nlm.nih.gov/pmc/blobs/64e8/11550225/7745e025b667/10495_2024_2023_Fig3_HTML.jpg
https://cdn.ncbi.nlm.nih.gov/pmc/blobs/64e8/11550225/0e2e96cacda0/10495_2024_2023_Fig4_HTML.jpg
https://cdn.ncbi.nlm.nih.gov/pmc/blobs/64e8/11550225/32e4b6cf665a/10495_2024_2023_Fig5_HTML.jpg
https://cdn.ncbi.nlm.nih.gov/pmc/blobs/64e8/11550225/95f3891987d6/10495_2024_2023_Fig6_HTML.jpg
https://cdn.ncbi.nlm.nih.gov/pmc/blobs/64e8/11550225/9c9386306cff/10495_2024_2023_Fig7_HTML.jpg
https://cdn.ncbi.nlm.nih.gov/pmc/blobs/64e8/11550225/4f15f93c5980/10495_2024_2023_Fig8_HTML.jpg

相似文献

1
Novel dual inhibitor targeting CDC25 and HDAC for treating triple-negative breast cancer.新型双重抑制剂靶向 CDC25 和 HDAC 治疗三阴性乳腺癌。
Apoptosis. 2024 Dec;29(11-12):2047-2073. doi: 10.1007/s10495-024-02023-7. Epub 2024 Oct 12.
2
Design, synthesis, and biological evaluation of N-(2-amino-phenyl)-5-(4-aryl- pyrimidin-2-yl) amino)-1H-indole-2-carboxamide derivatives as novel inhibitors of CDK9 and class I HDACs for cancer treatment.N-(2-氨基苯基)-5-(4-芳基嘧啶-2-基氨基)-1H-吲哚-2-甲酰胺衍生物作为新型CDK9和I类组蛋白去乙酰化酶抑制剂用于癌症治疗的设计、合成及生物学评价
Bioorg Chem. 2025 Jul 15;162:108577. doi: 10.1016/j.bioorg.2025.108577. Epub 2025 May 10.
3
Epigenetic therapy meets targeted protein degradation: HDAC-PROTACs in cancer treatment.表观遗传疗法与靶向蛋白质降解相结合:癌症治疗中的组蛋白去乙酰化酶-蛋白酶体靶向嵌合体
Future Med Chem. 2025 Jul 16:1-13. doi: 10.1080/17568919.2025.2533113.
4
Chemical Versatility in Catalysis and Inhibition of the Class IIb Histone Deacetylases.催化和抑制 IIb 类组蛋白去乙酰化酶中的化学多功能性。
Acc Chem Res. 2024 Apr 16;57(8):1135-1148. doi: 10.1021/acs.accounts.3c00801. Epub 2024 Mar 26.
5
Targeted delivery of DAPT using dual antibody functionalized solid lipid nanoparticles for enhanced anti-tumour activity against triple negative breast cancer.使用双抗体功能化固体脂质纳米颗粒靶向递送DAPT以增强对三阴性乳腺癌的抗肿瘤活性。
Int J Pharm. 2025 Feb 10;670:125142. doi: 10.1016/j.ijpharm.2024.125142. Epub 2024 Dec 31.
6
Discovery of a novel hybrid coumarin-hydroxamate conjugate targeting the HDAC1-Sp1-FOSL2 signaling axis for breast cancer therapy.发现一种新型香豆素-羟肟酸杂合体,针对 HDAC1-Sp1-FOSL2 信号轴,用于乳腺癌治疗。
Cell Commun Signal. 2024 Jul 15;22(1):361. doi: 10.1186/s12964-024-01733-4.
7
Hydroxamic acid hybrids as histone deacetylase inhibitors for cancer therapy: an update (2022 to date).用于癌症治疗的异羟肟酸杂化物作为组蛋白脱乙酰酶抑制剂:最新进展(2022年至今)
Bioorg Chem. 2025 Aug;163:108700. doi: 10.1016/j.bioorg.2025.108700. Epub 2025 Jun 20.
8
Synthesis and apoptotic induction of sulfonamide-based chalcone hybrids as first-in-class dual histone deacetylase‑carbonic anhydrase inhibitors with potential anti-tubulin activity.基于磺胺的查耳酮杂化物的合成及其凋亡诱导作用,作为具有潜在抗微管蛋白活性的一流双组蛋白脱乙酰酶-碳酸酐酶抑制剂。
Bioorg Chem. 2025 Jun 20;163:108694. doi: 10.1016/j.bioorg.2025.108694.
9
Novel indole Schiff base β-diiminato compound as an anti-cancer agent against triple-negative breast cancer: In vitro anticancer activity evaluation and in vivo acute toxicity study.新型吲哚席夫碱β-二亚胺化合物作为一种针对三阴性乳腺癌的抗癌剂:体外抗癌活性评价和体内急性毒性研究。
Bioorg Chem. 2024 Nov;152:107730. doi: 10.1016/j.bioorg.2024.107730. Epub 2024 Aug 16.
10
Inhibition of Interleukin-8/C-X-C Chemokine Receptor 2 Signaling Axis Prevents Tumor Growth and Metastasis in Triple-Negative Breast Cancer Cells.抑制白细胞介素-8/C-X-C趋化因子受体2信号轴可预防三阴性乳腺癌细胞的肿瘤生长和转移。
Pharmacology. 2025 Apr 4:1-13. doi: 10.1159/000545659.

引用本文的文献

1
High CXCL8 expression predicting poor prognosis in triple-negative breast cancer.高CXCL8表达预示三阴性乳腺癌预后不良。
Anticancer Drugs. 2025 Mar 1;36(3):246-252. doi: 10.1097/CAD.0000000000001678. Epub 2025 Jan 6.

本文引用的文献

1
The Histone Deacetylase Family: Structural Features and Application of Combined Computational Methods.组蛋白去乙酰化酶家族:结构特征及联合计算方法的应用
Pharmaceuticals (Basel). 2024 May 10;17(5):620. doi: 10.3390/ph17050620.
2
Heterocycles-Containing HDAC Inhibitors Active in Cancer: An Overview of the Last Fifteen Years.含杂环的组蛋白去乙酰化酶抑制剂在癌症中的活性:过去十五年的概述。
ChemMedChem. 2024 Sep 16;19(18):e202400194. doi: 10.1002/cmdc.202400194. Epub 2024 Aug 29.
3
Potential of CDC25 phosphatases in cancer research and treatment: key to precision medicine.
CDC25磷酸酶在癌症研究与治疗中的潜力:精准医学的关键
Front Pharmacol. 2024 Jan 19;15:1324001. doi: 10.3389/fphar.2024.1324001. eCollection 2024.
4
Targeting histone deacetylases for cancer therapy: Trends and challenges.以组蛋白去乙酰化酶为靶点进行癌症治疗:趋势与挑战。
Acta Pharm Sin B. 2023 Jun;13(6):2425-2463. doi: 10.1016/j.apsb.2023.02.007. Epub 2023 Feb 18.
5
6-Regioisomeric 5,8-quinolinediones as potent CDC25 inhibitors against colorectal cancers.6-位区域异构体 5,8-喹啉二酮作为针对结直肠癌细胞的强效 CDC25 抑制剂。
Eur J Med Chem. 2023 Oct 5;258:115505. doi: 10.1016/j.ejmech.2023.115505. Epub 2023 Jun 2.
6
Hdac1-deficiency affects the cell cycle axis Cdc25-Cdk1 causing impaired G2/M phase progression and reduced cardiomyocyte proliferation in zebrafish.Hdac1 缺失会影响细胞周期轴 Cdc25-Cdk1,导致斑马鱼 G2/M 期进程受损和心肌细胞增殖减少。
Biochem Biophys Res Commun. 2023 Jul 12;665:98-106. doi: 10.1016/j.bbrc.2023.04.116. Epub 2023 Apr 29.
7
Discovery of novel and bioavailable histone deacetylases and cyclin-dependent kinases dual inhibitor to impair the stemness of leukemia cells.发现新型、生物可利用的组蛋白去乙酰化酶和细胞周期蛋白依赖性激酶双重抑制剂,以削弱白血病细胞的干性。
Eur J Med Chem. 2023 Mar 5;249:115140. doi: 10.1016/j.ejmech.2023.115140. Epub 2023 Jan 21.
8
Oral HDAC inhibitor tucidinostat in patients with relapsed or refractory peripheral T-cell lymphoma: phase IIb results.口服 HDAC 抑制剂 tucidinostat 治疗复发或难治性外周 T 细胞淋巴瘤:Ⅱb 期结果。
Haematologica. 2023 Mar 1;108(3):811-821. doi: 10.3324/haematol.2022.280996.
9
Design, synthesis, and biological evalution of bifunctional inhibitors against Hsp90-HDAC6 interplay.设计、合成及双功能抑制剂对 HSP90-HDAC6 相互作用的生物学评价。
Eur J Med Chem. 2022 Oct 5;240:114582. doi: 10.1016/j.ejmech.2022.114582. Epub 2022 Jul 6.
10
Cyclin-dependent kinases in breast cancer: expression pattern and therapeutic implications.乳腺癌中的细胞周期蛋白依赖性激酶:表达模式及治疗意义
Med Oncol. 2022 Apr 29;39(6):106. doi: 10.1007/s12032-022-01731-x.