Suppr超能文献

创新红茶加工过程中挥发性脂肪酸衍生物(VFADs)的动态变化及其相关基因分析

Dynamic Change of Volatile Fatty Acid Derivatives (VFADs) and Their Related Genes Analysis during Innovative Black Tea Processing.

作者信息

Zhou Zi-Wei, Wu Qing-Yang, Wu Yang, Deng Ting-Ting, Li Yu-Qing, Tang Li-Qun, He Ji-Hang, Sun Yun

机构信息

College of Bioscience and Engineering, Ningde Normal University, Ningde 352000, China.

Key Laboratory of Tea Science in Fujian Province, College of Horticulture, Fujian Agriculture and Forestry University, Fuzhou 350002, China.

出版信息

Foods. 2024 Sep 28;13(19):3108. doi: 10.3390/foods13193108.

Abstract

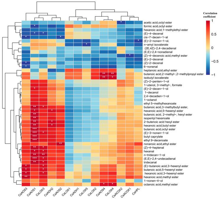
Volatile fatty acid derivatives (VFADs) play a significant role in contributing to flowery-fruity flavor black tea. Innovative black tea is typically crafted from aroma-intensive tea cultivars, such as Jinmudan, using defined production methodologies. In this study, the during-processing tea leaves of innovative black tea were applied as materials, and we selected a total of 45 VFADs, comprising 11 derived aldehydes, nine derived alcohols, and 25 derived esters. Furthermore, the dynamic variations of these VFADs were uncovered. Transcriptome analysis was performed to identify genes involved in the LOX (lipoxygenase) pathway, resulting in the identification of 17 genes, one hydrogen peroxide lyase () gene, 11 alcohol dehydrogenases () genes, 11 genes as acyl CoA oxidase () genes, and three allene oxide synthase () genes. Additionally, the expression levels of these genes were measured, indicating that the processing treatments of innovative black tea, particularly turn-over and fermentation, had a stimulation effect on most genes. Finally, qRT-PCR verification and correlation analysis were conducted to explain the relationship between VFADs and candidate genes. This study aims to provide a reference for illuminating the formation mechanisms of aroma compounds in innovative black tea, thereby inspiring the optimization of innovative processing techniques and enhancing the overall quality of black tea.

摘要

挥发性脂肪酸衍生物(VFADs)在促成红茶花香-果香风味方面发挥着重要作用。创新型红茶通常由香气浓郁的茶树品种(如金牡丹)采用特定的生产方法制作而成。在本研究中,以创新型红茶加工过程中的茶叶为材料,共筛选出45种VFADs,包括11种衍生醛、9种衍生醇和25种衍生酯。此外,还揭示了这些VFADs的动态变化。进行转录组分析以鉴定参与脂氧合酶(LOX)途径的基因,结果鉴定出17个基因、1个过氧化氢裂解酶()基因、11个醇脱氢酶()基因、11个酰基辅酶A氧化酶()基因和3个丙二烯氧化物合酶()基因。此外,还测定了这些基因的表达水平,表明创新型红茶的加工处理,特别是翻转和发酵,对大多数基因有刺激作用。最后,进行了qRT-PCR验证和相关性分析,以解释VFADs与候选基因之间的关系。本研究旨在为阐明创新型红茶香气化合物的形成机制提供参考,从而推动创新加工技术的优化并提高红茶的整体品质。

https://cdn.ncbi.nlm.nih.gov/pmc/blobs/cb51/11475071/bab35d619a4f/foods-13-03108-g001.jpg

文献检索

告别复杂PubMed语法,用中文像聊天一样搜索,搜遍4000万医学文献。AI智能推荐,让科研检索更轻松。

立即免费搜索

文件翻译

保留排版,准确专业,支持PDF/Word/PPT等文件格式,支持 12+语言互译。

免费翻译文档

深度研究

AI帮你快速写综述,25分钟生成高质量综述,智能提取关键信息,辅助科研写作。

立即免费体验