Suppr超能文献

关于 YTHDF2 O-GlcNAc 修饰在椎间盘退变发病机制中的新观点。

New perspectives on YTHDF2 O-GlcNAc modification in the pathogenesis of intervertebral disc degeneration.

机构信息

Department of Orthopedics, Ningbo Medical Center Li Huili Hospital, Li Huili Hospital, Affiliated to Ningbo University, No.57 Xingning Road, Yinzhou District, Ningbo, 315040, Zhejiang Province, China.

Department of Pediatrics, The First Hospital of Jilin University, Changchun, 130021, China.

出版信息

Mol Med. 2024 Oct 18;30(1):180. doi: 10.1186/s10020-024-00876-x.

Abstract

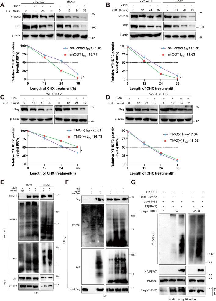
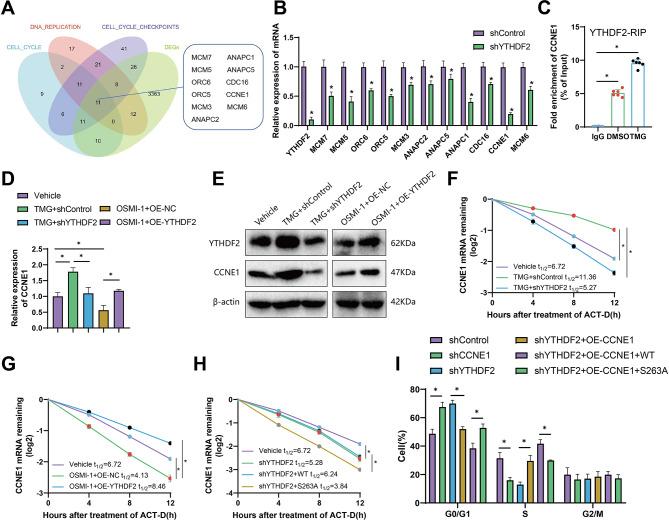
This study investigates the potential molecular mechanisms by which O-GlcNAc modification of YTHDF2 regulates the cell cycle and participates in intervertebral disc degeneration (IDD). We employed transcriptome sequencing to identify genes involved in IDD and utilized bioinformatics analysis to predict key disease-related genes. In vitro mechanistic validation was performed using mouse nucleus pulposus (NP) cells. Changes in reactive oxygen species (ROS) and cell cycle were assessed through flow cytometry and CCK-8 assays. An IDD mouse model was also established for in vivo mechanistic validation, with changes in IDD severity measured using X-rays and immunohistochemical staining. Bioinformatics analysis revealed differential expression of YTHDF2 in NP cells of normal and IDD mice, suggesting its potential as a diagnostic gene for IDD. In vitro cell experiments demonstrated that YTHDF2 expression and O-GlcNAcylation were reduced in NP cells under HO induction, leading to inhibition of the cell cycle through decreased stability of CCNE1 mRNA. Further, in vivo animal experiments confirmed a decrease in YTHDF2 expression and O-GlcNAcylation in IDD mice, while overexpression or increased O-GlcNAcylation of YTHDF2 promoted CCNE1 protein expression, thereby alleviating IDD pathology. YTHDF2 inhibits its degradation through O-GlcNAc modification, promoting the stability of CCNE1 mRNA and the cell cycle to prevent IDD formation.

摘要

本研究旨在探讨 O-GlcNAc 修饰 YTHDF2 调节细胞周期并参与椎间盘退变(IDD)的潜在分子机制。我们采用转录组测序来鉴定与 IDD 相关的基因,并利用生物信息学分析来预测关键的疾病相关基因。在体外,我们使用小鼠髓核(NP)细胞进行了机制验证。通过流式细胞术和 CCK-8 测定评估活性氧(ROS)和细胞周期的变化。还建立了 IDD 小鼠模型进行体内机制验证,通过 X 射线和免疫组织化学染色测量 IDD 严重程度的变化。生物信息学分析显示,正常和 IDD 小鼠 NP 细胞中 YTHDF2 的表达存在差异,提示其可能作为 IDD 的诊断基因。体外细胞实验表明,在 HO 诱导下 NP 细胞中 YTHDF2 的表达和 O-GlcNAc 化降低,导致 CCNE1 mRNA 稳定性降低,从而抑制细胞周期。此外,体内动物实验证实 IDD 小鼠中 YTHDF2 的表达和 O-GlcNAc 化降低,而过表达或增加 YTHDF2 的 O-GlcNAc 化促进了 CCNE1 蛋白的表达,从而缓解了 IDD 病理。YTHDF2 通过 O-GlcNAc 修饰抑制其降解,从而促进 CCNE1 mRNA 和细胞周期的稳定性,防止 IDD 的形成。

https://cdn.ncbi.nlm.nih.gov/pmc/blobs/9e70/11488288/e9e3494806a2/10020_2024_876_Fig1_HTML.jpg

文献检索

告别复杂PubMed语法,用中文像聊天一样搜索,搜遍4000万医学文献。AI智能推荐,让科研检索更轻松。

立即免费搜索

文件翻译

保留排版,准确专业,支持PDF/Word/PPT等文件格式,支持 12+语言互译。

免费翻译文档

深度研究

AI帮你快速写综述,25分钟生成高质量综述,智能提取关键信息,辅助科研写作。

立即免费体验