• 文献检索
  • 文档翻译
  • 深度研究
  • 学术资讯
  • Suppr Zotero 插件Zotero 插件
  • 邀请有礼
  • 套餐&价格
  • 历史记录
应用&插件
Suppr Zotero 插件Zotero 插件浏览器插件Mac 客户端Windows 客户端微信小程序
定价
高级版会员购买积分包购买API积分包
服务
文献检索文档翻译深度研究API 文档MCP 服务
关于我们
关于 Suppr公司介绍联系我们用户协议隐私条款
关注我们

Suppr 超能文献

核心技术专利:CN118964589B侵权必究
粤ICP备2023148730 号-1Suppr @ 2026

文献检索

告别复杂PubMed语法,用中文像聊天一样搜索,搜遍4000万医学文献。AI智能推荐,让科研检索更轻松。

立即免费搜索

文件翻译

保留排版,准确专业,支持PDF/Word/PPT等文件格式,支持 12+语言互译。

免费翻译文档

深度研究

AI帮你快速写综述,25分钟生成高质量综述,智能提取关键信息,辅助科研写作。

立即免费体验

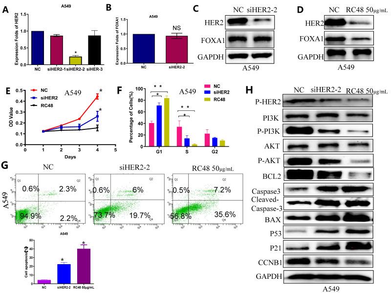
由RC48诱导的FOXA1通过PI3K/AKT途径调节HER2转录,以增强肺癌的致瘤能力。

FOXA1, induced by RC48, regulates HER2 transcription to enhance the tumorigenic capacity of lung cancer through PI3K/AKT pathway.

作者信息

Zhao Mengyang, Zhang Ning, Wang Yijun, Han Kang, Gao Tianhui, Li Xue

机构信息

Department of Oncology, Henan Provincial People's Hospital, People's Hospital of Zhengzhou U niversity, Zhengzhou, Henan, 450003, China.

Department of Radiology, Henan Provincial People's Hospital, People's Hospital of Zhengzhou University, Zhengzhou, Henan, 450003, China.

出版信息

J Cancer. 2024 Sep 16;15(18):5863-5875. doi: 10.7150/jca.100210. eCollection 2024.

DOI:10.7150/jca.100210
PMID:39440051
原文链接:https://pmc.ncbi.nlm.nih.gov/articles/PMC11493013/
Abstract

Lung cancer remains the tumor with the highest global incidence and mortality rates. Current primary treatment modalities encompass targeted therapy, immunotherapy, and chemotherapy; however, a subset of patients derives no benefit from these interventions. Recently, the HER2-targeting antibody drug Disitamab vedotin (RC48) was approved and introduced primarily for gastric and bladder cancers, with minimal investigation in the field of lung cancer. This study demonstrates that FOXA1 directly binds to the promoter region of HER2, influencing the HER2/PI3K/AKT signaling pathway, which consequently modulates factors that foster lung cancer proliferation and impede apoptosis. Unlike FOXA1, HER2 does not influence the expression of FOXA1. Intriguingly, in lung cancer cells, RC48 not only impacts the HER2/PI3K/AKT pathway but also affects the FOXA1/HER2/PI3K/AKT pathway, thereby exerting a robust antitumor effect. In clinical specimens, heightened expressions of FOXA1 and HER2 correlate positively with clinical progression and poorer prognosis. These findings suggest that FOXA1 may serve as a potential biomarker or therapeutic target in future non-small cell lung cancer (NSCLC) treatments, and ongoing research may position RC48 as a transformative agent in lung cancer therapy.

摘要

肺癌仍然是全球发病率和死亡率最高的肿瘤。当前的主要治疗方式包括靶向治疗、免疫治疗和化疗;然而,一部分患者无法从这些干预措施中获益。最近,靶向HER2的抗体药物迪西他单抗维度汀(RC48)已获批准并主要用于胃癌和膀胱癌,在肺癌领域的研究较少。本研究表明,FOXA1直接与HER2的启动子区域结合,影响HER2/PI3K/AKT信号通路,从而调节促进肺癌增殖和阻碍细胞凋亡的因子。与FOXA1不同,HER2不影响FOXA1的表达。有趣的是,在肺癌细胞中,RC48不仅影响HER2/PI3K/AKT通路,还影响FOXA1/HER2/PI3K/AKT通路,从而发挥强大的抗肿瘤作用。在临床标本中,FOXA1和HER2的高表达与临床进展和较差的预后呈正相关。这些发现表明,FOXA1可能在未来非小细胞肺癌(NSCLC)治疗中作为潜在的生物标志物或治疗靶点,并且正在进行的研究可能使RC48成为肺癌治疗中的变革性药物。

https://cdn.ncbi.nlm.nih.gov/pmc/blobs/3a60/11493013/53dc5010cf80/jcav15p5863g006.jpg
https://cdn.ncbi.nlm.nih.gov/pmc/blobs/3a60/11493013/ad115471af8a/jcav15p5863g001.jpg
https://cdn.ncbi.nlm.nih.gov/pmc/blobs/3a60/11493013/70d3f611579f/jcav15p5863g002.jpg
https://cdn.ncbi.nlm.nih.gov/pmc/blobs/3a60/11493013/79f003155aa0/jcav15p5863g003.jpg
https://cdn.ncbi.nlm.nih.gov/pmc/blobs/3a60/11493013/1febccac3e3e/jcav15p5863g004.jpg
https://cdn.ncbi.nlm.nih.gov/pmc/blobs/3a60/11493013/5c2faffcce8f/jcav15p5863g005.jpg
https://cdn.ncbi.nlm.nih.gov/pmc/blobs/3a60/11493013/53dc5010cf80/jcav15p5863g006.jpg
https://cdn.ncbi.nlm.nih.gov/pmc/blobs/3a60/11493013/ad115471af8a/jcav15p5863g001.jpg
https://cdn.ncbi.nlm.nih.gov/pmc/blobs/3a60/11493013/70d3f611579f/jcav15p5863g002.jpg
https://cdn.ncbi.nlm.nih.gov/pmc/blobs/3a60/11493013/79f003155aa0/jcav15p5863g003.jpg
https://cdn.ncbi.nlm.nih.gov/pmc/blobs/3a60/11493013/1febccac3e3e/jcav15p5863g004.jpg
https://cdn.ncbi.nlm.nih.gov/pmc/blobs/3a60/11493013/5c2faffcce8f/jcav15p5863g005.jpg
https://cdn.ncbi.nlm.nih.gov/pmc/blobs/3a60/11493013/53dc5010cf80/jcav15p5863g006.jpg

相似文献

1
FOXA1, induced by RC48, regulates HER2 transcription to enhance the tumorigenic capacity of lung cancer through PI3K/AKT pathway.由RC48诱导的FOXA1通过PI3K/AKT途径调节HER2转录,以增强肺癌的致瘤能力。
J Cancer. 2024 Sep 16;15(18):5863-5875. doi: 10.7150/jca.100210. eCollection 2024.
2
Disitamab vedotin, a novel HER2-directed antibody-drug conjugate in gastric cancer and other solid tumors.地舒单抗 vedotin,一种新型 HER2 靶向抗体药物偶联物,用于胃癌和其他实体瘤。
Drugs Today (Barc). 2022 Oct;58(10):491-507. doi: 10.1358/dot.2022.58.10.3408812.
3
Combined inhibition of HER2 and VEGFR synergistically improves therapeutic efficacy via PI3K-AKT pathway in advanced ovarian cancer.联合抑制 HER2 和 VEGFR 通过 PI3K-AKT 通路可协同提高晚期卵巢癌的治疗效果。
J Exp Clin Cancer Res. 2024 Feb 26;43(1):56. doi: 10.1186/s13046-024-02981-5.
4
Immune checkpoint inhibitors enhanced the antitumor efficacy of disitamab vedotin for patients with HER2-positive or HER2-low advanced or metastatic gastric cancer: a multicenter real-world study.免疫检查点抑制剂增强了迪特单抗维地昔妥珠单抗治疗 HER2 阳性或低表达晚期或转移性胃癌患者的抗肿瘤疗效:一项多中心真实世界研究。
BMC Cancer. 2023 Dec 15;23(1):1239. doi: 10.1186/s12885-023-11735-z.
5
Disitamab vedotin (RC48) plus toripalimab for HER2-expressing advanced gastric or gastroesophageal junction and other solid tumours: a multicentre, open label, dose escalation and expansion phase 1 trial.迪西他单抗维泊妥珠单抗(RC48)联合特瑞普利单抗治疗HER2表达的晚期胃癌或胃食管交界癌及其他实体瘤:一项多中心、开放标签、剂量递增及扩展的1期试验
EClinicalMedicine. 2024 Jan 5;68:102415. doi: 10.1016/j.eclinm.2023.102415. eCollection 2024 Feb.
6
mTOR inhibitor introduce disitamab vedotin (RC48-ADC) rechallenge microtubule-chemotherapy resistance in HER2-low MBC patients with PI3K mutation.mTOR抑制剂联合迪西他单抗维泊妥珠单抗(RC48-ADC)对PI3K突变的HER2低表达转移性乳腺癌(MBC)患者的微管化疗耐药性进行再挑战。
Front Oncol. 2024 Jan 25;14:1312634. doi: 10.3389/fonc.2024.1312634. eCollection 2024.
7
Disitamab Vedotin (RC48) for HER2-positive advanced breast cancer: a case report and literature review.迪西他单抗维莫非尼(RC48)治疗HER2阳性晚期乳腺癌:一例病例报告及文献综述
Front Oncol. 2023 Nov 24;13:1286392. doi: 10.3389/fonc.2023.1286392. eCollection 2023.
8
A HER2-targeted Antibody-Drug Conjugate, RC48-ADC, Exerted Promising Antitumor Efficacy and Safety with Intravesical Instillation in Preclinical Models of Bladder Cancer.一种靶向 HER2 的抗体药物偶联物 RC48-ADC,在膀胱癌的临床前模型中通过膀胱内灌注表现出了良好的抗肿瘤疗效和安全性。
Adv Sci (Weinh). 2023 Nov;10(32):e2302377. doi: 10.1002/advs.202302377. Epub 2023 Oct 12.
9
From AVATAR Mice to Patients: RC48-ADC Exerted Promising Efficacy in Advanced Gastric Cancer With HER2 Expression.从AVATAR小鼠到患者:RC48-ADC在HER2表达的晚期胃癌中展现出了有前景的疗效。
Front Pharmacol. 2022 Jan 5;12:757994. doi: 10.3389/fphar.2021.757994. eCollection 2021.
10
Efficacy and safety of disitamab vedotin after trastuzumab for HER2 positive breast cancer: a real-world data of retrospective study.曲妥珠单抗治疗后,迪西他单抗维莫非尼治疗HER2阳性乳腺癌的疗效和安全性:一项回顾性研究的真实世界数据
Am J Cancer Res. 2024 Feb 15;14(2):869-879. doi: 10.62347/EMIK7909. eCollection 2024.

引用本文的文献

1
FOXA1-mediated transcription of MFAP2 facilitates cell growth, metastasis and cisplatin resistance in uterine corpus endometrial carcinoma.FOXA1介导的MFAP2转录促进子宫内膜癌的细胞生长、转移和顺铂耐药。
Naunyn Schmiedebergs Arch Pharmacol. 2025 Mar 28. doi: 10.1007/s00210-025-04041-x.

本文引用的文献

1
FOXA1 prolongs S phase and promotes cancer progression in non-small cell lung cancer through upregulation of CDC5L and activation of the ERK1/2 and JAK2 pathways.FOXA1 通过上调 CDC5L 并激活 ERK1/2 和 JAK2 通路延长非小细胞肺癌的 S 期并促进癌症进展。
Kaohsiung J Med Sci. 2023 Nov;39(11):1077-1086. doi: 10.1002/kjm2.12737. Epub 2023 Sep 2.
2
Antibody drug conjugate: the "biological missile" for targeted cancer therapy.抗体药物偶联物:靶向癌症治疗的“生物导弹”。
Signal Transduct Target Ther. 2022 Mar 22;7(1):93. doi: 10.1038/s41392-022-00947-7.
3
A Transcriptional Link between HER2, JAM-A and FOXA1 in Breast Cancer.
乳腺癌中 HER2、JAM-A 和 FOXA1 之间的转录关联。
Cells. 2022 Feb 19;11(4):735. doi: 10.3390/cells11040735.
4
Targeting PI3K/Akt signal transduction for cancer therapy.针对 PI3K/Akt 信号转导通路的癌症治疗策略。
Signal Transduct Target Ther. 2021 Dec 16;6(1):425. doi: 10.1038/s41392-021-00828-5.
5
FOXA1: A Pioneer of Nuclear Receptor Action in Breast Cancer.FOXA1:乳腺癌中核受体作用的先驱
Cancers (Basel). 2021 Oct 17;13(20):5205. doi: 10.3390/cancers13205205.
6
Trastuzumab Deruxtecan in -Mutant Non-Small-Cell Lung Cancer.曲妥珠单抗 deruxtecan 治疗 - 突变型非小细胞肺癌。
N Engl J Med. 2022 Jan 20;386(3):241-251. doi: 10.1056/NEJMoa2112431. Epub 2021 Sep 18.
7
A direct negative feedback loop of miR-4721/FOXA1/Nanog promotes nasopharyngeal cell stem cell enrichment and metastasis.miR-4721/FOXA1/Nanog的直接负反馈回路促进鼻咽细胞干细胞富集和转移。
J Transl Med. 2021 Sep 9;19(1):387. doi: 10.1186/s12967-021-03059-y.
8
FOXA1 and adaptive response determinants to HER2 targeted therapy in TBCRC 036.FOXA1与TBCRC 036中HER2靶向治疗的适应性反应决定因素
NPJ Breast Cancer. 2021 May 12;7(1):51. doi: 10.1038/s41523-021-00258-0.
9
Phase I study of the recombinant humanized anti-HER2 monoclonal antibody-MMAE conjugate RC48-ADC in patients with HER2-positive advanced solid tumors.RC48-ADC 治疗人表皮生长因子受体 2 阳性晚期实体瘤的 I 期临床研究。
Gastric Cancer. 2021 Jul;24(4):913-925. doi: 10.1007/s10120-021-01168-7. Epub 2021 May 4.
10
Intrinsic and extrinsic pathways of apoptosis: Role in cancer development and prognosis.细胞凋亡的内在和外在途径:在癌症发展和预后中的作用。
Adv Protein Chem Struct Biol. 2021;125:73-120. doi: 10.1016/bs.apcsb.2021.01.003. Epub 2021 Apr 15.