Suppr超能文献

限制垫料和筑巢材料范式暴露的大鼠的母体行为转变模式改变。

Altered Patterns of Maternal Behavior Transitions in Rats Exposed to Limited Bedding and Nesting Material Paradigm.

机构信息

Neuroscience Research Laboratory, Scientific Research Institute, Andean University of Cusco, Cuzco, Peru.

Neurocomputing, Social Simulation and Complex Systems Laboratory, Scientific Research Institute, Andean University of Cusco, Cuzco, Peru.

出版信息

Brain Behav. 2024 Oct;14(10):e70113. doi: 10.1002/brb3.70113.

Abstract

INTRODUCTION

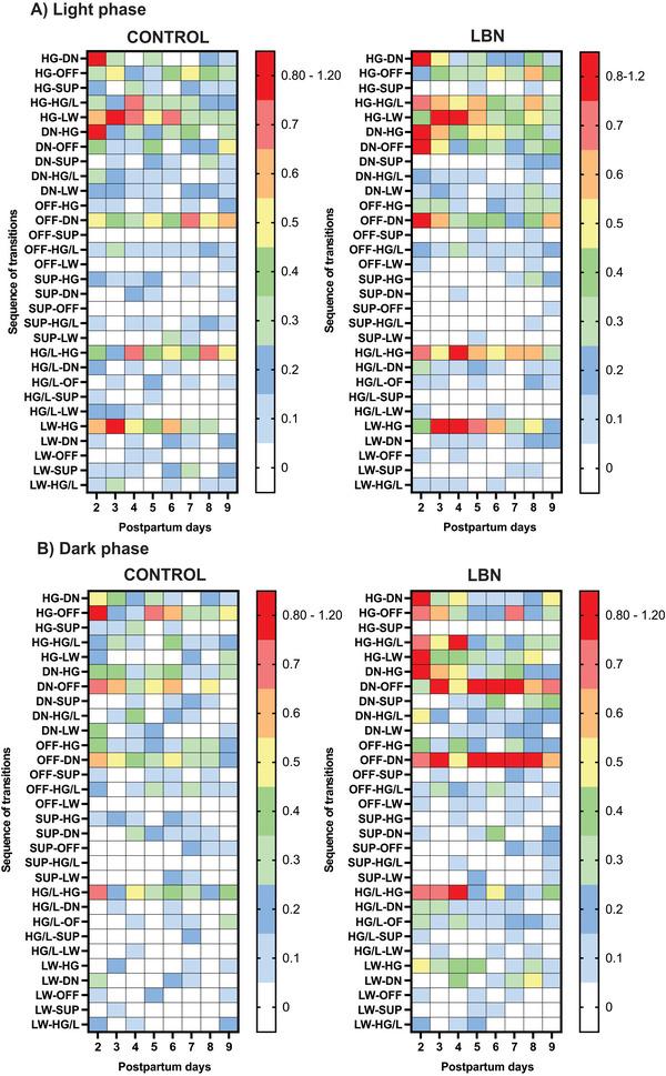
Maternal care plays a fundamental role in early life, and the alteration of its patterns can negatively affect the developmental course of the offspring in a myriad of domains in both rats and humans. The limited bedding and nesting (LBN) protocol is an extensively used paradigm in rodents to address the impact of altered maternal behavior patterns on infants' neurodevelopment. Here, we explore the altered patterns of maternal care in rats in LBN conditions by describing sequences of transition between maternal behavior components using network analysis. Using this technique, we capture how often maternal behavior transitions take place during the LBN period and which behaviors play central roles in those transitions over time.

MATERIALS AND METHODS

Female rats and their pups were placed in standard and LBN housing conditions from Postpartum Days 2 to 9, during which maternal behavior was observed during the light and dark phases. We used inferential statistical analysis to compare the maternal behavior profiles of control and LBN dams, and network analysis was used to capture the altered sequence of maternal behavior transitions during the period of LBN.

RESULTS

Compared to control dams, LBN dams significantly increased their high crouch nursing posture during light/dark phases (p = 0.018), and the number of behavioral transitions increased only during the dark phase (p = 0.0004). Network analysis revealed specific altered patterns of behavioral transitions in LBN dams, characterized by the predominance of switches between active nursing postures during the first five days of the LBN protocol.

CONCLUSION

Nursing behavior was the most disrupted component of maternal behavior under the LBN protocol, mainly during the dark phase. Network analysis can complement and extend traditional methods to gain a more thorough understanding of maternal care strategies and behavioral patterns in LBN conditions and potential consequences for the offspring.

摘要

简介

母体照护在生命早期起着至关重要的作用,其模式的改变可能会对后代在多个领域的发展过程产生负面影响,无论是在大鼠还是人类中都是如此。有限铺垫和筑巢(LBN)方案是一种广泛应用于啮齿动物的范式,用于研究改变母体行为模式对婴儿神经发育的影响。在这里,我们通过网络分析来描述母体行为成分之间的转变序列,来探讨 LBN 条件下大鼠母体照护模式的改变。通过使用这种技术,我们可以捕捉到在 LBN 期间,母体行为转变发生的频率以及哪些行为在这些转变中随着时间的推移起着核心作用。

材料和方法

雌性大鼠及其幼崽在产后第 2 天至第 9 天被置于标准和 LBN 住房条件下,在此期间在光照和黑暗阶段观察母体行为。我们使用推断性统计分析来比较对照组和 LBN 母鼠的母体行为特征,并使用网络分析来捕捉 LBN 期间母体行为转变的改变序列。

结果

与对照组母鼠相比,LBN 母鼠在光照/黑暗阶段显著增加了高蹲式哺乳姿势(p=0.018),并且行为转变的次数仅在黑暗阶段增加(p=0.0004)。网络分析揭示了 LBN 母鼠特定的行为转变改变模式,特征是在 LBN 方案的前五天期间,主动哺乳姿势之间的转换占主导地位。

结论

在 LBN 方案下,哺乳行为是母体行为中最受干扰的成分,主要发生在黑暗阶段。网络分析可以补充和扩展传统方法,以更全面地了解 LBN 条件下的母体照护策略和行为模式及其对后代的潜在影响。

https://cdn.ncbi.nlm.nih.gov/pmc/blobs/cb13/11499211/a40121896758/BRB3-14-e70113-g002.jpg

文献检索

告别复杂PubMed语法,用中文像聊天一样搜索,搜遍4000万医学文献。AI智能推荐,让科研检索更轻松。

立即免费搜索

文件翻译

保留排版,准确专业,支持PDF/Word/PPT等文件格式,支持 12+语言互译。

免费翻译文档

深度研究

AI帮你快速写综述,25分钟生成高质量综述,智能提取关键信息,辅助科研写作。

立即免费体验