Suppr超能文献

需要高分辨率的肠道微生物组特征描述,以设计可持续水产养殖生产的有效策略。

The need for high-resolution gut microbiome characterization to design efficient strategies for sustainable aquaculture production.

机构信息

Faculty of Chemistry, Biotechnology and Food Science, Norwegian University of Life Sciences, Ås, Norway.

Faculty of Biosciences, Norwegian University of Life Sciences, Ås, Norway.

出版信息

Commun Biol. 2024 Oct 25;7(1):1391. doi: 10.1038/s42003-024-07087-4.

Abstract

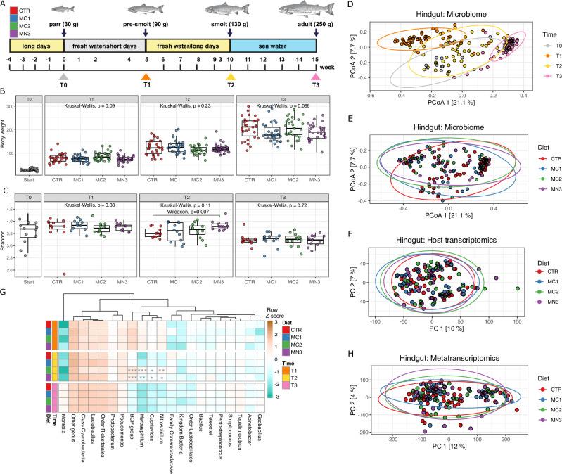
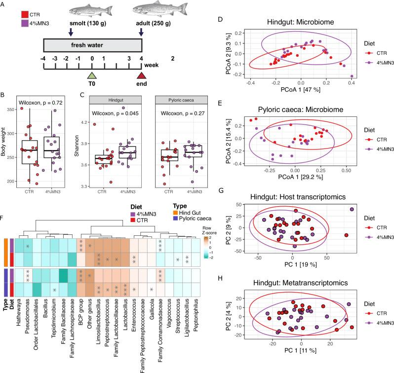
Microbiome-directed dietary interventions such as microbiota-directed fibers (MDFs) have a proven track record in eliciting responses in beneficial gut microbes and are increasingly being promoted as an effective strategy to improve animal production systems. Here we used initial metataxonomic data on fish gut microbiomes as well as a wealth of a priori mammalian microbiome knowledge on α-mannooligosaccharides (MOS) and β-mannan-derived MDFs to study effects of such feed supplements in Atlantic salmon (Salmo salar) and their impact on its gut microbiome composition and functionalities. Our multi-omic analysis revealed that the investigated MDFs (two α-mannans and an acetylated β-galactoglucomannan), at a dose of 0.2% in the diet, had negligible effects on both host gene expression, and gut microbiome structure and function under the studied conditions. While a subsequent trial using a higher (4%) dietary inclusion of β-mannan significantly shifted the gut microbiome composition, there were still no biologically relevant effects on salmon metabolism and physiology. Only a single Burkholderia-Caballeronia-Paraburkholderia (BCP) population demonstrated consistent and significant abundance shifts across both feeding trials, although with no evidence of β-mannan utilization capabilities or changes in gene transcripts for producing metabolites beneficial to the host. In light of these findings, we revisited our omics data to predict and outline previously unreported and potentially beneficial endogenous lactic acid bacteria that should be targeted with future, conceivably more suitable, MDF strategies for salmon.

摘要

微生物组导向的饮食干预措施,如微生物组导向纤维(MDFs),在诱发有益肠道微生物的反应方面有着可靠的记录,并且越来越多地被推广为改善动物生产系统的有效策略。在这里,我们利用鱼类肠道微生物组的初始分类组学数据以及大量关于α-甘露寡糖(MOS)和β-甘露聚糖衍生的 MDFs 的哺乳动物微生物组先验知识,研究了这些饲料补充剂对大西洋鲑(Salmo salar)的影响及其对其肠道微生物组组成和功能的影响。我们的多组学分析表明,在所研究的条件下,研究中使用的 MDFs(两种α-甘露聚糖和一种乙酰化的β-半乳糖甘露聚糖)以饲料中 0.2%的剂量添加,对宿主基因表达和肠道微生物组结构和功能几乎没有影响。虽然随后的一项使用饲料中 4%β-甘露聚糖添加量的试验显著改变了肠道微生物组的组成,但对鲑鱼的新陈代谢和生理学仍然没有生物学上相关的影响。只有单一的 Burkholderia-Caballeronia-Paraburkholderia(BCP)种群在两次喂养试验中表现出一致且显著的丰度变化,尽管没有证据表明其具有β-甘露聚糖利用能力或对有利于宿主的代谢物的基因转录发生变化。鉴于这些发现,我们重新审视了我们的组学数据,以预测和概述以前未报道的、可能有益的内源性乳酸菌,这些乳酸菌应该是未来更合适的 MDF 策略针对鲑鱼的目标。

https://cdn.ncbi.nlm.nih.gov/pmc/blobs/2362/11511968/7878ee675ba9/42003_2024_7087_Fig1_HTML.jpg

文献检索

告别复杂PubMed语法,用中文像聊天一样搜索,搜遍4000万医学文献。AI智能推荐,让科研检索更轻松。

立即免费搜索

文件翻译

保留排版,准确专业,支持PDF/Word/PPT等文件格式,支持 12+语言互译。

免费翻译文档

深度研究

AI帮你快速写综述,25分钟生成高质量综述,智能提取关键信息,辅助科研写作。

立即免费体验