Suppr超能文献

在脊髓损伤的大鼠模型中,安全的给予神经营养因子-3 递药水凝胶并使其保留。

Safe subdural administration and retention of a neurotrophin-3-delivering hydrogel in a rat model of spinal cord injury.

机构信息

School of Pharmacy, Faculty of Medical and Health Sciences, University of Auckland, Grafton, 1023, Auckland, New Zealand.

School of Chemical Sciences, University of Auckland, Auckland, 1010, New Zealand.

出版信息

Sci Rep. 2024 Oct 25;14(1):25424. doi: 10.1038/s41598-024-77423-5.

Abstract

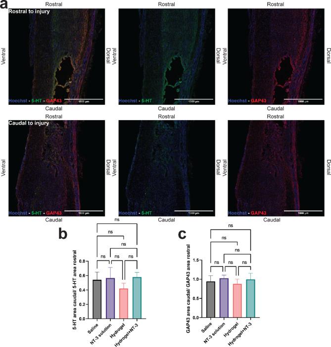
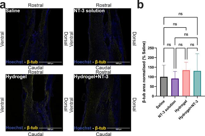
Neurotrophic growth factor (GF) loaded hydrogels have shown promise as a treatment approach for spinal cord injury (SCI). However, SCI presents complex challenges for the direct administration of treatment due to the spinal cord's intricate anatomy and highly sensitive environment. Many current hydrogel administration approaches overlook this complexity, limiting their translational potential. To address this, we propose a novel intrathecal administration method using an in situ gelling, hyaluronic acid-modified heparin-poloxamer hydrogel loaded with neurotrophin-3 (NT-3) for the direct delivery of NT-3 to the spinal cord. We injected a NT-3 loaded hydrogel into the intrathecal space immediately after contusion SCI in Sprague Dawley (SpD) rats. Our results indicate that injecting the NT-3 loaded hydrogel into the intrathecal space was safe and that the gel was retained alongside the cord for at least one week. Additionally, no adverse effects were observed on rat behaviour. While functional improvement trends were noted, statistical significance was not reached, and immunohistochemistry results showed no significant difference between treatment groups. Overall, our findings suggest the feasibility, safety, and potential of the developed intrathecal administration technique for delivering diverse therapeutic molecules for SCI recovery.

摘要

神经营养因子(GF)负载水凝胶已被证明是治疗脊髓损伤(SCI)的一种有前途的方法。然而,由于脊髓的复杂解剖结构和高度敏感的环境,SCI 对直接治疗提出了复杂的挑战。许多当前的水凝胶给药方法忽略了这种复杂性,限制了它们的转化潜力。为了解决这个问题,我们提出了一种新的鞘内给药方法,使用原位凝胶化的、透明质酸修饰的肝素-泊洛沙姆水凝胶负载神经营养因子-3(NT-3),将 NT-3 直接递送到脊髓。我们在 Sprague Dawley(SpD)大鼠的挫伤性 SCI 后立即将负载 NT-3 的水凝胶注入鞘内。我们的结果表明,将负载 NT-3 的水凝胶注入鞘内是安全的,凝胶至少可以保留在脊髓旁边一周。此外,大鼠行为没有观察到不良反应。虽然观察到功能改善的趋势,但未达到统计学意义,免疫组织化学结果显示治疗组之间没有显著差异。总的来说,我们的研究结果表明,所开发的鞘内给药技术用于递送各种治疗性分子以促进 SCI 恢复具有可行性、安全性和潜力。

https://cdn.ncbi.nlm.nih.gov/pmc/blobs/074c/11511924/0832c38d57db/41598_2024_77423_Fig1_HTML.jpg

文献检索

告别复杂PubMed语法,用中文像聊天一样搜索,搜遍4000万医学文献。AI智能推荐,让科研检索更轻松。

立即免费搜索

文件翻译

保留排版,准确专业,支持PDF/Word/PPT等文件格式,支持 12+语言互译。

免费翻译文档

深度研究

AI帮你快速写综述,25分钟生成高质量综述,智能提取关键信息,辅助科研写作。

立即免费体验