• 文献检索
  • 文档翻译
  • 深度研究
  • 学术资讯
  • Suppr Zotero 插件Zotero 插件
  • 邀请有礼
  • 套餐&价格
  • 历史记录
应用&插件
Suppr Zotero 插件Zotero 插件浏览器插件Mac 客户端Windows 客户端微信小程序
定价
高级版会员购买积分包购买API积分包
服务
文献检索文档翻译深度研究API 文档MCP 服务
关于我们
关于 Suppr公司介绍联系我们用户协议隐私条款
关注我们

Suppr 超能文献

核心技术专利:CN118964589B侵权必究
粤ICP备2023148730 号-1Suppr @ 2026

文献检索

告别复杂PubMed语法,用中文像聊天一样搜索,搜遍4000万医学文献。AI智能推荐,让科研检索更轻松。

立即免费搜索

文件翻译

保留排版,准确专业,支持PDF/Word/PPT等文件格式,支持 12+语言互译。

免费翻译文档

深度研究

AI帮你快速写综述,25分钟生成高质量综述,智能提取关键信息,辅助科研写作。

立即免费体验

一种用于测量风成波纹形态和迁移速率的声学传感器系统。

An Acoustic Sensor System to Measure Aeolian Ripple Morphology and Migration Rates.

作者信息

Zhang Pei, Bae Jinsu, Parteli Eric J R, Sherman Diane, Sherman Douglas J

机构信息

USDA-ARS Jornada Experimental Range, Las Cruces, NM 88003, USA.

Department of Geography, The University of Alabama, Tuscaloosa, AL 35487, USA.

出版信息

Sensors (Basel). 2024 Oct 11;24(20):6555. doi: 10.3390/s24206555.

DOI:10.3390/s24206555
PMID:39460034
原文链接:https://pmc.ncbi.nlm.nih.gov/articles/PMC11511439/
Abstract

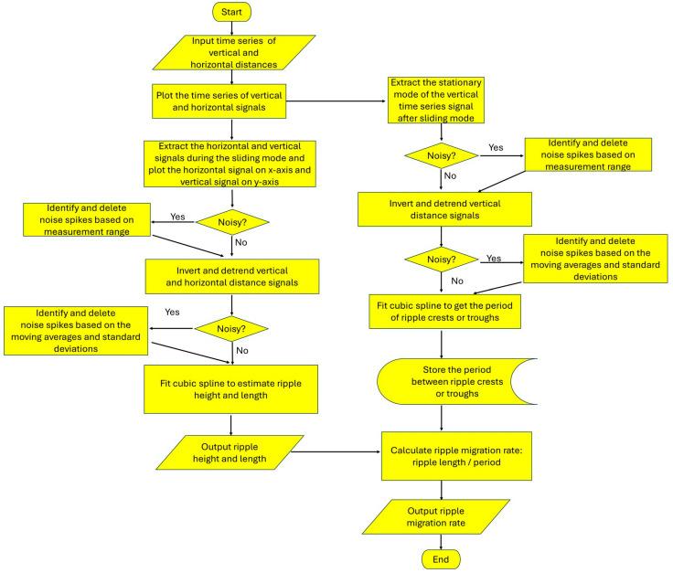
Acoustic distance sensors have a long history of use to detect subaqueous bedforms. There have been few comparable applications for aeolian bedforms such as ripples. To address this, we developed a simple and reliable apparatus comprising a pair of distance sensors, a bracket upon which they are mounted, and a base upon which the bracket can slide. Our system relies on two Senix Corporation (Hinesburg, VT, USA), ToughSonic model 14-TSPC-30S1-232 acoustic distance sensors: one to measure surface elevation changes (in this case, ripple morphology) and a second to measure horizontal location. The ToughSonic vertical resolution was 0.22 mm and the horizontal scan distance was about 0.60 m with a locational accuracy of 0.22 mm. The measurement rate was 20 Hz, but we over-sampled at 1 KHz. Signal processing involves converting volts to meters, detrending the data, and removing noise. Analysis produces ripple morphologies and migration rates that conform with independent measurements. The advantages of this system relative to terrestrial laser scanning or structure from motion are described.

摘要

声学距离传感器在检测水下河床形态方面有着悠久的应用历史。对于诸如沙波纹等风成床形,类似的应用却很少。为了解决这个问题,我们开发了一种简单可靠的装置,它由一对距离传感器、安装传感器的支架以及支架可在其上滑动的底座组成。我们的系统采用了两个美国佛蒙特州海因斯堡的Senix公司生产的ToughSonic型号14 - TSPC - 30S1 - 232声学距离传感器:一个用于测量表面高程变化(在此情况下,即沙波纹形态),另一个用于测量水平位置。ToughSonic的垂直分辨率为0.22毫米,水平扫描距离约为0.60米,定位精度为0.22毫米。测量速率为20赫兹,但我们以1千赫兹进行过采样。信号处理包括将电压转换为米、去除数据的趋势项以及去除噪声。分析得出的沙波纹形态和迁移速率与独立测量结果相符。文中描述了该系统相对于地面激光扫描或运动结构法的优势。

https://cdn.ncbi.nlm.nih.gov/pmc/blobs/4dc6/11511439/0b3879db4981/sensors-24-06555-g007.jpg
https://cdn.ncbi.nlm.nih.gov/pmc/blobs/4dc6/11511439/29318993e631/sensors-24-06555-g001.jpg
https://cdn.ncbi.nlm.nih.gov/pmc/blobs/4dc6/11511439/a12fd018c7b7/sensors-24-06555-g002.jpg
https://cdn.ncbi.nlm.nih.gov/pmc/blobs/4dc6/11511439/8dd6a522c007/sensors-24-06555-g003.jpg
https://cdn.ncbi.nlm.nih.gov/pmc/blobs/4dc6/11511439/65db2f3b7244/sensors-24-06555-g004.jpg
https://cdn.ncbi.nlm.nih.gov/pmc/blobs/4dc6/11511439/0afcf5840098/sensors-24-06555-g005.jpg
https://cdn.ncbi.nlm.nih.gov/pmc/blobs/4dc6/11511439/c5e505f8bc85/sensors-24-06555-g006.jpg
https://cdn.ncbi.nlm.nih.gov/pmc/blobs/4dc6/11511439/0b3879db4981/sensors-24-06555-g007.jpg
https://cdn.ncbi.nlm.nih.gov/pmc/blobs/4dc6/11511439/29318993e631/sensors-24-06555-g001.jpg
https://cdn.ncbi.nlm.nih.gov/pmc/blobs/4dc6/11511439/a12fd018c7b7/sensors-24-06555-g002.jpg
https://cdn.ncbi.nlm.nih.gov/pmc/blobs/4dc6/11511439/8dd6a522c007/sensors-24-06555-g003.jpg
https://cdn.ncbi.nlm.nih.gov/pmc/blobs/4dc6/11511439/65db2f3b7244/sensors-24-06555-g004.jpg
https://cdn.ncbi.nlm.nih.gov/pmc/blobs/4dc6/11511439/0afcf5840098/sensors-24-06555-g005.jpg
https://cdn.ncbi.nlm.nih.gov/pmc/blobs/4dc6/11511439/c5e505f8bc85/sensors-24-06555-g006.jpg
https://cdn.ncbi.nlm.nih.gov/pmc/blobs/4dc6/11511439/0b3879db4981/sensors-24-06555-g007.jpg

相似文献

1
An Acoustic Sensor System to Measure Aeolian Ripple Morphology and Migration Rates.一种用于测量风成波纹形态和迁移速率的声学传感器系统。
Sensors (Basel). 2024 Oct 11;24(20):6555. doi: 10.3390/s24206555.
2
Aeolian and subaqueous bedforms in shear flows.切变流中的风成和水下床形地貌。
Philos Trans A Math Phys Eng Sci. 2013 Nov 4;371(2004):20120364. doi: 10.1098/rsta.2012.0364. Print 2013.
3
Aeolian and subaqueous bedforms in shear flows.切变流中的风成和水下床形地貌。
Philos Trans A Math Phys Eng Sci. 2013 Dec 13;371(2004):20120364.
4
Integrating field and laboratory approaches for ripple development in mixed sand-clay-EPS.整合现场和实验室方法以研究混合砂-黏土-EPS中的波纹发育情况。
Sedimentology. 2019 Dec;66(7):2749-2768. doi: 10.1111/sed.12611. Epub 2019 Jun 5.
5
Vertical-plane sound localization probed with ripple-spectrum noise.用波纹频谱噪声探测垂直平面声音定位
J Acoust Soc Am. 2003 Jul;114(1):430-45. doi: 10.1121/1.1582174.
6
Spectrotemporal Modulation Discrimination in Infants With Normal Hearing.正常听力婴儿的时频调制辨别。
Ear Hear. 2023;44(1):109-117. doi: 10.1097/AUD.0000000000001277. Epub 2022 Oct 10.
7
Sand ripple dynamics in the case of out-of-equilibrium aeolian regimes.非平衡风成状态下的沙纹动力学。
Eur Phys J E Soft Matter. 2003 Dec;12(4):523-9. doi: 10.1140/epje/e2004-00024-5.
8
Effect of ripple repetition rate on discrimination of ripple glide direction and the detection of brief tones in spectro-temporal ripple noise.纹波重复率对纹波滑行方向辨别和时频纹波噪声中短暂音检测的影响。
J Acoust Soc Am. 2019 Apr;145(4):2401. doi: 10.1121/1.5098770.
9
Optical calibration for both out-of-plane and in-plane displacement sensitivity of acoustic emission sensors.声发射传感器平面外和面内位移灵敏度的光学校准。
Ultrasonics. 2009 Dec;49(8):623-7. doi: 10.1016/j.ultras.2009.03.004. Epub 2009 Mar 27.
10
A Flexible, Acoustic Localized Sensor with Mass Block-Beam Structure Based on Polydimethylsiloxane-Silver Nanowires.基于聚二甲基硅氧烷-银纳米线的柔性、声定位传感器,具有质量块-梁结构。
Soft Robot. 2021 Jun;8(3):352-363. doi: 10.1089/soro.2020.0030. Epub 2020 Jul 13.

本文引用的文献

1
Widespread Megaripple Activity Across the North Polar Ergs of Mars.火星北极沙丘广泛存在的巨型沙波活动。
J Geophys Res Planets. 2021 Dec;126(12). doi: 10.1029/2021je006970. Epub 2021 Nov 12.
2
Development and Testing of a UAV Laser Scanner and Multispectral Camera System for Eco-Geomorphic Applications.用于生态地貌应用的无人机激光扫描仪和多光谱相机系统的开发与测试
Sensors (Basel). 2021 Nov 19;21(22):7719. doi: 10.3390/s21227719.
3
Performance Evaluation of Terrestrial Laser Scanners - A Review.地面激光扫描仪的性能评估——综述
Meas Sci Technol. 2021;32(7). doi: 10.1088/1361-6501/abdae3.
4
New Target for Accurate Terrestrial Laser Scanning and Unmanned Aerial Vehicle Point Cloud Registration.精确地面激光扫描与无人机点云配准的新目标
Sensors (Basel). 2019 Jul 19;19(14):3179. doi: 10.3390/s19143179.
5
Sedimentary processes of the Bagnold Dunes: Implications for the eolian rock record of Mars.巴格诺德沙丘的沉积过程:对火星风成岩记录的启示
J Geophys Res Planets. 2017 Dec;122(12):2544-2573. doi: 10.1002/2017JE005324. Epub 2017 Dec 7.
6
Large wind ripples on Mars: A record of atmospheric evolution.火星上的大型风成波纹:大气演化的记录。
Science. 2016 Jul 1;353(6294):55-8. doi: 10.1126/science.aaf3206.
7
Threshold for sand mobility on Mars calibrated from seasonal variations of sand flux.火星沙流季节性变化校准的沙流起动阈值。
Nat Commun. 2014 Sep 30;5:5096. doi: 10.1038/ncomms6096.
8
Aeolian sand ripples: experimental study of fully developed states.风成沙波纹:充分发展状态的实验研究。
Phys Rev Lett. 2006 Jan 20;96(2):028001. doi: 10.1103/PhysRevLett.96.028001. Epub 2006 Jan 19.