Suppr超能文献

固有表达的 T 细胞共抑制受体 BTLA 和 CD5 之间的内在调节与近期胸腺迁出细胞中的耐受

Internal regulation between constitutively expressed T cell co-inhibitory receptors BTLA and CD5 and tolerance in recent thymic emigrants.

机构信息

Department of Surgery, University of Alberta, Edmonton, AB, Canada.

Alberta Diabetes and Transplant Institutes, University of Alberta, Edmonton, AB, Canada.

出版信息

Open Biol. 2024 Oct;14(10):240178. doi: 10.1098/rsob.240178. Epub 2024 Oct 30.

Abstract

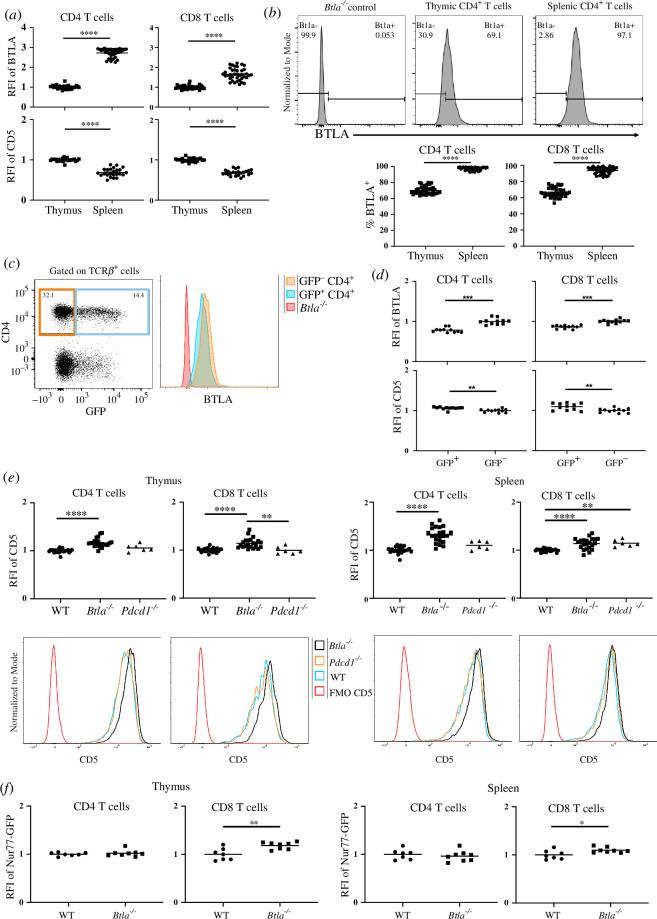
Immunologic self-tolerance involves signals from co-inhibitory receptors. Several T cell co-inhibitors, including PD-1, are expressed upon activation, whereas CD5 and BTLA are expressed constitutively. The relationship between constitutively expressed co-inhibitors and when they are needed is unknown. Deletion of demonstrated BTLA regulates CD5 expression. Loss of BTLA signals, but not signalling by its ligand, HVEM, leads to increased CD5 expression. Higher CD5 expression set during thymic selection is associated with increased self-recognition, suggesting that BTLA might be needed early to establish self-tolerance. We found that BTLA and PD-1 were needed post-thymic selection in recent thymic emigrants (RTE). RTE lacking BTLA caused a CD4 T cell and MHC class II dependent multi-organ autoimmune disease. Together, our findings identify a negative regulatory pathway between two constitutively expressed co-inhibitors, calibrating their expression. Expression of constitutive and induced co-inhibitory receptors is needed early to establish tolerance in the periphery for RTE.

摘要

免疫自我耐受涉及共抑制受体的信号。几种 T 细胞共抑制因子,包括 PD-1,在激活时表达,而 CD5 和 BTLA 则组成性表达。组成性表达的共抑制因子与何时需要它们之间的关系尚不清楚。研究表明,缺失 BTLA 调节 CD5 的表达。BTLA 信号的缺失,但不是其配体 HVEM 的信号,导致 CD5 表达增加。胸腺选择过程中更高的 CD5 表达与自身识别增加有关,这表明 BTLA 可能需要早期建立自身耐受。研究发现,BTLA 和 PD-1 在近期胸腺迁出细胞(RTE)中需要在胸腺选择后。缺乏 BTLA 的 RTE 导致 CD4 T 细胞和 MHC Ⅱ类依赖性多器官自身免疫性疾病。总之,这些发现确定了两种组成性表达的共抑制因子之间的负调节途径,调节其表达。组成性和诱导性共抑制受体的表达对于 RTE 在周围组织中建立耐受是早期所必需的。

https://cdn.ncbi.nlm.nih.gov/pmc/blobs/1da2/11521602/e0c8026c2138/rsob.240178.f001.jpg

文献检索

告别复杂PubMed语法,用中文像聊天一样搜索,搜遍4000万医学文献。AI智能推荐,让科研检索更轻松。

立即免费搜索

文件翻译

保留排版,准确专业,支持PDF/Word/PPT等文件格式,支持 12+语言互译。

免费翻译文档

深度研究

AI帮你快速写综述,25分钟生成高质量综述,智能提取关键信息,辅助科研写作。

立即免费体验