Suppr超能文献

对羟基苯甲酸丙酯通过凋亡和细胞周期途径诱导人绒毛外滋养层细胞产生生殖毒性。

Propylparaben Induces Reproductive Toxicity in Human Extravillous Trophoblast Cells via Apoptosis and Cell Cycle Pathways.

作者信息

Guo Yifen, Yang Yingao, Zhou Zixuan, Zhao Changyuan, Li Yanchun, Zhou Huanying, Ren Shuyue, Gu Yan, Gao Zhixian

机构信息

Tianjin Key Laboratory of Risk Assessment and Control Technology for Environment and Food Safety, Tianjin Institute of Environmental and Operational Medicine, Tianjin 300050, China.

Department of Family Planning, The Second Hospital of Tianjin Medical University, No. 23, Pingjiang Road, Hexi District, Tianjin 300211, China.

出版信息

Environ Health (Wash). 2024 Feb 28;2(5):301-310. doi: 10.1021/envhealth.3c00206. eCollection 2024 May 17.

Abstract

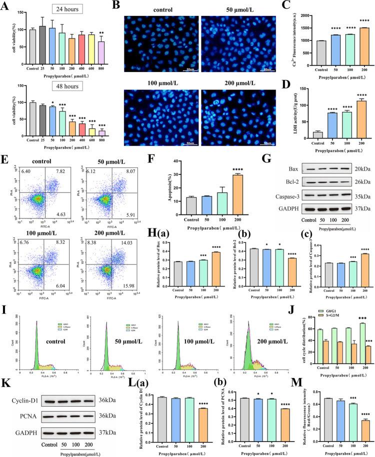
Parabens (PBs), especially propylparaben, commonly used in consumer products, pose environmental and health concerns. This study explored propylparaben's cytotoxicity on HTR-8/SVneo human trophoblast cells, revealing significant dose-dependent cytotoxic effects, particularly post 48-h exposure. Elevated propylparaben levels triggered apoptosis, evidenced by increased Bax and activated Caspase-3, and induced the G0/G1 cell cycle arrest. Concurrently, an increase in reactive oxygen species and reduced mitochondrial membrane potential indicated oxidative stress and mitochondrial dysfunction. Although N-acetylcysteine (NAC) treatment reduced oxidative stress, cell invasiveness persisted, suggesting propylparaben might affect cell migration through nonoxidative mechanisms. Integrated transcriptome analysis through RNA sequencing revealed 3488 differentially expressed genes affected by propylparaben, highlighting changes in pathways like apoptosis and cell cycle regulation and identifying seven hub genes as potential biomarkers for pregnancy-related complications. This study comprehensively demonstrates the cytotoxic effects of propylparaben on human trophoblast cells, notably through apoptosis induction and cell cycle disruption, thereby providing crucial insights into its potential risks for reproductive health.

摘要

对羟基苯甲酸酯(PBs),尤其是对羟基苯甲酸丙酯,常用于消费品中,引发了环境和健康方面的担忧。本研究探讨了对羟基苯甲酸丙酯对HTR-8/SVneo人滋养层细胞的细胞毒性,发现其具有显著的剂量依赖性细胞毒性作用,尤其是在暴露48小时后。对羟基苯甲酸丙酯水平升高引发了细胞凋亡,表现为Bax增加和Caspase-3激活,并诱导了G0/G1期细胞周期阻滞。同时,活性氧的增加和线粒体膜电位的降低表明存在氧化应激和线粒体功能障碍。尽管N-乙酰半胱氨酸(NAC)处理减轻了氧化应激,但细胞侵袭性仍然存在,这表明对羟基苯甲酸丙酯可能通过非氧化机制影响细胞迁移。通过RNA测序进行的综合转录组分析揭示了3488个受对羟基苯甲酸丙酯影响的差异表达基因,突出了凋亡和细胞周期调控等途径的变化,并确定了七个枢纽基因作为妊娠相关并发症的潜在生物标志物。本研究全面证明了对羟基苯甲酸丙酯对人滋养层细胞的细胞毒性作用,尤其是通过诱导凋亡和破坏细胞周期,从而为其对生殖健康的潜在风险提供了关键见解。

https://cdn.ncbi.nlm.nih.gov/pmc/blobs/d2f2/11503800/ecdac80d7434/eh3c00206_0001.jpg

文献检索

告别复杂PubMed语法,用中文像聊天一样搜索,搜遍4000万医学文献。AI智能推荐,让科研检索更轻松。

立即免费搜索

文件翻译

保留排版,准确专业,支持PDF/Word/PPT等文件格式,支持 12+语言互译。

免费翻译文档

深度研究

AI帮你快速写综述,25分钟生成高质量综述,智能提取关键信息,辅助科研写作。

立即免费体验