Suppr超能文献

一种用于脂质筏定位的修补与编码通用成像平台。

A Patching and Coding Lipid Raft-Localized Universal Imaging Platform.

作者信息

Zhong Tong, Chen Younan, Yan Xiaomin, Li Yiran, Wang Haiqi, Zhong Yihong, Li Ke, Xie Ran, Dong Haifeng, Ding Lin, Ju Huangxian

机构信息

State Key Laboratory of Analytical Chemistry for Life Science, School of Chemistry and Chemical Engineering, Nanjing University, Nanjing 210023, China.

State Key Laboratory of Coordination Chemistry, School of Chemistry and Chemical Engineering, Nanjing University, Nanjing 210023, China.

出版信息

Chem Biomed Imaging. 2023 Nov 29;2(2):135-146. doi: 10.1021/cbmi.3c00109. eCollection 2024 Feb 26.

Abstract

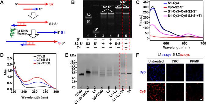
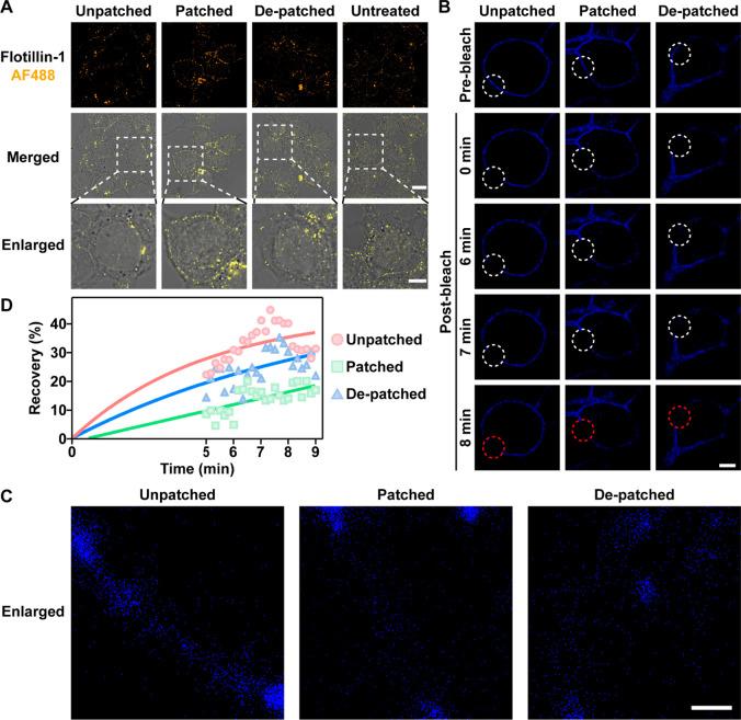
Lipid rafts (LRs) are relatively well-ordered functional microdomains in cell membranes and play an irreplaceable role in physiological processes as a transduction platform for multiple signaling pathways. Due to their small size and high spatiotemporal dynamics, it is difficult to perform lipid raft-localized biomolecule imaging on the surface of living cells. Here, we report a DNA nanotechnology-based platform for reversible manipulation and localized analysis of lipid rafts, which consists of two modules: "patching and coding probe pair" and "fishing probe". The probe pair is generated by modifying two different sets of connectable DNA structures on a lipid raft-specific protein. After recognizing lipid rafts, the two probes in close proximity are linked by a DNA ligase reaction to form a lipid raft identity (LR-ID) code. The LR-ID strand patches and stabilizes the lipid raft structure. Interestingly, the raft patches formed can be depatched by restriction endonucleases, providing the first reversible manipulation of the lipid raft structure in living cells. We also designed a "fishing probe" with a DNA hairpin structure using an aptamer that can specifically bind to the target. The probe can cascade the reaction to two input signals "LR-ID" and "target protein" to generate an "off-on" fluorescence switch, allowing imaging and dynamic monitoring of target proteins localized in lipid rafts. By encoding arbitrary targets (in the case of glycans) in lipid rafts, we have created a universal lipid raft-localized imaging platform. This work provides an integrated analytical and manipulative platform to reveal lipid rafts and associated signaling pathways at the molecular level.

摘要

脂筏(LRs)是细胞膜中相对有序的功能性微区,作为多种信号通路的转导平台,在生理过程中发挥着不可替代的作用。由于其尺寸小且时空动态性高,难以对活细胞表面的脂筏进行定位生物分子成像。在此,我们报道了一种基于DNA纳米技术的平台,用于对脂筏进行可逆操纵和定位分析,该平台由两个模块组成:“修补与编码探针组”和“捕获探针”。探针组是通过在脂筏特异性蛋白上修饰两组不同的可连接DNA结构而产生的。在识别脂筏后,紧密相邻的两个探针通过DNA连接酶反应连接在一起,形成脂筏身份(LR-ID)编码。LR-ID链修补并稳定脂筏结构。有趣的是,形成的筏状补丁可以被限制性内切酶去除,这首次实现了对活细胞中脂筏结构的可逆操纵。我们还使用一种能特异性结合靶标的适体设计了一种具有DNA发夹结构的“捕获探针”。该探针可以将反应级联到两个输入信号“LR-ID”和“靶蛋白”,以产生一个“关闭-开启”荧光开关,从而实现对定位在脂筏中的靶蛋白进行成像和动态监测。通过在脂筏中编码任意靶标(如聚糖),我们创建了一个通用的脂筏定位成像平台。这项工作提供了一个综合的分析和操纵平台,以在分子水平上揭示脂筏及相关信号通路。

https://cdn.ncbi.nlm.nih.gov/pmc/blobs/3c03/11503886/de4241ee6908/im3c00109_0006.jpg

文献检索

告别复杂PubMed语法,用中文像聊天一样搜索,搜遍4000万医学文献。AI智能推荐,让科研检索更轻松。

立即免费搜索

文件翻译

保留排版,准确专业,支持PDF/Word/PPT等文件格式,支持 12+语言互译。

免费翻译文档

深度研究

AI帮你快速写综述,25分钟生成高质量综述,智能提取关键信息,辅助科研写作。

立即免费体验